Nagakubo Toshiki, Tahara Yuhei O, Miyata Makoto, Nomura Nobuhiko, Toyofuku Masanori
Department of Life and Environmental Sciences, University of Tsukuba, Tsukuba, Japan.
Current affiliation: Graduate School of Agricultural and Life Sciences, The University of Tokyo, Tokyo, Japan.
iScience. 2021 Jan 14;24(1):102015. doi: 10.1016/j.isci.2020.102015. eCollection 2021 Jan 22.
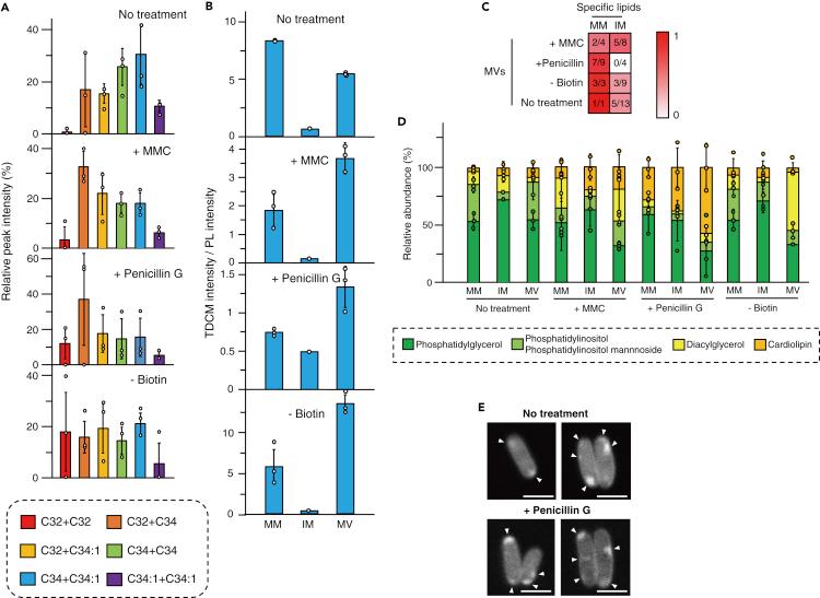
Bacterial membrane vesicles (MVs) are attracting considerable attention in diverse fields of life science and biotechnology due to their potential for various applications. Although there has been progress in determining the mechanisms of MV formation in Gram-negative and Gram-positive bacteria, the mechanisms in mycolic acid-containing bacteria remain an unsolved question due to its complex cell envelope structure. Here, by adapting super-resolution live-cell imaging and biochemical analysis, we show that form distinct types of MVs via different routes in response to environmental conditions. DNA-damaging stress induced MV formation through prophage-triggered cell lysis, whereas envelope stress induced MV formation through mycomembrane blebbing. The MV formation routes were conserved in other mycolic acid-containing bacteria. Our results show how the complex cell envelope structure intrinsically generates various types of MVs and will advance our knowledge on how different types of MVs can be generated from a single cell organism.
细菌膜泡(MVs)因其在各种应用中的潜力,在生命科学和生物技术的不同领域引起了相当大的关注。尽管在确定革兰氏阴性菌和革兰氏阳性菌中MV形成机制方面取得了进展,但由于含分枝菌酸细菌复杂的细胞壁结构,其MV形成机制仍是一个未解之谜。在这里,通过采用超分辨率活细胞成像和生化分析,我们表明,含分枝菌酸细菌会根据环境条件通过不同途径形成不同类型的MVs。DNA损伤应激通过前噬菌体触发的细胞裂解诱导MV形成,而包膜应激则通过霉菌膜泡形成诱导MV形成。MV形成途径在其他含分枝菌酸细菌中是保守的。我们的结果揭示了复杂的细胞壁结构如何内在地产生各种类型的MVs,并将推进我们对如何从单细胞生物体产生不同类型MVs的认识。