Suppr超能文献

皂素 H 通过 A1 和 A3 腺苷受体介导的途径抑制神经胶质瘤细胞的增殖。

saponin H inhibits the proliferation of glioma cells through the A1 and A3 adenosine receptor‑mediated pathway.

机构信息

Department of Chinese Materia Medica and Natural Medicines, Air Force Medical University, Xi'an, Shaanxi 710032, P.R. China.

出版信息

Int J Mol Med. 2021 Apr;47(4). doi: 10.3892/ijmm.2021.4863. Epub 2021 Feb 4.

Abstract

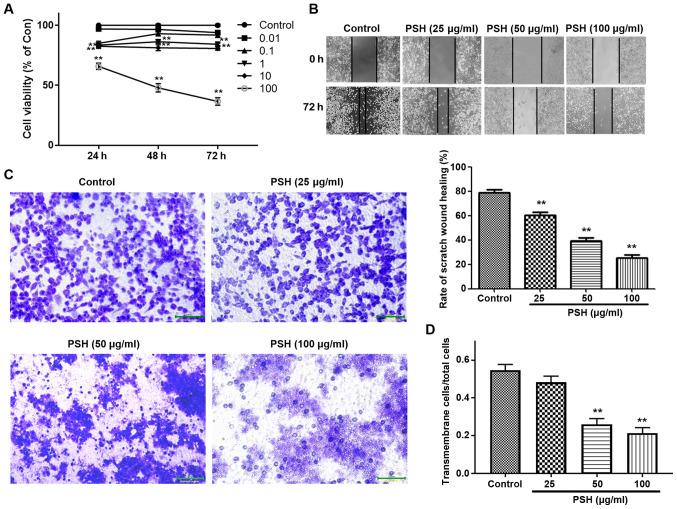
saponin H (PSH) is a type of steroid saponin derived from Rhizoma Paridis (RP; the rhizome of ). In our previous studies, saponins from RP exerted antiglioma activity . However, the effects of PSH on glioma have not been elucidated. The aim of the present study was to evaluate the effects of PSH on U251 glioblastoma cells and elucidate the possible underlying mechanism. The cells were treated with PSH at various concentrations for 48 h, and the cell viability, invasion, apoptosis and cycle progression were assessed using specific assay kits. The activation of Akt, 44/42‑mitogen‑activated protein kinase (MAPK) and the expression levels of A1 adenosine receptor (ARA1) and ARA3 were assessed by western blotting. The results demonstrated that PSH inhibited cell viability, migration and invasion, and induced apoptosis. Treatment of U251 cells with PSH induced the upregulation of p21 and p27, and the downregulation cyclin D1 and S‑phase kinase associated protein 2 protein expression levels, which induced cell cycle arrest at the G1 phase. The results also demonstrated that PSH inhibited the expression of ARA1, and the agonist of ARA1, 2‑chloro‑N6‑cyclopentyladenosine, reversed the effects of PSH. Hypoxia induced increases in the ARA3, hypoxia‑inducible factor‑1α (HIF‑1α) and vascular endothelial growth factor (VEGF) protein expression levels, which were associated with the activation of the Akt and P44/42 MAPK pathways. Compared with the hypoxia group, PSH inhibited the expression levels of ARA3, HIF‑1α and VEGF, as well as the phosphorylation levels of Akt and 44/42 MAPK, and repressed HIF‑1α transcriptional activity. Furthermore, the results demonstrated that PSH inhibited the expression of HIF‑1α by inhibiting the phosphorylation of Akt and 44/42 MAPK mediated by ARA3. Taken together, these results suggested that PSH reduced U251 cell viability via the inhibition of ARA1 and ARA3 expression, and further inhibited Akt and 44/42 MAPK phosphorylation, induced apoptosis and cell cycle arrest.

摘要

皂素 H(PSH)是一种源自 Rhizoma Paridis(RP;根茎)的甾体皂素。在我们之前的研究中,RP 中的皂素发挥了抗神经胶质瘤活性。然而,PSH 对神经胶质瘤的影响尚未阐明。本研究旨在评估 PSH 对 U251 神经胶质瘤细胞的影响,并阐明其可能的潜在机制。将细胞用不同浓度的 PSH 处理 48 小时,然后使用特定的测定试剂盒评估细胞活力、侵袭、凋亡和细胞周期进展。通过 Western blot 检测 Akt、44/42-丝裂原活化蛋白激酶(MAPK)的激活以及 A1 腺苷受体(ARA1)和 ARA3 的表达水平。结果表明,PSH 抑制细胞活力、迁移和侵袭,并诱导细胞凋亡。用 PSH 处理 U251 细胞诱导 p21 和 p27 的上调,以及细胞周期蛋白 D1 和 S 期激酶相关蛋白 2 蛋白表达水平的下调,导致细胞周期停滞在 G1 期。结果还表明,PSH 抑制 ARA1 的表达,而 ARA1 的激动剂 2-氯-N6-环戊基腺苷,逆转了 PSH 的作用。缺氧诱导 ARA3、缺氧诱导因子-1α(HIF-1α)和血管内皮生长因子(VEGF)蛋白表达水平增加,与 Akt 和 P44/42 MAPK 途径的激活有关。与缺氧组相比,PSH 抑制 ARA3、HIF-1α 和 VEGF 的表达水平,以及 Akt 和 44/42 MAPK 的磷酸化水平,并抑制 HIF-1α 转录活性。此外,结果表明,PSH 通过抑制 ARA3 介导的 Akt 和 44/42 MAPK 的磷酸化来抑制 HIF-1α 的表达。综上所述,这些结果表明,PSH 通过抑制 ARA1 和 ARA3 的表达,进一步抑制 Akt 和 44/42 MAPK 的磷酸化,诱导细胞凋亡和细胞周期停滞,从而降低 U251 细胞活力。

https://cdn.ncbi.nlm.nih.gov/pmc/blobs/b478/7891836/8314d130e094/IJMM-47-04-04863-g00.jpg

文献检索

告别复杂PubMed语法,用中文像聊天一样搜索,搜遍4000万医学文献。AI智能推荐,让科研检索更轻松。

立即免费搜索

文件翻译

保留排版,准确专业,支持PDF/Word/PPT等文件格式,支持 12+语言互译。

免费翻译文档

深度研究

AI帮你快速写综述,25分钟生成高质量综述,智能提取关键信息,辅助科研写作。

立即免费体验