Suppr超能文献

长链非编码 RNA SNHG1 和 RNA 结合蛋白 hnRNPL 形成复合物并共同调节 CDH1,从而促进前列腺癌的生长和转移。

LncRNA SNHG1 and RNA binding protein hnRNPL form a complex and coregulate CDH1 to boost the growth and metastasis of prostate cancer.

机构信息

Department of Urology, The Affiliated Hospital of Southwest Medical University, Luzhou, Sichuan, China.

Department of Urology, Zhujiang Hospital, Southern Medical University, Guangzhou, Guangdong, China.

出版信息

Cell Death Dis. 2021 Feb 1;12(2):138. doi: 10.1038/s41419-021-03413-4.

Abstract

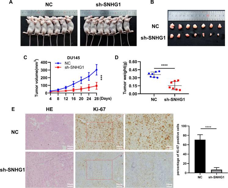
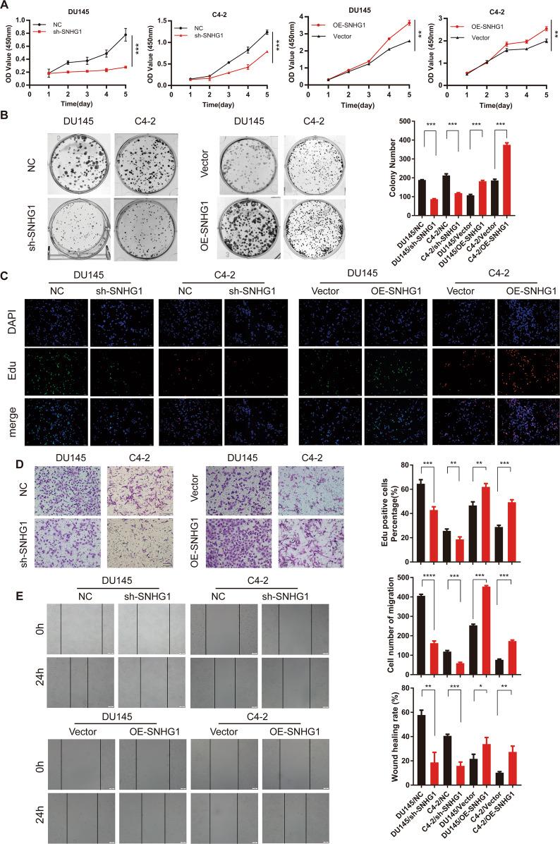
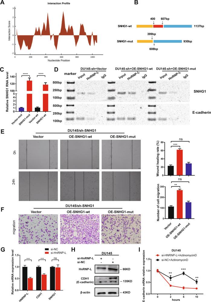
The interaction between LncRNA and RNA-binding protein (RBPs) plays an essential role in the regulation over the malignant progression of tumors. Previous studies on the mechanism of SNHG1, an emerging lncRNA, have primarily focused on the competing endogenous RNA (ceRNA) mechanism. Nevertheless, the underlying mechanism between SNHG1 and RBPs in tumors remains to be explored, especially in prostate cancer (PCa). SNHG1 expression profiles in PCa were determined through the analysis of TCGA data and tissue microarray at the RNA level. Gain- and loss-of-function experiments were performed to investigate the biological role of SNHG1 in PCa initiation and progression. RNA-seq, immunoblotting, RNA pull-down and RNA immunoprecipitation analyses were utilized to clarify potential pathways with which SNHG1 might be involved. Finally, rescue experiments were carried out to further confirm this mechanism. We found that SNHG1 was dominantly expressed in the nuclei of PCa cells and significantly upregulated in PCa patients. The higher expression level of SNHG1 was dramatically correlated with tumor metastasis and patient survival. Functionally, overexpression of SNHG1 in PCa cells induced epithelial-mesenchymal transition (EMT), accompanied by down-regulation of the epithelial marker, E-cadherin, and up-regulation of the mesenchymal marker, vimentin. Increased proliferation and migration, as well as accelerated xenograft tumor growth, were observed in SNHG1-overexpressing PCa cells, while opposite effects were achieved in SNHG1-silenced cells. Mechanistically, SNHG1 competitively interacted with hnRNPL to impair the translation of protein E-cadherin, thus activating the effect of SNHG1 on the EMT pathway, eventually promoting the metastasis of PCa. Our findings demonstrate that SNHG1 is a positive regulator of EMT activation through the SNHG1-hnRNPL-CDH1 axis. SNHG1 may serve as a novel potential therapeutic target for PCa.

摘要

LncRNA 与 RNA 结合蛋白 (RBPs) 之间的相互作用在肿瘤恶性进展的调控中起着至关重要的作用。之前对新兴 lncRNA SNHG1 机制的研究主要集中在竞争内源性 RNA (ceRNA) 机制上。然而,SNHG1 与肿瘤中 RBPs 之间的潜在机制仍有待探索,特别是在前列腺癌 (PCa) 中。通过 TCGA 数据分析和组织微阵列在 RNA 水平上确定了 SNHG1 在 PCa 中的表达谱。通过 gain-和 loss-of-function 实验研究了 SNHG1 在 PCa 起始和进展中的生物学作用。利用 RNA-seq、免疫印迹、RNA 下拉和 RNA 免疫沉淀分析来阐明 SNHG1 可能参与的潜在途径。最后,进行了挽救实验以进一步证实该机制。我们发现 SNHG1 在 PCa 细胞的核中表达占主导地位,在 PCa 患者中显著上调。SNHG1 表达水平越高,与肿瘤转移和患者生存的相关性越显著。功能上,PCa 细胞中 SNHG1 的过表达诱导上皮-间充质转化 (EMT),同时下调上皮标志物 E-钙粘蛋白,上调间充质标志物波形蛋白。在 SNHG1 过表达的 PCa 细胞中观察到增殖和迁移增加,以及异种移植肿瘤生长加速,而在 SNHG1 沉默的细胞中则观察到相反的效果。机制上,SNHG1 与 hnRNPL 竞争性相互作用,损害蛋白 E-钙粘蛋白的翻译,从而激活 SNHG1 对 EMT 途径的作用,最终促进 PCa 的转移。我们的研究结果表明,SNHG1 通过 SNHG1-hnRNPL-CDH1 轴作为 EMT 激活的正调节剂。SNHG1 可能成为 PCa 的一种新的潜在治疗靶点。

https://cdn.ncbi.nlm.nih.gov/pmc/blobs/ac3c/7862296/1d9684a51e02/41419_2021_3413_Fig1_HTML.jpg

文献检索

告别复杂PubMed语法,用中文像聊天一样搜索,搜遍4000万医学文献。AI智能推荐,让科研检索更轻松。

立即免费搜索

文件翻译

保留排版,准确专业,支持PDF/Word/PPT等文件格式,支持 12+语言互译。

免费翻译文档

深度研究

AI帮你快速写综述,25分钟生成高质量综述,智能提取关键信息,辅助科研写作。

立即免费体验