Suppr超能文献

胰腺祖细胞表观基因组图谱优先确定了在发育中起作用的 2 型糖尿病风险基因。

Pancreatic progenitor epigenome maps prioritize type 2 diabetes risk genes with roles in development.

机构信息

Department of Pediatrics, Pediatric Diabetes Research Center, University of California, San Diego, San Diego, United States.

Department of Cellular & Molecular Medicine, University of California, San Diego, San Diego, United States.

出版信息

Elife. 2021 Feb 5;10:e59067. doi: 10.7554/eLife.59067.

Abstract

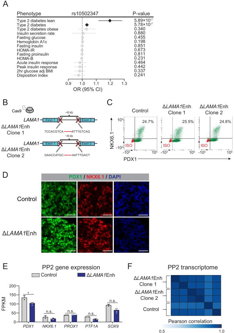
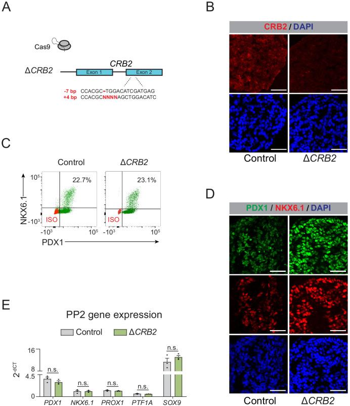
Genetic variants associated with type 2 diabetes (T2D) risk affect gene regulation in metabolically relevant tissues, such as pancreatic islets. Here, we investigated contributions of regulatory programs active during pancreatic development to T2D risk. Generation of chromatin maps from developmental precursors throughout pancreatic differentiation of human embryonic stem cells (hESCs) identifies enrichment of T2D variants in pancreatic progenitor-specific stretch enhancers that are not active in islets. Genes associated with progenitor-specific stretch enhancers are predicted to regulate developmental processes, most notably tissue morphogenesis. Through gene editing in hESCs, we demonstrate that progenitor-specific enhancers harboring T2D-associated variants regulate cell polarity genes and . Knockdown of or in zebrafish embryos causes a defect in pancreas morphogenesis and impairs islet cell development. Together, our findings reveal that a subset of T2D risk variants specifically affects pancreatic developmental programs, suggesting that dysregulation of developmental processes can predispose to T2D.

摘要

与 2 型糖尿病(T2D)风险相关的遗传变异会影响代谢相关组织(如胰岛)中的基因调控。在这里,我们研究了在胰腺发育过程中活跃的调节程序对 T2D 风险的贡献。从人类胚胎干细胞(hESC)的发育前体中生成染色质图谱,鉴定出 T2D 变异在胰腺祖细胞特异性伸展增强子中的富集,这些增强子在胰岛中不活跃。与祖细胞特异性伸展增强子相关的基因被预测调节发育过程,尤其是组织形态发生。通过 hESC 中的基因编辑,我们证明携带 T2D 相关变异的祖细胞特异性增强子调节细胞极性基因 和 。在斑马鱼胚胎中敲低 或 会导致胰腺形态发生缺陷,并损害胰岛细胞发育。总之,我们的研究结果表明,一部分 T2D 风险变异体特异性地影响胰腺发育程序,这表明发育过程的失调可能导致 T2D。

https://cdn.ncbi.nlm.nih.gov/pmc/blobs/9059/7864636/07d74ab273c1/elife-59067-fig1.jpg

文献检索

告别复杂PubMed语法,用中文像聊天一样搜索,搜遍4000万医学文献。AI智能推荐,让科研检索更轻松。

立即免费搜索

文件翻译

保留排版,准确专业,支持PDF/Word/PPT等文件格式,支持 12+语言互译。

免费翻译文档

深度研究

AI帮你快速写综述,25分钟生成高质量综述,智能提取关键信息,辅助科研写作。

立即免费体验