• 文献检索
  • 文档翻译
  • 深度研究
  • 学术资讯
  • Suppr Zotero 插件Zotero 插件
  • 邀请有礼
  • 套餐&价格
  • 历史记录
应用&插件
Suppr Zotero 插件Zotero 插件浏览器插件Mac 客户端Windows 客户端微信小程序
定价
高级版会员购买积分包购买API积分包
服务
文献检索文档翻译深度研究API 文档MCP 服务
关于我们
关于 Suppr公司介绍联系我们用户协议隐私条款
关注我们

Suppr 超能文献

核心技术专利:CN118964589B侵权必究
粤ICP备2023148730 号-1Suppr @ 2026

文献检索

告别复杂PubMed语法,用中文像聊天一样搜索,搜遍4000万医学文献。AI智能推荐,让科研检索更轻松。

立即免费搜索

文件翻译

保留排版,准确专业,支持PDF/Word/PPT等文件格式,支持 12+语言互译。

免费翻译文档

深度研究

AI帮你快速写综述,25分钟生成高质量综述,智能提取关键信息,辅助科研写作。

立即免费体验

单细胞染色质可及性鉴定出与糖尿病风险相关的胰岛细胞类型和状态特异性调控程序。

Single-cell chromatin accessibility identifies pancreatic islet cell type- and state-specific regulatory programs of diabetes risk.

机构信息

Biomedical Graduate Studies Program, University of California, San Diego, La Jolla, CA, USA.

Department of Pediatrics, Pediatric Diabetes Research Center, University of California, San Diego, La Jolla, CA, USA.

出版信息

Nat Genet. 2021 Apr;53(4):455-466. doi: 10.1038/s41588-021-00823-0. Epub 2021 Apr 1.

DOI:10.1038/s41588-021-00823-0
PMID:33795864
原文链接:https://pmc.ncbi.nlm.nih.gov/articles/PMC9037575/
Abstract

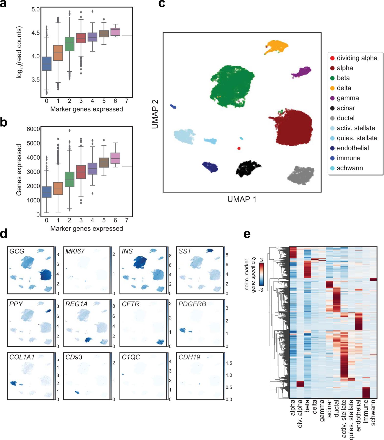
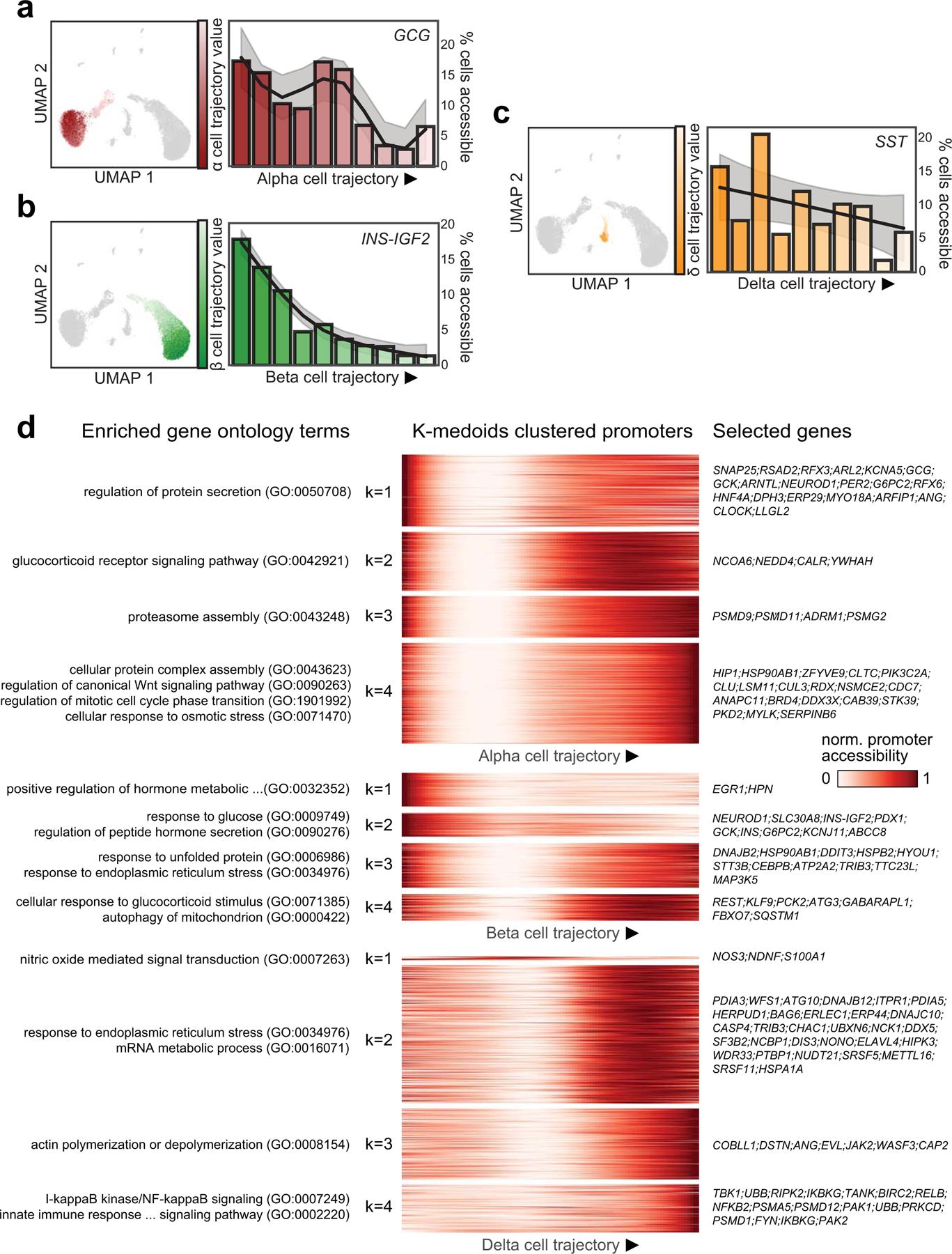
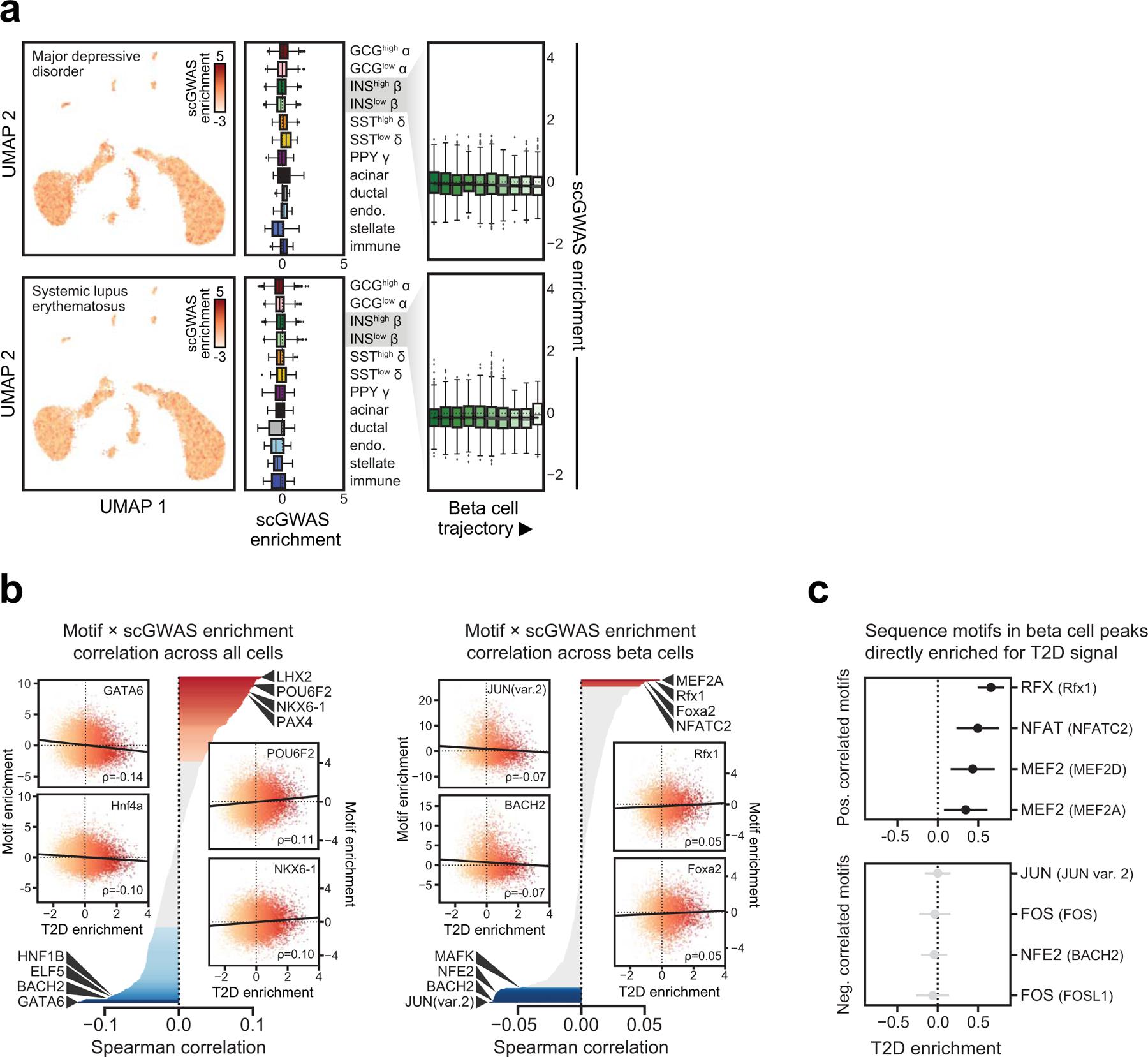
Single-nucleus assay for transposase-accessible chromatin using sequencing (snATAC-seq) creates new opportunities to dissect cell type-specific mechanisms of complex diseases. Since pancreatic islets are central to type 2 diabetes (T2D), we profiled 15,298 islet cells by using combinatorial barcoding snATAC-seq and identified 12 clusters, including multiple alpha, beta and delta cell states. We cataloged 228,873 accessible chromatin sites and identified transcription factors underlying lineage- and state-specific regulation. We observed state-specific enrichment of fasting glucose and T2D genome-wide association studies for beta cells and enrichment for other endocrine cell types. At T2D signals localized to islet-accessible chromatin, we prioritized variants with predicted regulatory function and co-accessibility with target genes. A causal T2D variant rs231361 at the KCNQ1 locus had predicted effects on a beta cell enhancer co-accessible with INS and genome editing in embryonic stem cell-derived beta cells affected INS levels. Together our findings demonstrate the power of single-cell epigenomics for interpreting complex disease genetics.

摘要

利用测序进行单细胞核可及染色质分析 (snATAC-seq) 为解析复杂疾病的细胞类型特异性机制创造了新的机会。由于胰岛是 2 型糖尿病 (T2D) 的核心,我们通过组合条形码 snATAC-seq 对 15298 个胰岛细胞进行了分析,鉴定出 12 个簇,包括多个 alpha、beta 和 delta 细胞状态。我们对 228833 个可及染色质位点进行了编目,并鉴定了谱系和状态特异性调节的转录因子。我们观察到 beta 细胞中与空腹血糖和 T2D 全基因组关联研究相关的特定状态富集,以及其他内分泌细胞类型的富集。在 T2D 信号定位于胰岛可及染色质的情况下,我们优先考虑具有预测调节功能和与靶基因共可及性的变体。位于 KCNQ1 基因座的 T2D 风险变体 rs231361 对 INS 共可及的 beta 细胞增强子具有预测作用,并且在胚胎干细胞衍生的 beta 细胞中的基因编辑影响了 INS 水平。我们的研究结果共同证明了单细胞表观基因组学在解释复杂疾病遗传学方面的强大功能。

https://cdn.ncbi.nlm.nih.gov/pmc/blobs/7998/9037575/b2bf26ec3e04/nihms-1675458-f0005.jpg
https://cdn.ncbi.nlm.nih.gov/pmc/blobs/7998/9037575/3c5a61093c02/nihms-1675458-f0006.jpg
https://cdn.ncbi.nlm.nih.gov/pmc/blobs/7998/9037575/4f83e9bae29b/nihms-1675458-f0007.jpg
https://cdn.ncbi.nlm.nih.gov/pmc/blobs/7998/9037575/016da3154cf8/nihms-1675458-f0008.jpg
https://cdn.ncbi.nlm.nih.gov/pmc/blobs/7998/9037575/9a1dd89ae070/nihms-1675458-f0009.jpg
https://cdn.ncbi.nlm.nih.gov/pmc/blobs/7998/9037575/07eb6ecdb489/nihms-1675458-f0010.jpg
https://cdn.ncbi.nlm.nih.gov/pmc/blobs/7998/9037575/85a5126efa55/nihms-1675458-f0011.jpg
https://cdn.ncbi.nlm.nih.gov/pmc/blobs/7998/9037575/5ee02ae04c46/nihms-1675458-f0012.jpg
https://cdn.ncbi.nlm.nih.gov/pmc/blobs/7998/9037575/a6371ff28d70/nihms-1675458-f0013.jpg
https://cdn.ncbi.nlm.nih.gov/pmc/blobs/7998/9037575/e86e02b0039c/nihms-1675458-f0014.jpg
https://cdn.ncbi.nlm.nih.gov/pmc/blobs/7998/9037575/c6f7d85cfcc1/nihms-1675458-f0015.jpg
https://cdn.ncbi.nlm.nih.gov/pmc/blobs/7998/9037575/9a951a7d8148/nihms-1675458-f0001.jpg
https://cdn.ncbi.nlm.nih.gov/pmc/blobs/7998/9037575/c9646294ab6f/nihms-1675458-f0002.jpg
https://cdn.ncbi.nlm.nih.gov/pmc/blobs/7998/9037575/b956aa99fc25/nihms-1675458-f0003.jpg
https://cdn.ncbi.nlm.nih.gov/pmc/blobs/7998/9037575/6b4ce628e1ef/nihms-1675458-f0004.jpg
https://cdn.ncbi.nlm.nih.gov/pmc/blobs/7998/9037575/b2bf26ec3e04/nihms-1675458-f0005.jpg
https://cdn.ncbi.nlm.nih.gov/pmc/blobs/7998/9037575/3c5a61093c02/nihms-1675458-f0006.jpg
https://cdn.ncbi.nlm.nih.gov/pmc/blobs/7998/9037575/4f83e9bae29b/nihms-1675458-f0007.jpg
https://cdn.ncbi.nlm.nih.gov/pmc/blobs/7998/9037575/016da3154cf8/nihms-1675458-f0008.jpg
https://cdn.ncbi.nlm.nih.gov/pmc/blobs/7998/9037575/9a1dd89ae070/nihms-1675458-f0009.jpg
https://cdn.ncbi.nlm.nih.gov/pmc/blobs/7998/9037575/07eb6ecdb489/nihms-1675458-f0010.jpg
https://cdn.ncbi.nlm.nih.gov/pmc/blobs/7998/9037575/85a5126efa55/nihms-1675458-f0011.jpg
https://cdn.ncbi.nlm.nih.gov/pmc/blobs/7998/9037575/5ee02ae04c46/nihms-1675458-f0012.jpg
https://cdn.ncbi.nlm.nih.gov/pmc/blobs/7998/9037575/a6371ff28d70/nihms-1675458-f0013.jpg
https://cdn.ncbi.nlm.nih.gov/pmc/blobs/7998/9037575/e86e02b0039c/nihms-1675458-f0014.jpg
https://cdn.ncbi.nlm.nih.gov/pmc/blobs/7998/9037575/c6f7d85cfcc1/nihms-1675458-f0015.jpg
https://cdn.ncbi.nlm.nih.gov/pmc/blobs/7998/9037575/9a951a7d8148/nihms-1675458-f0001.jpg
https://cdn.ncbi.nlm.nih.gov/pmc/blobs/7998/9037575/c9646294ab6f/nihms-1675458-f0002.jpg
https://cdn.ncbi.nlm.nih.gov/pmc/blobs/7998/9037575/b956aa99fc25/nihms-1675458-f0003.jpg
https://cdn.ncbi.nlm.nih.gov/pmc/blobs/7998/9037575/6b4ce628e1ef/nihms-1675458-f0004.jpg
https://cdn.ncbi.nlm.nih.gov/pmc/blobs/7998/9037575/b2bf26ec3e04/nihms-1675458-f0005.jpg

相似文献

1
Single-cell chromatin accessibility identifies pancreatic islet cell type- and state-specific regulatory programs of diabetes risk.单细胞染色质可及性鉴定出与糖尿病风险相关的胰岛细胞类型和状态特异性调控程序。
Nat Genet. 2021 Apr;53(4):455-466. doi: 10.1038/s41588-021-00823-0. Epub 2021 Apr 1.
2
Single-cell ATAC-Seq in human pancreatic islets and deep learning upscaling of rare cells reveals cell-specific type 2 diabetes regulatory signatures.单细胞 ATAC-Seq 在人胰腺胰岛中的应用和深度学习扩展稀有细胞揭示了细胞特异性 2 型糖尿病调控特征。
Mol Metab. 2020 Feb;32:109-121. doi: 10.1016/j.molmet.2019.12.006. Epub 2019 Dec 20.
3
Signals in the pancreatic islet microenvironment influence β-cell proliferation.胰岛微环境中的信号影响β细胞的增殖。
Diabetes Obes Metab. 2017 Sep;19 Suppl 1(Suppl 1):124-136. doi: 10.1111/dom.13031.
4
Distribution of pancreatic endocrine cells including IAPP-expressing cells in non-diabetic and type 2 diabetic cases.非糖尿病和2型糖尿病病例中胰腺内分泌细胞(包括表达胰岛淀粉样多肽的细胞)的分布。
J Histochem Cytochem. 2007 Feb;55(2):111-8. doi: 10.1369/jhc.6A7024.2006. Epub 2006 Sep 18.
5
An immunohistochemical study of the pancreatic endocrine cells of the nude mouse, Balb/c-nu/nu.对裸鼠(Balb/c-nu/nu)胰腺内分泌细胞的免疫组织化学研究。
Eur J Histochem. 2006 Jan-Mar;50(1):61-8.
6
Delta cell death in the islet of Langerhans and the progression from normal glucose tolerance to type 2 diabetes in non-human primates (baboon, Papio hamadryas).朗格汉斯胰岛中的δ细胞死亡以及非人类灵长类动物(狒狒,阿拉伯狒狒)从正常糖耐受到2型糖尿病的进展。
Diabetologia. 2015 Aug;58(8):1814-26. doi: 10.1007/s00125-015-3625-5. Epub 2015 Jun 7.
7
Elimination of von Hippel-Lindau function perturbs pancreas endocrine homeostasis in mice.消除冯·希佩尔-林道功能会扰乱小鼠胰腺内分泌稳态。
PLoS One. 2013 Aug 20;8(8):e72213. doi: 10.1371/journal.pone.0072213. eCollection 2013.
8
Chromatin accessibility differences between alpha, beta, and delta cells identifies common and cell type-specific enhancers.α、β和δ细胞之间染色质可及性的差异鉴定出共同的和细胞类型特异性的增强子。
BMC Genomics. 2023 Apr 17;24(1):202. doi: 10.1186/s12864-023-09293-6.
9
Genetic regulatory signatures underlying islet gene expression and type 2 diabetes.胰岛基因表达和2型糖尿病背后的遗传调控特征。
Proc Natl Acad Sci U S A. 2017 Feb 28;114(9):2301-2306. doi: 10.1073/pnas.1621192114. Epub 2017 Feb 13.
10
Automated recognition and quantification of pancreatic islets in Zucker diabetic fatty rats treated with exendin-4.自动化识别和定量分析接受 exendin-4 治疗的 Zucker 糖尿病肥胖大鼠的胰岛。
J Endocrinol. 2013 Jan 2;216(1):13-20. doi: 10.1530/JOE-12-0456. Print 2013 Jan.

引用本文的文献

1
scRiskCell: A single-cell framework for quantifying islet risk cells and their adaptive dynamics in type 2 diabetes.scRiskCell:一种用于量化2型糖尿病中胰岛风险细胞及其适应性动态变化的单细胞框架。
Imeta. 2025 Jun 24;4(4):e70060. doi: 10.1002/imt2.70060. eCollection 2025 Aug.
2
The role of the beta cell in type 2 diabetes: new findings from the last 5 years.β细胞在2型糖尿病中的作用:过去5年的新发现。
Diabetologia. 2025 Aug 6. doi: 10.1007/s00125-025-06499-z.
3
Single-cell polygenic risk scores dissect cellular and molecular heterogeneity of complex human diseases.

本文引用的文献

1
Patch-Seq Links Single-Cell Transcriptomes to Human Islet Dysfunction in Diabetes.基于测序的单细胞转录组技术解析人类胰岛细胞功能障碍与糖尿病的关联
Cell Metab. 2020 May 5;31(5):1017-1031.e4. doi: 10.1016/j.cmet.2020.04.005. Epub 2020 Apr 16.
2
Single-cell ATAC-Seq in human pancreatic islets and deep learning upscaling of rare cells reveals cell-specific type 2 diabetes regulatory signatures.单细胞 ATAC-Seq 在人胰腺胰岛中的应用和深度学习扩展稀有细胞揭示了细胞特异性 2 型糖尿病调控特征。
Mol Metab. 2020 Feb;32:109-121. doi: 10.1016/j.molmet.2019.12.006. Epub 2019 Dec 20.
3
Fast, sensitive and accurate integration of single-cell data with Harmony.
单细胞多基因风险评分剖析复杂人类疾病的细胞和分子异质性。
Nat Biotechnol. 2025 Jul 25. doi: 10.1038/s41587-025-02725-6.
4
Interpretable machine learning-guided single-cell mapping deciphers multi-lineage pancreatic dysregulation in type 2 diabetes.可解释的机器学习引导的单细胞图谱解析2型糖尿病中多谱系胰腺失调。
Cardiovasc Diabetol. 2025 Jul 24;24(1):300. doi: 10.1186/s12933-025-02865-8.
5
The crucial role of potassium ion channels in diabetes mellitus and its complications: A review.钾离子通道在糖尿病及其并发症中的关键作用:综述
Channels (Austin). 2025 Dec;19(1):2531949. doi: 10.1080/19336950.2025.2531949. Epub 2025 Jul 12.
6
Complete loss of PAX4 causes transient neonatal diabetes in humans.PAX4完全缺失会导致人类出现短暂性新生儿糖尿病。
Mol Metab. 2025 Jul 2;99:102201. doi: 10.1016/j.molmet.2025.102201.
7
Pancreatic islet β-cell subtypes are derived from biochemically-distinct and nutritionally-regulated islet progenitors.胰腺胰岛β细胞亚型源自生物化学特性不同且受营养调节的胰岛祖细胞。
Nat Commun. 2025 Jul 1;16(1):5758. doi: 10.1038/s41467-025-60831-0.
8
An overview of computational methods in single-cell transcriptomic cell type annotation.单细胞转录组细胞类型注释中的计算方法概述。
Brief Bioinform. 2025 May 1;26(3). doi: 10.1093/bib/bbaf207.
9
A novel fullerene-lysine derivative with noticeable ROS scavenging capabilities for improving type 2 diabetes mellitus.一种具有显著活性氧清除能力的新型富勒烯-赖氨酸衍生物,用于改善2型糖尿病。
Nanoscale Adv. 2025 Apr 26. doi: 10.1039/d4na01081g.
10
Complete Loss of PAX4 causes Transient Neonatal Diabetes in Humans.PAX4完全缺失会导致人类出现短暂性新生儿糖尿病。
medRxiv. 2025 Apr 3:2025.04.01.25324926. doi: 10.1101/2025.04.01.25324926.
利用 Harmony 实现单细胞数据的快速、灵敏和精确整合。
Nat Methods. 2019 Dec;16(12):1289-1296. doi: 10.1038/s41592-019-0619-0. Epub 2019 Nov 18.
4
Human pancreatic islet three-dimensional chromatin architecture provides insights into the genetics of type 2 diabetes.人类胰腺胰岛的三维染色质结构为 2 型糖尿病的遗传学研究提供了新视角。
Nat Genet. 2019 Jul;51(7):1137-1148. doi: 10.1038/s41588-019-0457-0. Epub 2019 Jun 28.
5
Navigating the Depths and Avoiding the Shallows of Pancreatic Islet Cell Transcriptomes.探索胰岛细胞转录组的深海,避免浅滩。
Diabetes. 2019 Jul;68(7):1380-1393. doi: 10.2337/dbi18-0019.
6
Pancreatic islet chromatin accessibility and conformation reveals distal enhancer networks of type 2 diabetes risk.胰腺胰岛染色质可及性和构象揭示 2 型糖尿病风险的远端增强子网络。
Nat Commun. 2019 May 7;10(1):2078. doi: 10.1038/s41467-019-09975-4.
7
From Louvain to Leiden: guaranteeing well-connected communities.从鲁汶到莱顿:保障互联互通的社区。
Sci Rep. 2019 Mar 26;9(1):5233. doi: 10.1038/s41598-019-41695-z.
8
Interrogation of human hematopoiesis at single-cell and single-variant resolution.单细胞和单变体分辨率下的人类造血研究
Nat Genet. 2019 Apr;51(4):683-693. doi: 10.1038/s41588-019-0362-6. Epub 2019 Mar 11.
9
Multiomic Profiling Identifies cis-Regulatory Networks Underlying Human Pancreatic β Cell Identity and Function.多组学分析鉴定人胰腺β细胞身份和功能的顺式调控网络
Cell Rep. 2019 Jan 15;26(3):788-801.e6. doi: 10.1016/j.celrep.2018.12.083.
10
Transcriptional Heterogeneity of Beta Cells in the Intact Pancreas.完整胰腺中β细胞的转录异质性。
Dev Cell. 2019 Jan 7;48(1):115-125.e4. doi: 10.1016/j.devcel.2018.11.001. Epub 2018 Nov 29.