Suppr超能文献

ALK1 调节内皮糖蛋白和 TGF-β 受体 III 的内化。

ALK1 regulates the internalization of endoglin and the type III TGF-β receptor.

机构信息

Department of Neurobiology, Tel Aviv University, Tel Aviv 6997801, Israel.

Department of Medicine, Duke University Medical Center, Durham, NC 27708.

出版信息

Mol Biol Cell. 2021 Apr 1;32(7):605-621. doi: 10.1091/mbc.E20-03-0199. Epub 2021 Feb 10.

Abstract

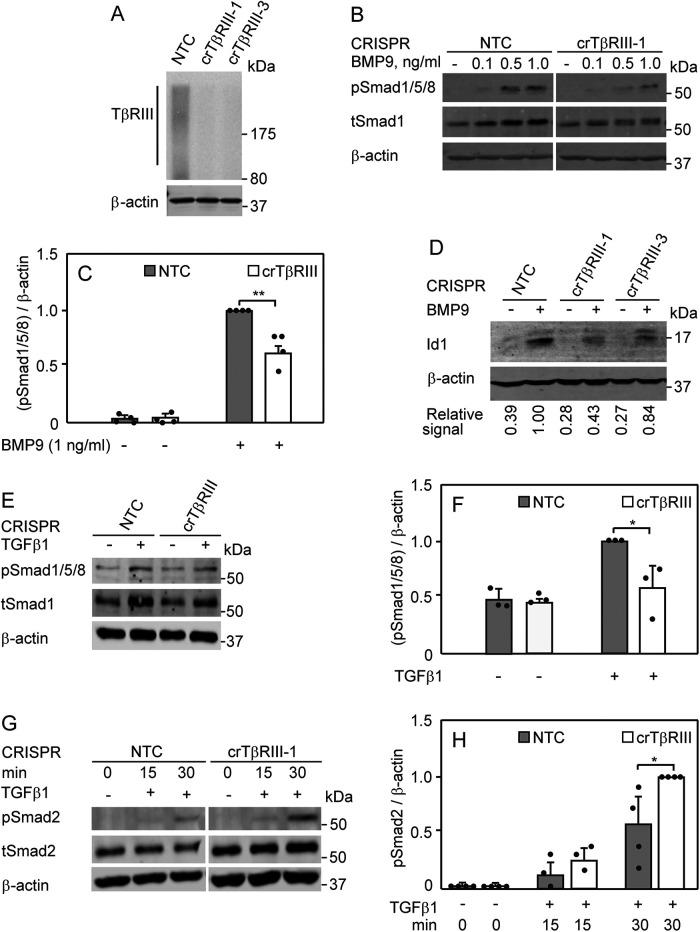
Complex formation and endocytosis of transforming growth factor-β (TGF-β) receptors play important roles in signaling. However, their interdependence remained unexplored. Here, we demonstrate that ALK1, a TGF-β type I receptor prevalent in endothelial cells, forms stable complexes at the cell surface with endoglin and with type III TGF-β receptors (TβRIII). We show that ALK1 undergoes clathrin-mediated endocytosis (CME) faster than ALK5, type II TGF-β receptor (TβRII), endoglin, or TβRIII. These complexes regulate the endocytosis of the TGF-β receptors, with a major effect mediated by ALK1. Thus, ALK1 enhances the endocytosis of TβRIII and endoglin, while ALK5 and TβRII mildly enhance endoglin, but not TβRIII, internalization. Conversely, the slowly endocytosed endoglin has no effect on the endocytosis of either ALK1, ALK5, or TβRII, while TβRIII has a differential effect, slowing the internalization of ALK5 and TβRII, but not ALK1. Such effects may be relevant to signaling, as BMP9-mediated Smad1/5/8 phosphorylation is inhibited by CME blockade in endothelial cells. We propose a model that links TGF-β receptor oligomerization and endocytosis, based on which endocytosis signals are exposed/functional in specific receptor complexes. This has broad implications for signaling, implying that complex formation among various receptors regulates their surface levels and signaling intensities.

摘要

转化生长因子-β(TGF-β)受体的复合物形成和内吞作用在信号转导中起着重要作用。然而,它们之间的相互依赖性仍未被探索。在这里,我们证明了 ALK1,一种在血管内皮细胞中普遍存在的 TGF-β I 型受体,与内胚层蛋白和 III 型 TGF-β 受体(TβRIII)在细胞表面形成稳定的复合物。我们表明,ALK1 比 ALK5、II 型 TGF-β 受体(TβRII)、内胚层蛋白或 TβRIII 更快地经历网格蛋白介导的内吞作用(CME)。这些复合物调节 TGF-β 受体的内吞作用,主要由 ALK1 介导。因此,ALK1 增强了 TβRIII 和内胚层蛋白的内吞作用,而 ALK5 和 TβRII 则轻微增强了内胚层蛋白,但不增强 TβRIII 的内化。相反,内吞作用缓慢的内胚层蛋白对内胚层蛋白、ALK5 或 TβRII 的内吞作用没有影响,而 TβRIII 则具有不同的作用,减缓了 ALK5 和 TβRII 的内化,但不减缓 ALK1 的内化。这种效应可能与信号转导有关,因为 BMP9 介导的 Smad1/5/8 磷酸化在血管内皮细胞中被 CME 阻断所抑制。我们提出了一个基于 TGF-β 受体寡聚化和内吞作用的模型,根据该模型,内吞作用信号在特定的受体复合物中暴露/起作用。这对信号转导具有广泛的意义,表明各种受体之间的复合物形成调节它们的表面水平和信号强度。

https://cdn.ncbi.nlm.nih.gov/pmc/blobs/a329/8101464/fc5c0e158558/mbc-32-605-g001.jpg

文献检索

告别复杂PubMed语法,用中文像聊天一样搜索,搜遍4000万医学文献。AI智能推荐,让科研检索更轻松。

立即免费搜索

文件翻译

保留排版,准确专业,支持PDF/Word/PPT等文件格式,支持 12+语言互译。

免费翻译文档

深度研究

AI帮你快速写综述,25分钟生成高质量综述,智能提取关键信息,辅助科研写作。

立即免费体验