Suppr超能文献

某些基因中的DNA甲基化与儿童注意力缺陷有关。 (注:原文中“in and Genes”表述不完整,可能有信息缺失)

DNA Methylation in and Genes Is Associated with Attention Deficit in Children.

作者信息

Li Sung-Chou, Kuo Ho-Chang, Huang Lien-Hung, Chou Wen-Jiun, Lee Sheng-Yu, Chan Wen-Ching, Wang Liang-Jen

机构信息

Genomics and Proteomics Core Laboratory, Department of Medical Research, Kaohsiung Chang Gung Memorial Hospital and Chang Gung University College of Medicine, Kaohsiung 833, Taiwan.

Kawasaki Disease Center and Department of Pediatrics, Kaohsiung Chang Gung Memorial Hospital and Chang Gung University College of Medicine, Kaohsiung 833, Taiwan.

出版信息

Children (Basel). 2021 Jan 29;8(2):92. doi: 10.3390/children8020092.

Abstract

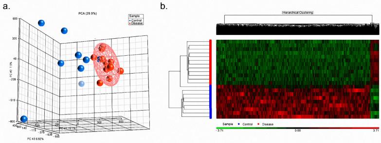
DNA methylation levels are associated with neurodevelopment. Attention-deficit/hyperactivity disorder (ADHD), characterized by attention deficits, is a common neurodevelopmental disorder. We used methylation microarray and pyrosequencing to detect peripheral blood DNA methylation markers of ADHD. DNA methylation profiling data from the microarray assays identified potential differentially methylated CpG sites between 12 ADHD patients and 9 controls. Five candidate CpG sites (cg00446123, cg20513976, cg07922513, cg17096979, and cg02506324) in four genes (, , , and ) were further examined with pyrosequencing. The attention of patients were tested using the Conners' Continuous Performance Test (CPT). In total, 126 ADHD patients with a mean age of 9.2 years (78.6% males) and 72 healthy control subjects with a mean age of 9.3 years (62.5% males) were recruited. When all participants were categorized by their CPT performance, the DNA methylation levels in (cg00446123 and cg20513976) were found to be significantly higher and those in (cg02506324) were significantly lower in children with worse CPT performance. Therefore, DNA methylation of two CpG sites in and one CpG site in is associated with attention deficits in children. DNA methylation biomarkers may assist in identifying attention deficits of children in clinical settings.

摘要

DNA甲基化水平与神经发育相关。注意力缺陷多动障碍(ADHD)以注意力不集中为特征,是一种常见的神经发育障碍。我们使用甲基化微阵列和焦磷酸测序来检测ADHD的外周血DNA甲基化标记。来自微阵列分析的DNA甲基化谱数据确定了12名ADHD患者和9名对照之间潜在的差异甲基化CpG位点。对四个基因(此处原文缺失基因名称)中的五个候选CpG位点(cg00446123、cg20513976、cg07922513、cg17096979和cg02506324)进一步进行焦磷酸测序检测。使用康纳斯连续作业测试(CPT)对患者的注意力进行测试。总共招募了126名平均年龄为9.2岁的ADHD患者(78.6%为男性)和72名平均年龄为9.3岁的健康对照受试者(62.5%为男性)。当根据CPT表现对所有参与者进行分类时,发现CPT表现较差的儿童中,(此处原文缺失相关基因名称,推测可能是前文提到的某两个基因)(cg00446123和cg20513976)的DNA甲基化水平显著更高,而(此处原文缺失相关基因名称,推测可能是前文提到的某一个基因)(cg02506324)的DNA甲基化水平显著更低。因此,(此处原文缺失相关基因名称,推测可能是前文提到的某两个基因)中两个CpG位点和(此处原文缺失相关基因名称,推测可能是前文提到的某一个基因)中一个CpG位点的DNA甲基化与儿童的注意力缺陷相关。DNA甲基化生物标志物可能有助于在临床环境中识别儿童的注意力缺陷。

https://cdn.ncbi.nlm.nih.gov/pmc/blobs/5727/7912017/785d18023428/children-08-00092-g001.jpg

文献检索

告别复杂PubMed语法,用中文像聊天一样搜索,搜遍4000万医学文献。AI智能推荐,让科研检索更轻松。

立即免费搜索

文件翻译

保留排版,准确专业,支持PDF/Word/PPT等文件格式,支持 12+语言互译。

免费翻译文档

深度研究

AI帮你快速写综述,25分钟生成高质量综述,智能提取关键信息,辅助科研写作。

立即免费体验