Suppr超能文献

微小RNA-18a通过下调ALOXE3介导的铁死亡和抗迁移活性促进胶质母细胞瘤的发展。

miR-18a promotes glioblastoma development by down-regulating ALOXE3-mediated ferroptotic and anti-migration activities.

作者信息

Yang Xinzhi, Liu Jiangang, Wang Chenci, Cheng Kenneth King-Yip, Xu Hongchao, Li Qingzhong, Hua Tian, Jiang Xue, Sheng Lili, Mao Jie, Liu Zhuohao

机构信息

Department of Neurosurgery, Shenzhen Hospital, Southern Medical University, Shenzhen, Guangdong, China.

The Third School of Clinical Medicine, Southern Medical University, Shenzhen, Guangdong, China.

出版信息

Oncogenesis. 2021 Feb 12;10(2):15. doi: 10.1038/s41389-021-00304-3.

Abstract

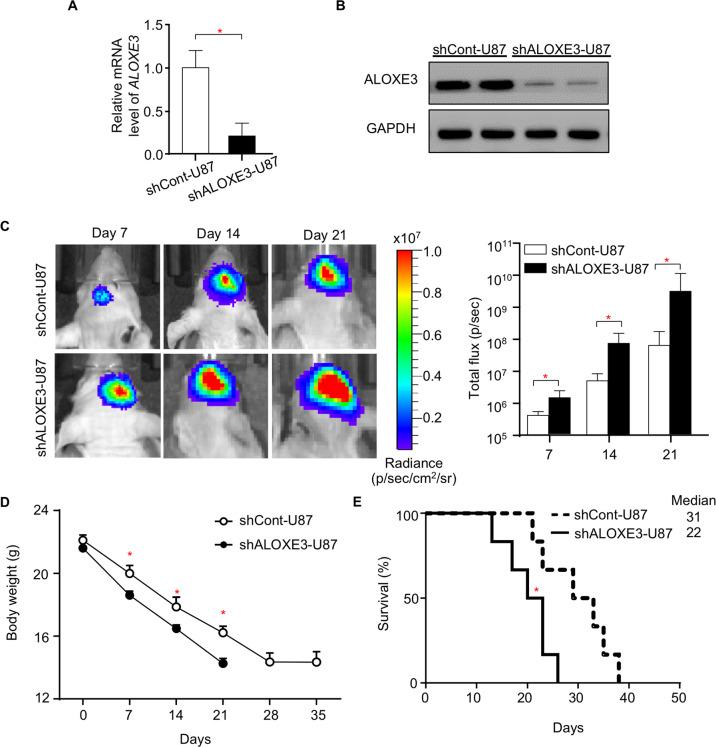
The development of glioblastoma (GBM) is typically accompanied by marked changes in lipid metabolism. Oxylipins and their catalyzed enzymes lipoxygenases (LOXs) have been shown to participate in the development of cancers via multiple pathways, while the understanding of LOXs in GBM remains enigmatic. Thus, we aimed to explore the expression and functional roles of LOXs in the development of GBM. Here we showed that ALOXE3 was markedly down-regulated in human GBM. Knockdown of ALOXE3 in GBM cells fostered the orthotopic tumor growth and shortened lifespan in mice. ALOXE3 deficiency rendered GBM cells resistant to p53-SLC7A11 dependent ferroptosis, promoting GBM cell survival. Mechanistically, miR-18a directly targeted ALOXE3 and suppressed its expression and functions in GBM cells. Furthermore, ALOXE3 silencing promoted 12-hydroxyeicosatetraenoic acids (12-HETE) secretion from GBM cells, in turn, 12-HETE enhanced migration of GBM cells by activating G-protein-coupled receptor (GPCR)-PI3K-Akt pathway in an autocrine manner. Altogether, miR-18a/ALOXE3 axis exerts tumor promoting functions by regulating ferroptosis and migration of GBM cells. Targeting miR-18a/ALOXE3 axis may provide novel therapeutic approaches for GBM treatment.

摘要

胶质母细胞瘤(GBM)的发展通常伴随着脂质代谢的显著变化。氧化脂质及其催化酶脂氧合酶(LOXs)已被证明通过多种途径参与癌症的发展,而对GBM中LOXs的了解仍然不清楚。因此,我们旨在探讨LOXs在GBM发展中的表达及功能作用。在此我们表明,ALOXE3在人类GBM中显著下调。在GBM细胞中敲低ALOXE3促进了原位肿瘤生长并缩短了小鼠的寿命。ALOXE3缺乏使GBM细胞对p53-SLC7A11依赖性铁死亡产生抗性,从而促进GBM细胞存活。机制上,miR-18a直接靶向ALOXE3并抑制其在GBM细胞中的表达和功能。此外,ALOXE3沉默促进了GBM细胞分泌12-羟基二十碳四烯酸(12-HETE),反过来,12-HETE通过以自分泌方式激活G蛋白偶联受体(GPCR)-PI3K-Akt途径增强了GBM细胞的迁移。总之,miR-18a/ALOXE3轴通过调节GBM细胞的铁死亡和迁移发挥促肿瘤功能。靶向miR-18a/ALOXE3轴可能为GBM治疗提供新的治疗方法。

https://cdn.ncbi.nlm.nih.gov/pmc/blobs/f916/7881152/250c1d7d79d4/41389_2021_304_Fig1_HTML.jpg

文献检索

告别复杂PubMed语法,用中文像聊天一样搜索,搜遍4000万医学文献。AI智能推荐,让科研检索更轻松。

立即免费搜索

文件翻译

保留排版,准确专业,支持PDF/Word/PPT等文件格式,支持 12+语言互译。

免费翻译文档

深度研究

AI帮你快速写综述,25分钟生成高质量综述,智能提取关键信息,辅助科研写作。

立即免费体验