• 文献检索
  • 文档翻译
  • 深度研究
  • 学术资讯
  • Suppr Zotero 插件Zotero 插件
  • 邀请有礼
  • 套餐&价格
  • 历史记录
应用&插件
Suppr Zotero 插件Zotero 插件浏览器插件Mac 客户端Windows 客户端微信小程序
定价
高级版会员购买积分包购买API积分包
服务
文献检索文档翻译深度研究API 文档MCP 服务
关于我们
关于 Suppr公司介绍联系我们用户协议隐私条款
关注我们

Suppr 超能文献

核心技术专利:CN118964589B侵权必究
粤ICP备2023148730 号-1Suppr @ 2026

文献检索

告别复杂PubMed语法,用中文像聊天一样搜索,搜遍4000万医学文献。AI智能推荐,让科研检索更轻松。

立即免费搜索

文件翻译

保留排版,准确专业,支持PDF/Word/PPT等文件格式,支持 12+语言互译。

免费翻译文档

深度研究

AI帮你快速写综述,25分钟生成高质量综述,智能提取关键信息,辅助科研写作。

立即免费体验

疾病与健康中的伙伴?德国以关系为中心的兽医护理与自学成才的宠物主人:一个结构方程模型。

Partners in Sickness and in Health? Relationship-Centered Veterinary Care and Self-Educated Pet Owners in Germany: A Structural Equation Model.

作者信息

Küeper Alina M, Merle Roswitha

机构信息

Institute for Veterinary Epidemiology and Biostatistics, Freie Universität Berlin, Berlin, Germany.

出版信息

Front Vet Sci. 2021 Jan 27;7:605631. doi: 10.3389/fvets.2020.605631. eCollection 2020.

DOI:10.3389/fvets.2020.605631
PMID:33585596
原文链接:https://pmc.ncbi.nlm.nih.gov/articles/PMC7873293/
Abstract

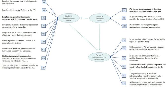
In recent years, the web has become a widely used source for health information. Pet owners seem to respond to the supply of medical information on the Internet by increasing their self-education. However, after more than a decade of the digital revolution, little is known about the Internet's impact on the veterinarian-pet owner relationship. Recent research has raised concerns regarding the increase in self-education among pet owners. However, reasons suggest that the Internet might be a valuable source of pet-owner education for veterinarians. In particular, relationship-centered approaches of care might benefit from the information provided. Our study aimed to determine the perception of German veterinarians with regard to pet owners' self-education on different aspects of veterinary care. An online survey was conducted for German veterinarians from November 2016 to June 2017. Data were analyzed using exploratory factor analysis and structural equation modeling. Within the structural equation model, we evaluated how the veterinarians' attitude toward relationship-centered care might affect the evaluation of pet owners' self-education. A total of 585 valid questionnaires were completed. The majority of veterinarians (83.6%) welcomed the principles of shared decision-making. Practically, all veterinarians reported a noticeable increase in pet owners' self-education within the last few years. Perceptions on self-education's impacts on veterinary practice varied among the participants. A beneficial impact of self-education was reported regarding the general quality of veterinary care and quality of follow-up care. Most concerns were related to a negative impact on the veterinarian-pet owner relationship and the pet owners' demands on the veterinarians' work after self-education. Moreover, many participants were afraid that unfiltered information may unsettle pet owners and, therefore, advised them against self-education. The structural equation model confirmed the hypothesis that a veterinarian's positive attitude toward shared decision-making, empathic behavior, and his/her evaluation of self-education were associated. Therefore, we concluded that while there are beneficial potentials, there seem to be barriers that prevent the effective use of the Internet as a supportive medium in veterinary care. Further research and training are needed to enable the use of the Internet as an ancillary medium.

摘要

近年来,网络已成为健康信息的广泛来源。宠物主人似乎通过加强自我教育来回应互联网上的医学信息供应。然而,经过十多年的数字革命,人们对互联网对兽医与宠物主人关系的影响知之甚少。最近的研究引发了对宠物主人自我教育增加的担忧。然而,有理由表明,互联网可能是兽医对宠物主人进行教育的宝贵资源。特别是,以关系为中心的护理方法可能会从所提供的信息中受益。我们的研究旨在确定德国兽医对宠物主人在兽医护理不同方面的自我教育的看法。2016年11月至2017年6月对德国兽医进行了一项在线调查。使用探索性因素分析和结构方程模型对数据进行分析。在结构方程模型中,我们评估了兽医对以关系为中心的护理的态度如何影响对宠物主人自我教育的评价。共完成了585份有效问卷。大多数兽医(83.6%)欢迎共同决策的原则。实际上,所有兽医都报告说在过去几年中宠物主人的自我教育有显著增加。参与者对自我教育对兽医实践影响的看法各不相同。据报告,自我教育对兽医护理的总体质量和后续护理质量有有益影响。大多数担忧与对兽医与宠物主人关系的负面影响以及自我教育后宠物主人对兽医工作的要求有关。此外,许多参与者担心未经筛选的信息可能会使宠物主人不安,因此建议他们不要进行自我教育。结构方程模型证实了以下假设:兽医对共同决策的积极态度、共情行为以及他/她对自我教育的评价之间存在关联。因此,我们得出结论,虽然存在有益的潜力,但似乎存在障碍,阻碍了互联网在兽医护理中作为支持性媒介的有效使用。需要进一步的研究和培训,以使互联网能够作为辅助媒介使用。

https://cdn.ncbi.nlm.nih.gov/pmc/blobs/7639/7873293/0b545813a6ad/fvets-07-605631-g0004.jpg
https://cdn.ncbi.nlm.nih.gov/pmc/blobs/7639/7873293/f10f78633627/fvets-07-605631-g0001.jpg
https://cdn.ncbi.nlm.nih.gov/pmc/blobs/7639/7873293/294d333f28c3/fvets-07-605631-g0002.jpg
https://cdn.ncbi.nlm.nih.gov/pmc/blobs/7639/7873293/4ee7a6261e52/fvets-07-605631-g0003.jpg
https://cdn.ncbi.nlm.nih.gov/pmc/blobs/7639/7873293/0b545813a6ad/fvets-07-605631-g0004.jpg
https://cdn.ncbi.nlm.nih.gov/pmc/blobs/7639/7873293/f10f78633627/fvets-07-605631-g0001.jpg
https://cdn.ncbi.nlm.nih.gov/pmc/blobs/7639/7873293/294d333f28c3/fvets-07-605631-g0002.jpg
https://cdn.ncbi.nlm.nih.gov/pmc/blobs/7639/7873293/4ee7a6261e52/fvets-07-605631-g0003.jpg
https://cdn.ncbi.nlm.nih.gov/pmc/blobs/7639/7873293/0b545813a6ad/fvets-07-605631-g0004.jpg

相似文献

1
Partners in Sickness and in Health? Relationship-Centered Veterinary Care and Self-Educated Pet Owners in Germany: A Structural Equation Model.疾病与健康中的伙伴?德国以关系为中心的兽医护理与自学成才的宠物主人:一个结构方程模型。
Front Vet Sci. 2021 Jan 27;7:605631. doi: 10.3389/fvets.2020.605631. eCollection 2020.
2
Being Nice Is Not Enough-Exploring Relationship-Centered Veterinary Care With Structural Equation Modeling. A Quantitative Study on German Pet Owners' Perception.友善是不够的——用结构方程模型探索以关系为中心的兽医护理。一项关于德国宠物主人认知的定量研究。
Front Vet Sci. 2019 Feb 28;6:56. doi: 10.3389/fvets.2019.00056. eCollection 2019.
3
Attitude of Veterinarians Toward Self-Informed Animal Owners Affects Shared Decision Making.兽医对自我了解情况的动物主人的态度会影响共同决策。
Front Vet Sci. 2021 Oct 20;8:692452. doi: 10.3389/fvets.2021.692452. eCollection 2021.
4
Desire for information and alternative therapies of pet owners is associated with empathy and partnership-building of veterinarians.宠物主人对信息和替代疗法的渴望与兽医的同理心和建立伙伴关系有关。
J Small Anim Pract. 2021 Sep;62(9):775-787. doi: 10.1111/jsap.13337. Epub 2021 Mar 31.
5
Pet owners' and veterinarians' perceptions of information exchange and clinical decision-making in companion animal practice.宠物主人和兽医对伴侣动物实践中信息交流和临床决策的看法。
PLoS One. 2021 Feb 1;16(2):e0245632. doi: 10.1371/journal.pone.0245632. eCollection 2021.
6
A focus group study of veterinarians' and pet owners' perceptions of the monetary aspects of veterinary care.一项关于兽医和宠物主人对兽医护理费用方面看法的焦点小组研究。
J Am Vet Med Assoc. 2007 Nov 15;231(10):1510-8. doi: 10.2460/javma.231.10.1510.
7
A focus group study of veterinarians' and pet owners' perceptions of veterinarian-client communication in companion animal practice.一项关于兽医和宠物主人对伴侣动物诊疗中兽医 - 客户沟通认知的焦点小组研究。
J Am Vet Med Assoc. 2008 Oct 1;233(7):1072-80. doi: 10.2460/javma.233.7.1072.
8
The relationship between evaluation of shared decision-making by pet owners and veterinarians and satisfaction with veterinary consultations.宠物主人和兽医对共同决策评估的关系与兽医咨询满意度之间的关系。
BMC Vet Res. 2022 Aug 2;18(1):296. doi: 10.1186/s12917-022-03401-6.
9
Pet owners' and companion animal veterinarians' perceptions of weight-related veterinarian-client communication.宠物主人和伴侣动物兽医对与体重相关的兽医-客户沟通的看法。
J Am Vet Med Assoc. 2022 Jun 9;260(13):1697-1703. doi: 10.2460/javma.22.03.0101.
10
Canine and feline core vaccinations: US veterinarians' concerns and perceived impact of COVID-19 antivaccination views on veterinary medicine.犬猫核心疫苗接种:美国兽医对 COVID-19 反疫苗观点对兽医行业的关注和感知影响。
J Am Vet Med Assoc. 2022 Jun 17;260(12):1482-1488. doi: 10.2460/javma.22.03.0109.

引用本文的文献

1
Experiences of End-of-Life Decision-Making in Equine Veterinary and Charity Teams.马兽医和慈善团队中临终决策的经验
Animals (Basel). 2025 Feb 26;15(5):678. doi: 10.3390/ani15050678.
2
Overcommitment, Work-Related Behavior, and Cognitive and Emotional Irritation in Veterinarians: A Comparison of Different Veterinary Working Fields.兽医的过度投入、工作相关行为以及认知和情绪困扰:不同兽医工作领域的比较
Healthcare (Basel). 2024 Jul 30;12(15):1514. doi: 10.3390/healthcare12151514.
3
The relationship between evaluation of shared decision-making by pet owners and veterinarians and satisfaction with veterinary consultations.

本文引用的文献

1
Being Nice Is Not Enough-Exploring Relationship-Centered Veterinary Care With Structural Equation Modeling. A Quantitative Study on German Pet Owners' Perception.友善是不够的——用结构方程模型探索以关系为中心的兽医护理。一项关于德国宠物主人认知的定量研究。
Front Vet Sci. 2019 Feb 28;6:56. doi: 10.3389/fvets.2019.00056. eCollection 2019.
2
Pilot study of Australian veterinarians and their perceptions and experiences related to online pet health information.澳大利亚兽医及其对在线宠物健康信息的看法与经历的初步研究。
Aust Vet J. 2019 Jan;97(1-2):10-13. doi: 10.1111/avj.12778.
3
Interventions to assist pet owners in online health information seeking behaviour: a qualitative content analysis literature review and proposed model.
宠物主人和兽医对共同决策评估的关系与兽医咨询满意度之间的关系。
BMC Vet Res. 2022 Aug 2;18(1):296. doi: 10.1186/s12917-022-03401-6.
4
Small Animal Veterinarians' Communication With Dog Owners From a Motivational Interviewing Perspective.从动机性访谈角度看小动物兽医与狗主人的沟通
Front Vet Sci. 2021 Nov 25;8:772589. doi: 10.3389/fvets.2021.772589. eCollection 2021.
5
Attitude of Veterinarians Toward Self-Informed Animal Owners Affects Shared Decision Making.兽医对自我了解情况的动物主人的态度会影响共同决策。
Front Vet Sci. 2021 Oct 20;8:692452. doi: 10.3389/fvets.2021.692452. eCollection 2021.
干预措施以帮助宠物主人在线寻找健康信息:定性内容分析文献综述及提出的模型。
Health Info Libr J. 2018 Dec;35(4):265-284. doi: 10.1111/hir.12236. Epub 2018 Nov 1.
4
Readability Evaluations of Veterinary Client Handouts and Implications for Patient Care.兽医客户手册的可读性评估及其对患者护理的影响。
Top Companion Anim Med. 2018 Jun;33(2):58-61. doi: 10.1053/j.tcam.2018.03.005. Epub 2018 Apr 5.
5
Pet owners turn to the internet for advice: will vets be there to provide an information prescription?宠物主人向互联网寻求建议:兽医会随时提供信息处方吗?
Vet Rec. 2018 May 26;182(21):599-600. doi: 10.1136/vr.k2146.
6
UK pet owners' use of the internet for online pet health information.英国宠物主人利用互联网获取在线宠物健康信息。
Vet Rec. 2018 May 26;182(21):601. doi: 10.1136/vr.104716. Epub 2018 Mar 16.
7
Impact of relational coordination on staff and patient outcomes in outpatient surgical clinics.关系协调对门诊外科诊所员工和患者结果的影响。
Health Care Manage Rev. 2020 Jan/Mar;45(1):12-20. doi: 10.1097/HMR.0000000000000192.
8
United Kingdom Veterinarians' Perceptions of Clients' Internet Use and the Perceived Impact on the Client-Vet Relationship.英国兽医对客户互联网使用情况的看法以及对客户与兽医关系的感知影响。
Front Vet Sci. 2017 Oct 19;4:180. doi: 10.3389/fvets.2017.00180. eCollection 2017.
9
The future of veterinary communication: Partnership or persuasion? A qualitative investigation of veterinary communication in the pursuit of client behaviour change.兽医沟通的未来:合作还是劝服?一项关于追求客户行为改变过程中兽医沟通的定性研究。
PLoS One. 2017 Mar 3;12(3):e0171380. doi: 10.1371/journal.pone.0171380. eCollection 2017.
10
Internet Health Information Seeking and the Patient-Physician Relationship: A Systematic Review.互联网健康信息搜索与医患关系:一项系统综述。
J Med Internet Res. 2017 Jan 19;19(1):e9. doi: 10.2196/jmir.5729.