Suppr超能文献

CYP4B1 是肺腺癌的预后生物标志物和潜在治疗靶点。

CYP4B1 is a prognostic biomarker and potential therapeutic target in lung adenocarcinoma.

机构信息

College of Basic Medicine, Jining Medical University, Jining City, China.

Institute of Medical Technology, Qiqihar Medical University, Qiqihar City, China.

出版信息

PLoS One. 2021 Feb 16;16(2):e0247020. doi: 10.1371/journal.pone.0247020. eCollection 2021.

Abstract

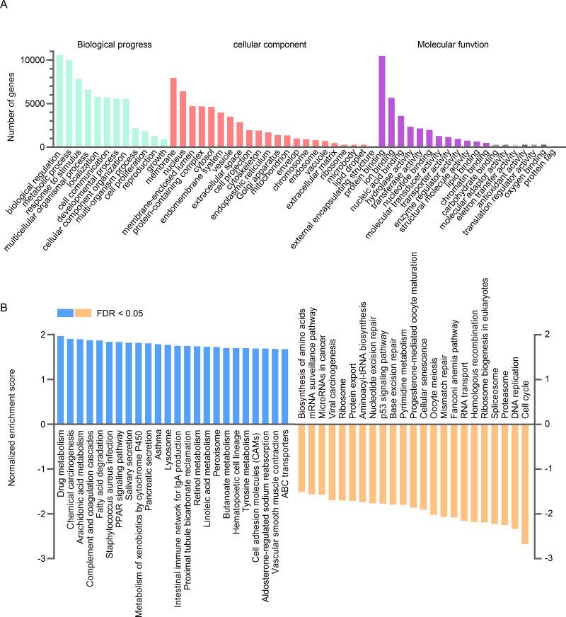
CYP4B1 belongs to the mammalian CYP4 enzyme family and is predominantly expressed in the lungs of humans. It is responsible for the oxidative metabolism of a wide range of endogenous compounds and xenobiotics. In this study, using data from The Cancer Genome Atlas (TCGA) project and the Gene Expression Omnibus (GEO) database, a secondary analysis was performed to explore the expression profile of CYP4B1, as well as its prognostic value in patients with lung adenocarcinoma (LUAD). Based on the obtained results, a significantly decreased CYP4B1 expression was discovered in patients with LUAD when compared with their normal counterparts (p<0.05), and was linked to age younger than 65 years (p = 0.0041), history of pharmaceutical (p = 0.0127) and radiation (p = 0.0340) therapy, mutations in KRAS/EGFR/ALK (p = 0.0239), and living status of dead (p = 0.0026). Survival analysis indicated that the low CYP4B1 expression was an independent prognostic indicator of shorter survival in terms of overall survival (OS) and recurrence-free survival (RFS) in patients with LUAD. The copy number alterations (CNAs) and sites of cg23440155 and cg23414387 hypermethylation might contribute to the decreased CYP4B1 expression. Gene set enrichment analysis (GSEA) suggested that CYP4B1 might act as an oncogene in LUAD by preventing biological metabolism pathways of exogenous and endogenous compounds and enhancing DNA replication and cell cycle activities. In conclusion, CYP4B1 expression may serve as a valuable independent prognostic biomarker and a potential therapeutic target in patients with LUAD.

摘要

CYP4B1 属于哺乳动物 CYP4 酶家族,主要在人类肺部表达。它负责广泛的内源性化合物和外源性化合物的氧化代谢。在这项研究中,使用来自癌症基因组图谱 (TCGA) 项目和基因表达综合数据库 (GEO) 的数据进行了二次分析,以探讨 CYP4B1 的表达谱及其在肺腺癌 (LUAD) 患者中的预后价值。根据获得的结果,与正常对照相比,LUAD 患者的 CYP4B1 表达明显降低 (p<0.05),并且与年龄小于 65 岁 (p = 0.0041)、药物 (p = 0.0127) 和辐射治疗史 (p = 0.0340)、KRAS/EGFR/ALK 突变 (p = 0.0239) 和死亡生存状态 (p = 0.0026) 相关。生存分析表明,低 CYP4B1 表达是 LUAD 患者总生存期 (OS) 和无复发生存期 (RFS) 的独立预后指标。拷贝数改变 (CNAs) 和 cg23440155 和 cg23414387 高甲基化的位点可能导致 CYP4B1 表达降低。基因集富集分析 (GSEA) 表明,CYP4B1 可能通过阻止外源性和内源性化合物的生物代谢途径以及增强 DNA 复制和细胞周期活动,在 LUAD 中发挥癌基因的作用。总之,CYP4B1 表达可能作为 LUAD 患者有价值的独立预后生物标志物和潜在治疗靶点。

https://cdn.ncbi.nlm.nih.gov/pmc/blobs/3038/7886130/5ead15990ee7/pone.0247020.g001.jpg

文献AI研究员

20分钟写一篇综述,助力文献阅读效率提升50倍。

立即体验

用中文搜PubMed

大模型驱动的PubMed中文搜索引擎

马上搜索

文档翻译

学术文献翻译模型,支持多种主流文档格式。

立即体验