Suppr超能文献

马立克氏病病毒 US3 蛋白激酶磷酸化鸡组蛋白去乙酰化酶 1 和 2,并调节病毒复制和发病机制。

Marek's disease virus US3 protein kinase phosphorylates chicken HDAC 1 and 2 and regulates viral replication and pathogenesis.

机构信息

Department of Veterinary Pathobiology, College of Veterinary Medicine & Biomedical Sciences, Texas A&M University, College Station, Texas, United States of America.

出版信息

PLoS Pathog. 2021 Feb 17;17(2):e1009307. doi: 10.1371/journal.ppat.1009307. eCollection 2021 Feb.

Abstract

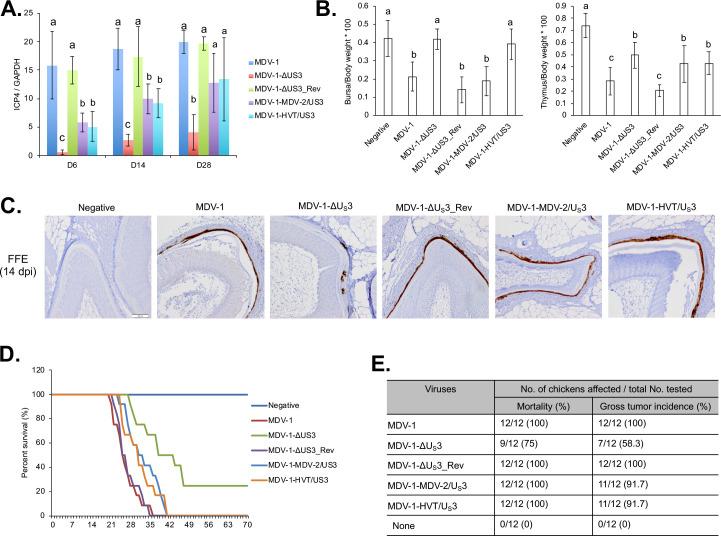
Marek's disease virus (MDV) is a potent oncogenic alphaherpesvirus that elicits a rapid onset of malignant T-cell lymphomas in chickens. Three MDV types, including GaHV-2 (MDV-1), GaHV-3 (MDV-2) and MeHV-1 (HVT), have been identified and all encode a US3 protein kinase. MDV-1 US3 is important for efficient virus growth in vitro. To study the role of US3 in MDV replication and pathogenicity, we generated an MDV-1 US3-null virus and chimeric viruses by replacing MDV-1 US3 with MDV-2 or HVT US3. Using MD as a natural virus-host model, we showed that both MDV-2 and HVT US3 partially rescued the growth deficiency of MDV-1 US3-null virus. In addition, deletion of MDV-1 US3 attenuated the virus resulting in higher survival rate and lower MDV specific tumor incidence, which could be partially compensated by MDV-2 and HVT US3. We also identified chicken histone deacetylase 1 (chHDAC1) as a common US3 substrate for all three MDV types while only US3 of MDV-1 and MDV-2 phosphorylate chHDAC2. We further determined that US3 of MDV-1 and HVT phosphorylate chHDAC1 at serine 406 (S406), while MDV-2 US3 phosphorylates S406, S410, and S415. In addition, MDV-1 US3 phosphorylates chHDAC2 at S407, while MDV-2 US3 targets S407 and S411. Furthermore, biochemical studies show that MDV US3 mediated phosphorylation of chHDAC1 and 2 affect their stability, transcriptional regulation activity, and interaction network. Using a class I HDAC specific inhibitor, we showed that MDV US3 mediated phosphorylation of chHDAC1 and 2 is involved in regulation of virus replication. Overall, we identified novel substrates for MDV US3 and characterized the role of MDV US3 in MDV pathogenesis.

摘要

马立克氏病病毒(MDV)是一种强效的致瘤α疱疹病毒,可在鸡中迅速引发恶性 T 细胞淋巴瘤。已鉴定出三种 MDV 类型,包括 GaHV-2(MDV-1)、GaHV-3(MDV-2)和 MeHV-1(HVT),它们都编码 US3 蛋白激酶。MDV-1 US3 对于病毒在体外的高效生长很重要。为了研究 US3 在 MDV 复制和致病性中的作用,我们通过用 MDV-2 或 HVT US3 替换 MDV-1 US3 生成了 MDV-1 US3 缺失病毒和嵌合病毒。使用 MD 作为天然病毒-宿主模型,我们表明 MDV-2 和 HVT US3 均可部分挽救 MDV-1 US3 缺失病毒的生长缺陷。此外,缺失 MDV-1 US3 可使病毒减毒,导致更高的存活率和更低的 MDV 特异性肿瘤发生率,这可部分由 MDV-2 和 HVT US3 补偿。我们还鉴定出鸡组蛋白去乙酰化酶 1(chHDAC1)是三种 MDV 类型的共同 US3 底物,而只有 MDV-1 和 MDV-2 的 US3 可磷酸化 chHDAC2。我们进一步确定 MDV-1 和 HVT 的 US3 可使 chHDAC1 的丝氨酸 406(S406)磷酸化,而 MDV-2 US3 磷酸化 S406、S410 和 S415。此外,MDV-1 US3 使 chHDAC2 的丝氨酸 407 磷酸化,而 MDV-2 US3 靶向 S407 和 S411。此外,生化研究表明 MDV US3 介导的 chHDAC1 和 2 的磷酸化影响其稳定性、转录调节活性和相互作用网络。使用 I 类 HDAC 特异性抑制剂,我们表明 MDV US3 介导的 chHDAC1 和 2 的磷酸化参与病毒复制的调节。总体而言,我们鉴定出 MDV US3 的新型底物,并阐明了 MDV US3 在 MDV 发病机制中的作用。

https://cdn.ncbi.nlm.nih.gov/pmc/blobs/092c/7920345/cbeebd35aaaa/ppat.1009307.g001.jpg

文献检索

告别复杂PubMed语法,用中文像聊天一样搜索,搜遍4000万医学文献。AI智能推荐,让科研检索更轻松。

立即免费搜索

文件翻译

保留排版,准确专业,支持PDF/Word/PPT等文件格式,支持 12+语言互译。

免费翻译文档

深度研究

AI帮你快速写综述,25分钟生成高质量综述,智能提取关键信息,辅助科研写作。

立即免费体验