• 文献检索
  • 文档翻译
  • 深度研究
  • 学术资讯
  • Suppr Zotero 插件Zotero 插件
  • 邀请有礼
  • 套餐&价格
  • 历史记录
应用&插件
Suppr Zotero 插件Zotero 插件浏览器插件Mac 客户端Windows 客户端微信小程序
定价
高级版会员购买积分包购买API积分包
服务
文献检索文档翻译深度研究API 文档MCP 服务
关于我们
关于 Suppr公司介绍联系我们用户协议隐私条款
关注我们

Suppr 超能文献

核心技术专利:CN118964589B侵权必究
粤ICP备2023148730 号-1Suppr @ 2026

文献检索

告别复杂PubMed语法,用中文像聊天一样搜索,搜遍4000万医学文献。AI智能推荐,让科研检索更轻松。

立即免费搜索

文件翻译

保留排版,准确专业,支持PDF/Word/PPT等文件格式,支持 12+语言互译。

免费翻译文档

深度研究

AI帮你快速写综述,25分钟生成高质量综述,智能提取关键信息,辅助科研写作。

立即免费体验

FAM3C 基因座编码白细胞介素样 EMT 诱导因子(ILEI),在 MET 扩增的癌症中经常共同扩增,并有助于侵袭性。

The FAM3C locus that encodes interleukin-like EMT inducer (ILEI) is frequently co-amplified in MET-amplified cancers and contributes to invasiveness.

机构信息

Research Institute of Molecular Pathology, Dr. Bohr-Gasse 3, A-1030, Vienna, Austria.

Department of Medicine I, Division of Oncology, Medical University of Vienna, Währinger Gürtel 18-20, A-1090, Vienna, Austria.

出版信息

J Exp Clin Cancer Res. 2021 Feb 17;40(1):69. doi: 10.1186/s13046-021-01862-5.

DOI:10.1186/s13046-021-01862-5
PMID:33596971
原文链接:https://pmc.ncbi.nlm.nih.gov/articles/PMC7890988/
Abstract

BACKGROUND

Gene amplification of MET, which encodes for the receptor tyrosine kinase c-MET, occurs in a variety of human cancers. High c-MET levels often correlate with poor cancer prognosis. Interleukin-like EMT inducer (ILEI) is also overexpressed in many cancers and is associated with metastasis and poor survival. The gene for ILEI, FAM3C, is located close to MET on chromosome 7q31 in an amplification "hotspot", but it is unclear whether FAMC3 amplification contributes to elevated ILEI expression in cancer. In this study we have investigated FAMC3 copy number gain in different cancers and its potential connection to MET amplifications.

METHODS

FAMC3 and MET copy numbers were investigated in various cancer samples and 200 cancer cell lines. Copy numbers of the two genes were correlated with mRNA levels, with relapse-free survival in lung cancer patient samples as well as with clinicopathological parameters in primary samples from 49 advanced stage colorectal cancer patients. ILEI knock-down and c-MET inhibition effects on proliferation and invasiveness of five cancer cell lines and growth of xenograft tumors in mice were then investigated.

RESULTS

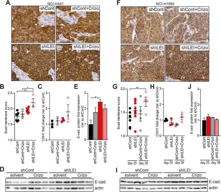
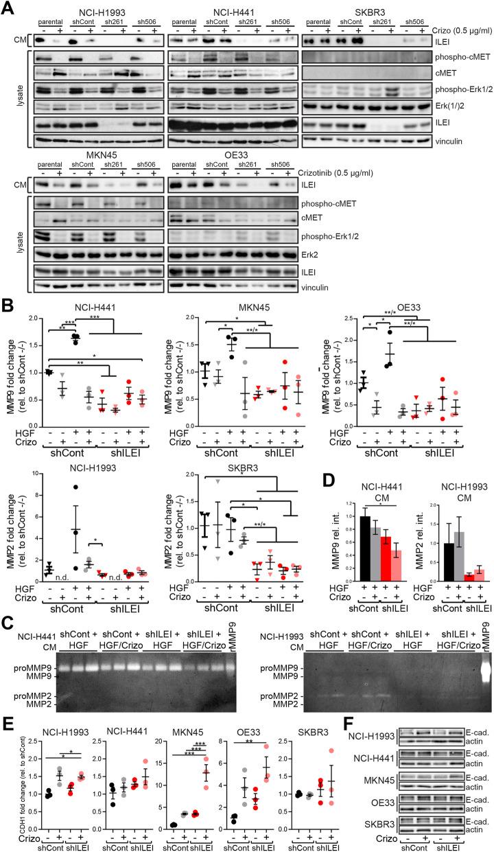
FAMC3 was amplified in strict association with MET amplification in several human cancers and cancer cell lines. Increased FAM3C and MET copy numbers were tightly linked and correlated with increased gene expression and poor survival in human lung cancer and with extramural invasion in colorectal carcinoma. Stable ILEI shRNA knock-down did not influence proliferation or sensitivity towards c-MET-inhibitor induced proliferation arrest in cancer cells, but impaired both c-MET-independent and -dependent cancer cell invasion. c-MET inhibition reduced ILEI secretion, and shRNA mediated ILEI knock-down prevented c-MET-signaling induced elevated expression and secretion of matrix metalloproteinase (MMP)-2 and MMP-9. Combination of ILEI knock-down and c-MET-inhibition significantly reduced the invasive outgrowth of NCI-H441 and NCI-H1993 lung tumor xenografts by inhibiting proliferation, MMP expression and E-cadherin membrane localization.

CONCLUSIONS

These novel findings suggest MET amplifications are often in reality MET-FAM3C co-amplifications with tight functional cooperation. Therefore, the clinical relevance of this frequent cancer amplification hotspot, so far dedicated purely to c-MET function, should be re-evaluated to include ILEI as a target in the therapy of c-MET-amplified human carcinomas.

摘要

背景

MET 基因扩增,其编码受体酪氨酸激酶 c-MET,发生在多种人类癌症中。高 c-MET 水平常与癌症预后不良相关。白细胞介素样 EMT 诱导物 (ILEI) 在许多癌症中也过表达,并与转移和不良预后相关。ILEI 的基因 FAM3C 位于染色体 7q31 上的 MET 附近的扩增“热点”中,但尚不清楚 FAMC3 扩增是否导致癌症中 ILEI 表达升高。在这项研究中,我们研究了不同癌症中 FAMC3 拷贝数增益及其与 MET 扩增的潜在联系。

方法

在各种癌症样本和 200 个癌细胞系中研究 FAMC3 和 MET 拷贝数。这两个基因的拷贝数与 mRNA 水平相关联,并与肺癌患者样本中的无复发生存率以及 49 例晚期结直肠癌患者原发样本中的临床病理参数相关联。然后研究了 ILEI 敲低和 c-MET 抑制对五种癌细胞系的增殖和侵袭性以及在小鼠中的异种移植肿瘤生长的影响。

结果

FAMC3 与几种人类癌症和癌细胞系中的 MET 扩增密切相关。增加的 FAM3C 和 MET 拷贝数紧密相关,并与人类肺癌中的基因表达增加和预后不良以及结直肠癌中的外膜浸润相关联。稳定的 ILEI shRNA 敲低不影响增殖或对癌细胞中 c-MET 抑制剂诱导的增殖抑制的敏感性,但会损害 c-MET 独立和依赖的癌细胞侵袭。c-MET 抑制减少了 ILEI 的分泌,而 shRNA 介导的 ILEI 敲低可防止 c-MET 信号诱导的基质金属蛋白酶 (MMP)-2 和 MMP-9 的表达和分泌升高。ILEI 敲低和 c-MET 抑制的联合使用可通过抑制增殖、MMP 表达和 E-钙粘蛋白膜定位显著减少 NCI-H441 和 NCI-H1993 肺肿瘤异种移植物的侵袭性生长。

结论

这些新发现表明,MET 扩增通常实际上是 MET-FAM3C 共扩增,具有紧密的功能合作。因此,这个频繁的癌症扩增热点的临床相关性,迄今为止专门用于 c-MET 功能,应该重新评估,将 ILEI 作为治疗 c-MET 扩增的人类癌的靶点。

https://cdn.ncbi.nlm.nih.gov/pmc/blobs/74fb/7890988/2f8cfb109372/13046_2021_1862_Fig8_HTML.jpg
https://cdn.ncbi.nlm.nih.gov/pmc/blobs/74fb/7890988/60f6214f9679/13046_2021_1862_Fig1_HTML.jpg
https://cdn.ncbi.nlm.nih.gov/pmc/blobs/74fb/7890988/a3cc8106e1dc/13046_2021_1862_Fig2_HTML.jpg
https://cdn.ncbi.nlm.nih.gov/pmc/blobs/74fb/7890988/b3cd99fe7dbe/13046_2021_1862_Fig3_HTML.jpg
https://cdn.ncbi.nlm.nih.gov/pmc/blobs/74fb/7890988/b175bdeaceeb/13046_2021_1862_Fig4_HTML.jpg
https://cdn.ncbi.nlm.nih.gov/pmc/blobs/74fb/7890988/3fff32fbd5d6/13046_2021_1862_Fig5_HTML.jpg
https://cdn.ncbi.nlm.nih.gov/pmc/blobs/74fb/7890988/468f3f0da6c9/13046_2021_1862_Fig6_HTML.jpg
https://cdn.ncbi.nlm.nih.gov/pmc/blobs/74fb/7890988/82c365c40561/13046_2021_1862_Fig7_HTML.jpg
https://cdn.ncbi.nlm.nih.gov/pmc/blobs/74fb/7890988/2f8cfb109372/13046_2021_1862_Fig8_HTML.jpg
https://cdn.ncbi.nlm.nih.gov/pmc/blobs/74fb/7890988/60f6214f9679/13046_2021_1862_Fig1_HTML.jpg
https://cdn.ncbi.nlm.nih.gov/pmc/blobs/74fb/7890988/a3cc8106e1dc/13046_2021_1862_Fig2_HTML.jpg
https://cdn.ncbi.nlm.nih.gov/pmc/blobs/74fb/7890988/b3cd99fe7dbe/13046_2021_1862_Fig3_HTML.jpg
https://cdn.ncbi.nlm.nih.gov/pmc/blobs/74fb/7890988/b175bdeaceeb/13046_2021_1862_Fig4_HTML.jpg
https://cdn.ncbi.nlm.nih.gov/pmc/blobs/74fb/7890988/3fff32fbd5d6/13046_2021_1862_Fig5_HTML.jpg
https://cdn.ncbi.nlm.nih.gov/pmc/blobs/74fb/7890988/468f3f0da6c9/13046_2021_1862_Fig6_HTML.jpg
https://cdn.ncbi.nlm.nih.gov/pmc/blobs/74fb/7890988/82c365c40561/13046_2021_1862_Fig7_HTML.jpg
https://cdn.ncbi.nlm.nih.gov/pmc/blobs/74fb/7890988/2f8cfb109372/13046_2021_1862_Fig8_HTML.jpg

相似文献

1
The FAM3C locus that encodes interleukin-like EMT inducer (ILEI) is frequently co-amplified in MET-amplified cancers and contributes to invasiveness.FAM3C 基因座编码白细胞介素样 EMT 诱导因子(ILEI),在 MET 扩增的癌症中经常共同扩增,并有助于侵袭性。
J Exp Clin Cancer Res. 2021 Feb 17;40(1):69. doi: 10.1186/s13046-021-01862-5.
2
Covalent dimerization of interleukin-like epithelial-to-mesenchymal transition (EMT) inducer (ILEI) facilitates EMT, invasion, and late aspects of metastasis.白细胞介素样上皮-间充质转化(EMT)诱导物(ILEI)的共价二聚化促进 EMT、侵袭和转移的后期阶段。
FEBS J. 2017 Oct;284(20):3484-3505. doi: 10.1111/febs.14207. Epub 2017 Sep 14.
3
The ubiquitin ligase UBE4A inhibits prostate cancer progression by targeting interleukin-like EMT inducer (ILEI).泛素连接酶UBE4A通过靶向白细胞介素样上皮-间质转化诱导因子(ILEI)抑制前列腺癌进展。
IUBMB Life. 2017 Jan;69(1):16-21. doi: 10.1002/iub.1585. Epub 2016 Nov 10.
4
Interleukin-like EMT inducer (ILEI) promotes melanoma invasiveness and is transcriptionally up-regulated by upstream stimulatory factor-1 (USF-1).白细胞介素样上皮间质转化诱导因子(ILEI)促进黑色素瘤侵袭性,其转录水平受上游刺激因子-1(USF-1)上调。
J Biol Chem. 2018 Jul 20;293(29):11401-11414. doi: 10.1074/jbc.RA118.003616. Epub 2018 Jun 5.
5
The interleukin-like epithelial-mesenchymal transition inducer ILEI exhibits a non-interleukin-like fold and is active as a domain-swapped dimer.白细胞介素样上皮-间质转化诱导因子ILEI呈现出非白细胞介素样的折叠结构,并且作为结构域交换二聚体具有活性。
J Biol Chem. 2017 Sep 15;292(37):15501-15511. doi: 10.1074/jbc.M117.782904. Epub 2017 Jul 27.
6
ILEI: a novel marker for epithelial-mesenchymal transition and poor prognosis in colorectal cancer.ILEI:结直肠癌上皮-间质转化及预后不良的一种新型标志物。
Histopathology. 2014 Oct;65(4):527-38. doi: 10.1111/his.12435. Epub 2014 Aug 6.
7
Interleukin-like EMT inducer regulates partial phenotype switching in MITF-low melanoma cell lines.白细胞介素样上皮-间质转化诱导因子调控MITF低表达黑色素瘤细胞系中的部分表型转换。
PLoS One. 2017 May 17;12(5):e0177830. doi: 10.1371/journal.pone.0177830. eCollection 2017.
8
TGFβ promotes breast cancer stem cell self-renewal through an ILEI/LIFR signaling axis.TGFβ 通过 ILEI/LIFR 信号轴促进乳腺癌干细胞自我更新。
Oncogene. 2019 May;38(20):3794-3811. doi: 10.1038/s41388-019-0703-z. Epub 2019 Jan 28.
9
ILEI requires oncogenic Ras for the epithelial to mesenchymal transition of hepatocytes and liver carcinoma progression.ILEI在肝细胞上皮-间质转化和肝癌进展过程中需要致癌性Ras。
Oncogene. 2009 Feb 5;28(5):638-50. doi: 10.1038/onc.2008.418. Epub 2008 Nov 17.
10
Interleukin-like epithelial-to-mesenchymal transition inducer activity is controlled by proteolytic processing and plasminogen-urokinase plasminogen activator receptor system-regulated secretion during breast cancer progression.白细胞介素样上皮-间充质转化诱导活性在乳腺癌进展过程中受蛋白水解加工和纤溶酶原-尿激酶型纤溶酶原激活物受体系统调节的分泌所控制。
Breast Cancer Res. 2014 Sep 9;16(5):433. doi: 10.1186/s13058-014-0433-7.

引用本文的文献

1
Cellular and molecular characterisation of the peripheral immune environment in migraine.偏头痛外周免疫环境的细胞和分子特征
Pain Rep. 2025 Aug 20;10(5):e1317. doi: 10.1097/PR9.0000000000001317. eCollection 2025 Oct.
2
FAM3C Regulates Glioma Cell Proliferation, Invasion, Apoptosis, and Epithelial Mesenchymal Transition via the Notch Pathway.FAM3C通过Notch信号通路调控胶质瘤细胞的增殖、侵袭、凋亡及上皮-间质转化。
Cancer Med. 2024 Dec;13(23):e70412. doi: 10.1002/cam4.70412.
3
An integrated study to decipher immunosuppressive cellular communication in the PDAC environment.

本文引用的文献

1
Meta-analysis of functional expression and mutational analysis of c-Met in various cancers.c-Met 在多种癌症中的功能表达与突变分析的荟萃分析
Curr Probl Cancer. 2020 Aug;44(4):100515. doi: 10.1016/j.currproblcancer.2019.100515. Epub 2019 Nov 18.
2
Roles of E-cadherin and Noncoding RNAs in the Epithelial-mesenchymal Transition and Progression in Gastric Cancer.E-钙黏蛋白和非编码 RNA 在胃癌上皮-间质转化及进展中的作用。
Int J Mol Sci. 2019 Jun 12;20(12):2870. doi: 10.3390/ijms20122870.
3
Increased MET gene copy number negatively affects the survival of esophageal squamous cell carcinoma patients.
一项综合性研究旨在破译 PDAC 微环境中的免疫抑制细胞通讯。
NPJ Syst Biol Appl. 2023 Nov 10;9(1):56. doi: 10.1038/s41540-023-00320-6.
4
PCBP1 regulates LIFR through FAM3C to maintain breast cancer stem cell self-renewal and invasiveness.PCBP1 通过 FAM3C 调节 LIFR 以维持乳腺癌干细胞自我更新和侵袭性。
Cancer Biol Ther. 2023 Dec 31;24(1):2271638. doi: 10.1080/15384047.2023.2271638. Epub 2023 Nov 6.
5
Single-cell characterization of self-renewing primary trophoblast organoids as modeling of EVT differentiation and interactions with decidual natural killer cells.单细胞特征分析原发性滋养层类器官的自我更新,作为 EVT 分化的模型以及与蜕膜自然杀伤细胞的相互作用。
BMC Genomics. 2023 Oct 18;24(1):618. doi: 10.1186/s12864-023-09690-x.
6
Inducible overexpression of a FAM3C/ILEI transgene has pleiotropic effects with shortened life span, liver fibrosis and anemia in mice.诱导型过表达 FAM3C/ILEI 转基因在小鼠中有多种表型效应,包括寿命缩短、肝纤维化和贫血。
PLoS One. 2023 Sep 15;18(9):e0286256. doi: 10.1371/journal.pone.0286256. eCollection 2023.
7
FAM3C/ILEI protein is elevated in psoriatic lesions and triggers psoriasiform hyperproliferation in mice.FAM3C/ILEI 蛋白在银屑病皮损中升高,并在小鼠中引发银屑病样过度增殖。
EMBO Mol Med. 2023 Jul 10;15(7):e16758. doi: 10.15252/emmm.202216758. Epub 2023 May 25.
8
Neutrophils promote tumor invasion FAM3C-mediated epithelial-to-mesenchymal transition in gastric cancer.中性粒细胞通过 FAM3C 介导的上皮-间充质转化促进胃癌的侵袭。
Int J Biol Sci. 2023 Feb 21;19(5):1352-1368. doi: 10.7150/ijbs.79022. eCollection 2023.
9
FAM3C in circulating tumor-derived extracellular vesicles promotes non-small cell lung cancer growth in secondary sites.循环肿瘤衍生细胞外囊泡中的 FAM3C 促进非小细胞肺癌在继发部位的生长。
Theranostics. 2023 Jan 1;13(2):621-638. doi: 10.7150/thno.72297. eCollection 2023.
10
Identification of a novel prognostic signature correlated with epithelial-mesenchymal transition, N6-methyladenosine modification, and immune infiltration in colorectal cancer.鉴定与结直肠癌上皮-间充质转化、N6-甲基腺苷修饰和免疫浸润相关的新型预后标志物。
Cancer Med. 2023 Mar;12(5):5926-5938. doi: 10.1002/cam4.5384. Epub 2022 Oct 25.
MET 基因拷贝数增加会降低食管鳞癌患者的生存率。
BMC Cancer. 2019 Mar 18;19(1):240. doi: 10.1186/s12885-019-5450-6.
4
TGFβ promotes breast cancer stem cell self-renewal through an ILEI/LIFR signaling axis.TGFβ 通过 ILEI/LIFR 信号轴促进乳腺癌干细胞自我更新。
Oncogene. 2019 May;38(20):3794-3811. doi: 10.1038/s41388-019-0703-z. Epub 2019 Jan 28.
5
c-MET Overexpression as a Poor Predictor of MET Amplifications or Exon 14 Mutations in Lung Sarcomatoid Carcinomas.c-MET 过表达不能预测肺肉瘤样癌中 MET 扩增或外显子 14 突变。
J Thorac Oncol. 2018 Dec;13(12):1962-1967. doi: 10.1016/j.jtho.2018.08.008. Epub 2018 Aug 24.
6
Interleukin-like EMT inducer (ILEI) promotes melanoma invasiveness and is transcriptionally up-regulated by upstream stimulatory factor-1 (USF-1).白细胞介素样上皮间质转化诱导因子(ILEI)促进黑色素瘤侵袭性,其转录水平受上游刺激因子-1(USF-1)上调。
J Biol Chem. 2018 Jul 20;293(29):11401-11414. doi: 10.1074/jbc.RA118.003616. Epub 2018 Jun 5.
7
Matrix Metalloproteinase Inhibitors in Cancer Therapy: Turning Past Failures Into Future Successes.基质金属蛋白酶抑制剂在癌症治疗中的应用:从过去的失败中汲取教训,迈向未来的成功。
Mol Cancer Ther. 2018 Jun;17(6):1147-1155. doi: 10.1158/1535-7163.MCT-17-0646. Epub 2018 May 7.
8
E-cadherin: Its dysregulation in carcinogenesis and clinical implications.E-钙黏蛋白:在肿瘤发生中的失调及其临床意义。
Crit Rev Oncol Hematol. 2018 Jan;121:11-22. doi: 10.1016/j.critrevonc.2017.11.010. Epub 2017 Nov 20.
9
Recent developments of c-Met as a therapeutic target in hepatocellular carcinoma.c-Met 作为肝细胞癌治疗靶点的最新进展。
Hepatology. 2018 Mar;67(3):1132-1149. doi: 10.1002/hep.29496. Epub 2018 Feb 1.
10
Covalent dimerization of interleukin-like epithelial-to-mesenchymal transition (EMT) inducer (ILEI) facilitates EMT, invasion, and late aspects of metastasis.白细胞介素样上皮-间充质转化(EMT)诱导物(ILEI)的共价二聚化促进 EMT、侵袭和转移的后期阶段。
FEBS J. 2017 Oct;284(20):3484-3505. doi: 10.1111/febs.14207. Epub 2017 Sep 14.