Suppr超能文献

白细胞介素样上皮-间质转化诱导因子调控MITF低表达黑色素瘤细胞系中的部分表型转换。

Interleukin-like EMT inducer regulates partial phenotype switching in MITF-low melanoma cell lines.

作者信息

Noguchi Ken, Dalton Annamarie C, Howley Breege V, McCall Buckley J, Yoshida Akihiro, Diehl J Alan, Howe Philip H

机构信息

Department of Biochemistry and Molecular Biology, College of Medicine, Medical University of South Carolina, Charleston, SC, United States of America.

Hollings Cancer Center, Charleston, SC, United States of America.

出版信息

PLoS One. 2017 May 17;12(5):e0177830. doi: 10.1371/journal.pone.0177830. eCollection 2017.

Abstract

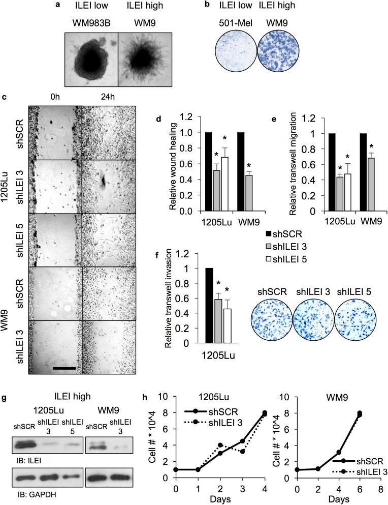
ILEI (FAM3C) is a secreted factor that contributes to the epithelial-to-mesenchymal transition (EMT), a cell biological process that confers metastatic properties to a tumor cell. Initially, we found that ILEI mRNA is highly expressed in melanoma metastases but not in primary tumors, suggesting that ILEI contributes to the malignant properties of melanoma. While melanoma is not an epithelial cell-derived tumor and does not undergo a traditional EMT, melanoma undergoes a similar process known as phenotype switching in which high (micropthalmia-related transcription factor) MITF expressing (MITF-high) proliferative cells switch to a low expressing (MITF-low) invasive state. We observed that MITF-high proliferative cells express low levels of ILEI (ILEI-low) and MITF-low invasive cells express high levels of ILEI (ILEI-high). We found that inducing phenotype switching towards the MITF-low invasive state increases ILEI mRNA expression, whereas phenotype switching towards the MITF-high proliferative state decreases ILEI mRNA expression. Next, we used in vitro assays to show that knockdown of ILEI attenuates invasive potential but not MITF expression or chemoresistance. Finally, we used gene expression analysis to show that ILEI regulates several genes involved in the MITF-low invasive phenotype including JARID1B, HIF-2α, and BDNF. Gene set enrichment analysis suggested that ILEI-regulated genes are enriched for JUN signaling, a known regulator of the MITF-low invasive phenotype. In conclusion, we demonstrate that phenotype switching regulates ILEI expression, and that ILEI regulates partial phenotype switching in MITF-low melanoma cell lines.

摘要

ILEI(FAM3C)是一种分泌因子,它有助于上皮-间质转化(EMT),这是一种赋予肿瘤细胞转移特性的细胞生物学过程。最初,我们发现ILEI mRNA在黑色素瘤转移灶中高表达,但在原发性肿瘤中不表达,这表明ILEI有助于黑色素瘤的恶性特性。虽然黑色素瘤不是上皮细胞来源的肿瘤,也不经历传统的EMT,但黑色素瘤会经历一个类似的过程,称为表型转换,即高表达(小眼畸形相关转录因子)MITF的(MITF高)增殖细胞转换为低表达(MITF低)的侵袭性状态。我们观察到,MITF高增殖细胞表达低水平的ILEI(ILEI低),而MITF低侵袭细胞表达高水平的ILEI(ILEI高)。我们发现,诱导向MITF低侵袭状态的表型转换会增加ILEI mRNA表达,而向MITF高增殖状态的表型转换会降低ILEI mRNA表达。接下来,我们使用体外试验表明,敲低ILEI会减弱侵袭潜力,但不会影响MITF表达或化疗耐药性。最后,我们使用基因表达分析表明,ILEI调节几个与MITF低侵袭表型相关的基因,包括JARID1B、HIF-2α和BDNF。基因集富集分析表明,ILEI调节的基因在JUN信号通路中富集,JUN是已知的MITF低侵袭表型的调节因子。总之,我们证明表型转换调节ILEI表达,并且ILEI调节MITF低黑色素瘤细胞系中的部分表型转换。

https://cdn.ncbi.nlm.nih.gov/pmc/blobs/66ed/5435346/c6fa380dd0ff/pone.0177830.g001.jpg

文献AI研究员

20分钟写一篇综述,助力文献阅读效率提升50倍。

立即体验

用中文搜PubMed

大模型驱动的PubMed中文搜索引擎

马上搜索

文档翻译

学术文献翻译模型,支持多种主流文档格式。

立即体验