• 文献检索
  • 文档翻译
  • 深度研究
  • 学术资讯
  • Suppr Zotero 插件Zotero 插件
  • 邀请有礼
  • 套餐&价格
  • 历史记录
应用&插件
Suppr Zotero 插件Zotero 插件浏览器插件Mac 客户端Windows 客户端微信小程序
定价
高级版会员购买积分包购买API积分包
服务
文献检索文档翻译深度研究API 文档MCP 服务
关于我们
关于 Suppr公司介绍联系我们用户协议隐私条款
关注我们

Suppr 超能文献

核心技术专利:CN118964589B侵权必究
粤ICP备2023148730 号-1Suppr @ 2026

文献检索

告别复杂PubMed语法,用中文像聊天一样搜索,搜遍4000万医学文献。AI智能推荐,让科研检索更轻松。

立即免费搜索

文件翻译

保留排版,准确专业,支持PDF/Word/PPT等文件格式,支持 12+语言互译。

免费翻译文档

深度研究

AI帮你快速写综述,25分钟生成高质量综述,智能提取关键信息,辅助科研写作。

立即免费体验

长链非编码RNA HOXA-AS3通过调控miR-29a-3p/LTβR并激活核因子κB信号通路促进胃癌进展。

LncRNA HOXA-AS3 promotes gastric cancer progression by regulating miR-29a-3p/LTβR and activating NF-κB signaling.

作者信息

Qu Feng, Zhu Bin, Hu Yi-Lin, Mao Qin-Sheng, Feng Ying

机构信息

Department of Gastrointestinal Surgery, Affiliated Hospital of Nantong University, Nantong, China.

Department of General Surgery, Rudong Third People's Hospital, Rudong, China.

出版信息

Cancer Cell Int. 2021 Feb 18;21(1):118. doi: 10.1186/s12935-021-01827-w.

DOI:10.1186/s12935-021-01827-w
PMID:33602223
原文链接:https://pmc.ncbi.nlm.nih.gov/articles/PMC7890634/
Abstract

BACKGROUND

Gastric cancer (GC) is among the most common and deadliest cancers globally. Many long non-coding RNAs (lncRNAs) are key regulators of GC pathogenesis. This study aimed to define the role of HOXA-AS3 in this oncogenic context.

METHODS

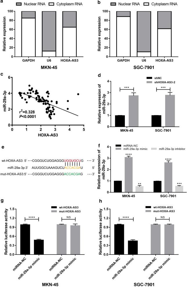
Levels of HOXA-AS3 expression in GC were quantified via qPCR. The effects of HOXA-AS3 knockdown on GC cells function were evaluated in vitro using colony formation assays, wound healing assays and transwell assays. Subcutaneous xenograft and tail vein injection tumor model systems were generated in nude mice to assess the effects of this lncRNA in vivo. The localization of HOXA-AS3 within cells was confirmed by subcellular fractionation, and predicted microRNA (miRNA) targets of this lncRNA and its ability to modulate downstream NF-κB signaling in GC cells were evaluated via luciferase-reporter assays, immunofluorescent staining, and western blotting.

RESULTS

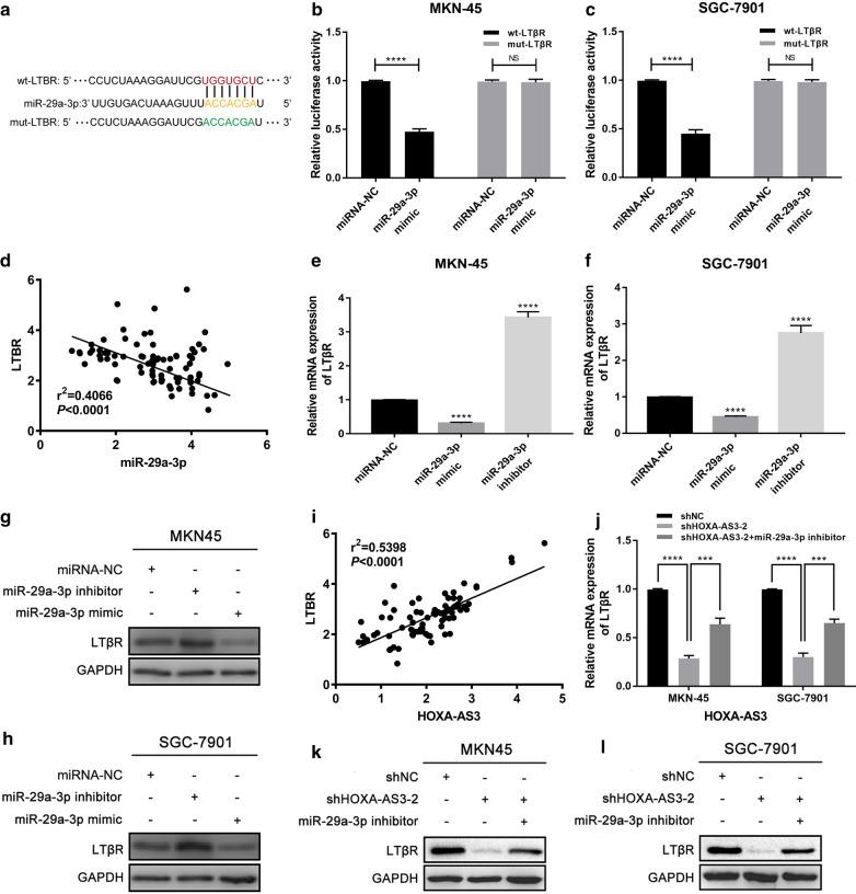
GC cells and tissues exhibited significant HOXA-AS3 upregulation (P < 0.05), and the levels of this lncRNA were found to be correlated with tumor size, lymph node status, invasion depth, and Helicobacter pylori infection status. Knocking down HOXA-AS3 disrupted GC cell proliferation, migration, and invasion in vitro and tumor metastasis in vivo. At a mechanistic level, we found that HOXA-AS3 was able to sequester miR-29a-3p, thereby regulating the expression of LTβR and modulating NF-κB signaling in GC.

CONCLUSION

HOXA-AS3/miR-29a-3p/LTβR/NF-κB regulatory axis contributes to the progression of GC, thereby offering novel target for the prognosis and treatment of GC.

摘要

背景

胃癌(GC)是全球最常见且最致命的癌症之一。许多长链非编码RNA(lncRNA)是胃癌发病机制的关键调节因子。本研究旨在明确HOXA-AS3在这种致癌环境中的作用。

方法

通过qPCR定量检测胃癌中HOXA-AS3的表达水平。使用集落形成试验、伤口愈合试验和Transwell试验在体外评估HOXA-AS3敲低对胃癌细胞功能的影响。在裸鼠中建立皮下异种移植和尾静脉注射肿瘤模型系统,以评估该lncRNA在体内的作用。通过亚细胞分级分离确定HOXA-AS3在细胞内的定位,并通过荧光素酶报告基因试验、免疫荧光染色和蛋白质印迹法评估该lncRNA预测的微小RNA(miRNA)靶标及其调节胃癌细胞下游NF-κB信号传导的能力。

结果

胃癌细胞和组织中HOXA-AS3显著上调(P < 0.05),且发现该lncRNA的水平与肿瘤大小、淋巴结状态、浸润深度和幽门螺杆菌感染状态相关。敲低HOXA-AS3可破坏体外胃癌细胞的增殖、迁移和侵袭以及体内肿瘤转移。在机制层面,我们发现HOXA-AS3能够结合miR-29a-3p,从而调节LTβR的表达并调节胃癌中的NF-κB信号传导。

结论

HOXA-AS3/miR-29a-3p/LTβR/NF-κB调节轴促进胃癌进展,从而为胃癌的预后和治疗提供了新的靶点。

https://cdn.ncbi.nlm.nih.gov/pmc/blobs/eaef/7890634/9c667ee4bf1c/12935_2021_1827_Fig6_HTML.jpg
https://cdn.ncbi.nlm.nih.gov/pmc/blobs/eaef/7890634/969531ad8d26/12935_2021_1827_Fig1_HTML.jpg
https://cdn.ncbi.nlm.nih.gov/pmc/blobs/eaef/7890634/a465e10ea76c/12935_2021_1827_Fig2_HTML.jpg
https://cdn.ncbi.nlm.nih.gov/pmc/blobs/eaef/7890634/3986459e70cf/12935_2021_1827_Fig3_HTML.jpg
https://cdn.ncbi.nlm.nih.gov/pmc/blobs/eaef/7890634/cd00668801e9/12935_2021_1827_Fig4_HTML.jpg
https://cdn.ncbi.nlm.nih.gov/pmc/blobs/eaef/7890634/ded3b6bf9372/12935_2021_1827_Fig5_HTML.jpg
https://cdn.ncbi.nlm.nih.gov/pmc/blobs/eaef/7890634/9c667ee4bf1c/12935_2021_1827_Fig6_HTML.jpg
https://cdn.ncbi.nlm.nih.gov/pmc/blobs/eaef/7890634/969531ad8d26/12935_2021_1827_Fig1_HTML.jpg
https://cdn.ncbi.nlm.nih.gov/pmc/blobs/eaef/7890634/a465e10ea76c/12935_2021_1827_Fig2_HTML.jpg
https://cdn.ncbi.nlm.nih.gov/pmc/blobs/eaef/7890634/3986459e70cf/12935_2021_1827_Fig3_HTML.jpg
https://cdn.ncbi.nlm.nih.gov/pmc/blobs/eaef/7890634/cd00668801e9/12935_2021_1827_Fig4_HTML.jpg
https://cdn.ncbi.nlm.nih.gov/pmc/blobs/eaef/7890634/ded3b6bf9372/12935_2021_1827_Fig5_HTML.jpg
https://cdn.ncbi.nlm.nih.gov/pmc/blobs/eaef/7890634/9c667ee4bf1c/12935_2021_1827_Fig6_HTML.jpg

相似文献

1
LncRNA HOXA-AS3 promotes gastric cancer progression by regulating miR-29a-3p/LTβR and activating NF-κB signaling.长链非编码RNA HOXA-AS3通过调控miR-29a-3p/LTβR并激活核因子κB信号通路促进胃癌进展。
Cancer Cell Int. 2021 Feb 18;21(1):118. doi: 10.1186/s12935-021-01827-w.
2
Prognostic value of lncRNA HOXA-AS3 in cervical cancer by targeting miR-29a-3p and its regulatory effect on tumor progression.长链非编码 RNA HOXA-AS3 通过靶向 miR-29a-3p 对宫颈癌的预后价值及其对肿瘤进展的调节作用。
J Obstet Gynaecol Res. 2022 Oct;48(10):2594-2602. doi: 10.1111/jog.15360. Epub 2022 Jul 11.
3
LncRNA HOXA-AS3 promotes the malignancy of glioblastoma through regulating miR-455-5p/USP3 axis.长链非编码 RNA HOXA-AS3 通过调控 miR-455-5p/USP3 轴促进胶质母细胞瘤的恶性进展。
J Cell Mol Med. 2020 Oct;24(20):11755-11767. doi: 10.1111/jcmm.15788. Epub 2020 Sep 11.
4
LncRNA HOXA-AS3 Promotes the Progression of Pulmonary Arterial Hypertension through Mediation of miR-675-3p/PDE5A Axis.长链非编码 RNA HOXA-AS3 通过介导 miR-675-3p/PDE5A 轴促进肺动脉高压的进展。
Biochem Genet. 2021 Oct;59(5):1158-1172. doi: 10.1007/s10528-021-10053-y. Epub 2021 Mar 9.
5
Tumour-regulatory role of long non-coding RNA HOXA-AS3.长链非编码RNA HOXA-AS3的肿瘤调节作用
Prog Biophys Mol Biol. 2024 Jul;189:13-25. doi: 10.1016/j.pbiomolbio.2024.04.003. Epub 2024 Apr 7.
6
Helicobacter pylori infection induces gastric cancer cell malignancy by targeting HOXA-AS2/miR-509-3p/MMD2 axis.幽门螺杆菌感染通过靶向 HOXA-AS2/miR-509-3p/MMD2 轴诱导胃癌细胞恶性转化。
Genes Genomics. 2024 Jun;46(6):647-657. doi: 10.1007/s13258-024-01500-2. Epub 2024 Apr 4.
7
Knockdown of lncRNA HOXA-AS3 Suppresses the Progression of Atherosclerosis via Sponging miR-455-5p.lncRNA HOXA-AS3 的敲低通过海绵吸附 miR-455-5p 抑制动脉粥样硬化的进展。
Drug Des Devel Ther. 2020 Sep 9;14:3651-3662. doi: 10.2147/DDDT.S249830. eCollection 2020.
8
HOXA-AS2 Promotes Proliferation and Induces Epithelial-Mesenchymal Transition via the miR-520c-3p/GPC3 Axis in Hepatocellular Carcinoma.HOXA-AS2通过miR-520c-3p/GPC3轴促进肝癌细胞增殖并诱导上皮-间质转化
Cell Physiol Biochem. 2018;50(6):2124-2138. doi: 10.1159/000495056. Epub 2018 Nov 9.
9
Suppressing LncRNA HOXA-AS3 by CRISPR-dCas9 inhibits pancreatic cancer development.利用CRISPR-dCas9抑制长链非编码RNA HOXA-AS3可抑制胰腺癌发展。
J Cancer. 2021 Sep 3;12(21):6439-6444. doi: 10.7150/jca.62631. eCollection 2021.
10
Long non-coding RNA HOXA-AS3 facilitates the malignancy in colorectal cancer by miR-4319/SPNS2 axis.长链非编码RNA HOXA-AS3通过miR-4319/SPNS2轴促进结直肠癌的恶性进展。
J Physiol Biochem. 2021 Nov;77(4):653-666. doi: 10.1007/s13105-021-00832-x. Epub 2021 Oct 21.

引用本文的文献

1
The MIR181A2HG/miR-5680/VCAN-CD44 Axis Regulates Gastric Cancer Lymph Node Metastasis by Promoting M2 Macrophage Polarization.MIR181A2HG/miR-5680/VCAN-CD44轴通过促进M2巨噬细胞极化调节胃癌淋巴结转移。
Cancer Med. 2025 Jan;14(2):e70600. doi: 10.1002/cam4.70600.
2
LncRNA HOXA-AS3 promotes cell proliferation and invasion via targeting miR-218-5p/FOXP1 axis in osteosarcoma.长链非编码RNA HOXA-AS3通过靶向微小RNA-218-5p/叉头框蛋白P1轴促进骨肉瘤细胞增殖和侵袭。
Sci Rep. 2024 Jul 17;14(1):16581. doi: 10.1038/s41598-024-67596-4.
3
Astaxanthin suppresses the malignant behaviors of nasopharyngeal carcinoma cells by blocking PI3K/AKT and NF-κB pathways via miR-29a-3p.

本文引用的文献

1
Knockdown of lncRNA HOXA-AS3 Suppresses the Progression of Atherosclerosis via Sponging miR-455-5p.lncRNA HOXA-AS3 的敲低通过海绵吸附 miR-455-5p 抑制动脉粥样硬化的进展。
Drug Des Devel Ther. 2020 Sep 9;14:3651-3662. doi: 10.2147/DDDT.S249830. eCollection 2020.
2
LncRNA HOXA-AS3 promotes the malignancy of glioblastoma through regulating miR-455-5p/USP3 axis.长链非编码 RNA HOXA-AS3 通过调控 miR-455-5p/USP3 轴促进胶质母细胞瘤的恶性进展。
J Cell Mol Med. 2020 Oct;24(20):11755-11767. doi: 10.1111/jcmm.15788. Epub 2020 Sep 11.
3
The prognostic value of COL3A1/FBN1/COL5A2/SPARC-mir-29a-3p-H19 associated ceRNA network in Gastric Cancer through bioinformatic exploration.
虾青素通过miR-29a-3p阻断PI3K/AKT和NF-κB信号通路,从而抑制鼻咽癌细胞的恶性行为。
Genes Environ. 2024 Apr 22;46(1):10. doi: 10.1186/s41021-024-00304-w.
4
Role of HOXA1-4 in the development of genetic and malignant diseases.HOXA1 - 4在遗传和恶性疾病发展中的作用。
Biomark Res. 2024 Feb 5;12(1):18. doi: 10.1186/s40364-024-00569-x.
5
A concise review of the regulatory, diagnostic, and prognostic implications of HOXB-AS3 in tumors.HOXB-AS3在肿瘤中的调控、诊断及预后意义的简要综述
J Cancer. 2024 Jan 1;15(3):714-728. doi: 10.7150/jca.91033. eCollection 2024.
6
Predictive Values of Homeobox Gene A-Antisense Transcript 3 (HOXA-AS3), Cystatin 6 (CST6), and Chromobox Homolog 4 (CBX4) Expressions in Cancer Tissues for Recurrence of Early Colon Cancer After Surgery.同源盒基因A反义转录本3(HOXA-AS3)、胱抑素6(CST6)和染色质盒同源物4(CBX4)在癌组织中的表达对早期结肠癌术后复发的预测价值
Int J Gen Med. 2024 Jan 3;17:1-8. doi: 10.2147/IJGM.S436588. eCollection 2024.
7
Long non-coding HOXA-AS3 contributes to osteosarcoma progression through the miR-1286/TEAD1 axis.长链非编码 HOXA-AS3 通过 miR-1286/TEAD1 轴促进骨肉瘤进展。
J Orthop Surg Res. 2023 Sep 27;18(1):730. doi: 10.1186/s13018-023-04214-5.
8
Long Noncoding RNA ACTA2-AS1 Inhibits Cell Growth and Facilitates Apoptosis in Gastric Cancer by Binding with miR-6720-5p to Regulate ESRRB.长链非编码 RNA ACTA2-AS1 通过与 miR-6720-5p 结合调控 ESRRB 抑制胃癌细胞生长并促进细胞凋亡。
Biochem Genet. 2023 Dec;61(6):2672-2690. doi: 10.1007/s10528-023-10399-5. Epub 2023 May 24.
9
Identification of a potential competing endogenous RNA (ceRNA) network in gastric adenocarcinoma.胃腺癌中潜在竞争性内源性RNA(ceRNA)网络的鉴定
J Gastrointest Oncol. 2023 Apr 29;14(2):1019-1036. doi: 10.21037/jgo-22-1201. Epub 2023 Jan 5.
10
MIR4435-2HG in exosomes promotes gastric carcinogenesis by inducing M2 polarization in macrophages.外泌体中的MIR4435-2HG通过诱导巨噬细胞的M2极化促进胃癌发生。
Front Oncol. 2022 Nov 22;12:1017745. doi: 10.3389/fonc.2022.1017745. eCollection 2022.
通过生物信息学探索COL3A1/FBN1/COL5A2/SPARC-mir-29a-3p-H19相关ceRNA网络在胃癌中的预后价值。
J Cancer. 2020 Jun 16;11(17):4933-4946. doi: 10.7150/jca.45378. eCollection 2020.
4
Non-coding RNAs in gastric cancer.胃癌中的非编码 RNA。
Cancer Lett. 2020 Nov 28;493:55-70. doi: 10.1016/j.canlet.2020.06.022. Epub 2020 Jul 23.
5
The NF-κB Signaling Pathway, the Microbiota, and Gastrointestinal Tumorigenesis: Recent Advances.NF-κB 信号通路、微生物群与胃肠道肿瘤发生:最新进展。
Front Immunol. 2020 Jun 30;11:1387. doi: 10.3389/fimmu.2020.01387. eCollection 2020.
6
The burden of gastric cancer.胃癌的负担
Ann Transl Med. 2020 Jun;8(12):734. doi: 10.21037/atm.2020.03.166.
7
promotes the gastric carcinogenesis by sponging : evidence from lncRNA-miRNA-mRNA network analysis.通过海绵作用促进胃癌发生:来自 lncRNA-miRNA-mRNA 网络分析的证据。
Epigenomics. 2020 Jun;12(12):989-1002. doi: 10.2217/epi-2020-0114. Epub 2020 May 20.
8
LncRNA LINC00662 promotes colon cancer tumor growth and metastasis by competitively binding with miR-340-5p to regulate CLDN8/IL22 co-expression and activating ERK signaling pathway.长链非编码 RNA LINC00662 通过竞争性结合 miR-340-5p 来调节 CLDN8/IL22 的共表达并激活 ERK 信号通路,从而促进结肠癌肿瘤生长和转移。
J Exp Clin Cancer Res. 2020 Jan 3;39(1):5. doi: 10.1186/s13046-019-1510-7.
9
HOXC-AS1-MYC regulatory loop contributes to the growth and metastasis in gastric cancer.HOXC-AS1-MYC 调控环路促进胃癌的生长和转移。
J Exp Clin Cancer Res. 2019 Dec 23;38(1):502. doi: 10.1186/s13046-019-1482-7.
10
Spondin 2 promotes the proliferation, migration and invasion of gastric cancer cells.Spondin 2 促进胃癌细胞的增殖、迁移和侵袭。
J Cell Mol Med. 2020 Jan;24(1):98-113. doi: 10.1111/jcmm.14618. Epub 2019 Nov 5.