Key Laboratory of Birth Defects and Related Diseases of Women and Children, Department of Paediatrics, West China Second University Hospital, State Key Laboratory of Biotherapy, Sichuan University, Chengdu, China.
Laboratory of Molecular Modeling and Design, State Key Laboratory of Molecular Reaction Dynamics, Dalian Institute of Chemical Physics, Chinese Academy of Sciences, Dalian, China.
J Cell Biol. 2021 Apr 5;220(4). doi: 10.1083/jcb.202010048.
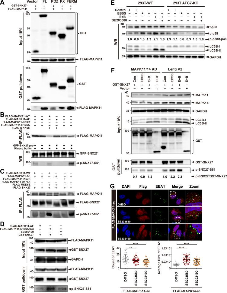
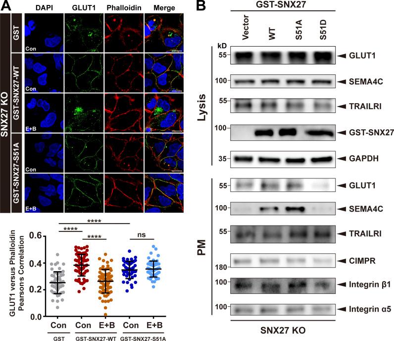
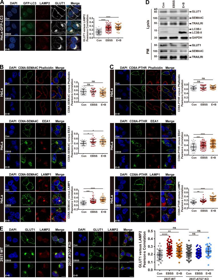
Endocytosed proteins can be delivered to lysosomes for degradation or recycled to either the trans-Golgi network or the plasma membrane. It remains poorly understood how the recycling versus degradation of cargoes is determined. Here, we show that multiple extracellular stimuli, including starvation, LPS, IL-6, and EGF treatment, can strongly inhibit endocytic recycling of multiple cargoes through the activation of MAPK11/14. The stress-induced kinases in turn directly phosphorylate SNX27, a key regulator of endocytic recycling, at serine 51 (Ser51). Phosphorylation of SNX27 at Ser51 alters the conformation of its cargo-binding pocket and decreases the interaction between SNX27 and cargo proteins, thereby inhibiting endocytic recycling. Our study indicates that endocytic recycling is highly dynamic and can crosstalk with cellular stress-signaling pathways. Suppression of endocytic recycling and enhancement of receptor lysosomal degradation serve as new mechanisms for cells to cope with stress and save energy.
内吞的蛋白质可以被递送到溶酶体进行降解,或者被回收再利用到反式高尔基体网络或质膜。目前,人们对于如何确定货物的再循环与降解仍知之甚少。在这里,我们发现多种细胞外刺激,包括饥饿、LPS、IL-6 和 EGF 处理,都可以通过激活 MAPK11/14 强烈抑制多种货物的内吞再循环。应激诱导的激酶反过来直接磷酸化 SNX27,一种内吞再循环的关键调节因子,在丝氨酸 51(Ser51)。SNX27 在 Ser51 的磷酸化改变了其货物结合袋的构象,并减少了 SNX27 和货物蛋白之间的相互作用,从而抑制了内吞再循环。我们的研究表明,内吞再循环是高度动态的,并且可以与细胞应激信号通路相互作用。内吞再循环的抑制和受体溶酶体降解的增强是细胞应对应激和节省能量的新机制。