Suppr超能文献

重复经颅磁刺激(rTMS)改善模拟微重力条件下与运动皮层调节相关的大鼠步态障碍。

Repetitive Transcranial Magnetic Stimulation (rTMS) Improves the Gait Disorders of Rats Under Simulated Microgravity Conditions Associated With the Regulation of Motor Cortex.

作者信息

Yang Jiajia, Liang Rong, Wang Ling, Zheng Chenguang, Xiao Xi, Ming Dong

机构信息

Institute of Medical Engineering and Translational Medicine, Tianjin University, Tianjin, China.

School of Precision Instrument and Opto-Electronics Engineering, Tianjin University, Tianjin, China.

出版信息

Front Physiol. 2021 Feb 4;12:587515. doi: 10.3389/fphys.2021.587515. eCollection 2021.

Abstract

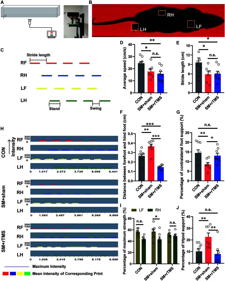
In previous studies, it has been proved that repetitive transcranial magnetic stimulation (rTMS) improves dyskinesia induced by conditions such as spinal cord injury, Parkinson diseases and cerebral ischemia. However, it is still unknown whether it can be used as a countermeasure for gait disorders in astronauts during space flight. In this study, we evaluated the effects of rTMS on the rat gait function under simulated microgravity (SM) conditions. The SM procedure continued for consecutive 21 days in male Wistar rats. Meanwhile, the high-frequency rTMS (10 Hz) was applied for 14 days from the eighth day of SM procedure. The behavioral results showed that SM could cause gait disorders such as decreased walking ability and contralateral limb imbalance in rats, which could be reversed by rTMS. Furthermore, rTMS affected the neural oscillations of motor cortex, enhancing in δ (2-4 Hz) band, suppressing in θ (4-7 Hz), and α (7-12 Hz) bands. Additionally, rTMS could activate mTOR in the motor cortex. These data suggests that the improvement effects of rTMS on gait disorders in rats under SM conditions might be associated with its regulation on neural oscillations in the cerebral motor cortex and the expression of some motor-related proteins which may enhance the control of nervous system on muscle function. Based on our results, rTMS can be used as an potential effective supplement in the field of clinical and rehabilitation research to reduce gait disorders caused by the space environment.

摘要

在先前的研究中,已经证明重复经颅磁刺激(rTMS)可改善由脊髓损伤、帕金森病和脑缺血等病症引起的运动障碍。然而,它是否可作为太空飞行期间宇航员步态障碍的应对措施仍不清楚。在本研究中,我们评估了rTMS在模拟微重力(SM)条件下对大鼠步态功能的影响。雄性Wistar大鼠连续进行21天的SM程序。同时,从SM程序的第八天开始,高频rTMS(10Hz)应用14天。行为学结果表明,SM可导致大鼠出现步态障碍,如行走能力下降和对侧肢体失衡,而rTMS可使其逆转。此外,rTMS影响运动皮层的神经振荡,增强δ(2 - 4Hz)频段,抑制θ(4 - 7Hz)和α(7 - 12Hz)频段。此外,rTMS可激活运动皮层中的mTOR。这些数据表明,rTMS对SM条件下大鼠步态障碍的改善作用可能与其对大脑运动皮层神经振荡的调节以及一些运动相关蛋白的表达有关,这可能增强神经系统对肌肉功能的控制。基于我们的研究结果,rTMS可作为临床和康复研究领域中一种潜在的有效补充手段,以减少由太空环境引起的步态障碍。

https://cdn.ncbi.nlm.nih.gov/pmc/blobs/1bff/7890125/5fdca53c1a6a/fphys-12-587515-g001.jpg

文献AI研究员

20分钟写一篇综述,助力文献阅读效率提升50倍。

立即体验

用中文搜PubMed

大模型驱动的PubMed中文搜索引擎

马上搜索

文档翻译

学术文献翻译模型,支持多种主流文档格式。

立即体验