Suppr超能文献

甘蔗根系内生细菌B18-A的全基因组分析——一种具有拮抗潜力的植物促生细菌

Whole Genome Analysis of Sugarcane Root-Associated Endophyte B18-A Plant Growth-Promoting Bacterium With Antagonistic Potential Against .

作者信息

Singh Pratiksha, Singh Rajesh Kumar, Guo Dao-Jun, Sharma Anjney, Singh Ram Nageena, Li Dong-Ping, Malviya Mukesh K, Song Xiu-Peng, Lakshmanan Prakash, Yang Li-Tao, Li Yang-Rui

机构信息

Key Laboratory of Sugarcane Biotechnology and Genetic Improvement (Guangxi), Ministry of Agriculture, Sugarcane Research Center, Chinese Academy of Agricultural Sciences, Guangxi Key Laboratory of Sugarcane Genetic Improvement, Sugarcane Research Institute, Guangxi Academy of Agricultural Sciences, Nanning, China.

Guangxi Key Laboratory of Crop Genetic Improvement and Biotechnology, Nanning, China.

出版信息

Front Microbiol. 2021 Feb 5;12:628376. doi: 10.3389/fmicb.2021.628376. eCollection 2021.

Abstract

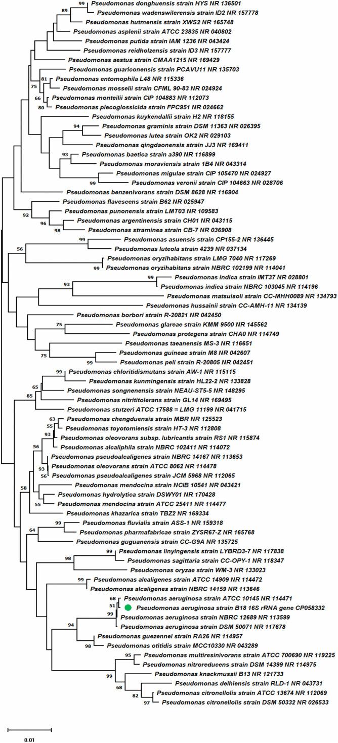
Sugarcane smut is a significant fungal disease that causes a major loss in sugar yield and quality. In this study, we isolated an endophytic strain B18 from a sugarcane root, which showed plant growth-promotion, hydrolytic enzyme production, antifungal activity against sugarcane pathogens (), and the presence of , , and antibiotic genes (, and ) under conditions. BIOLOG phenotypic profiling of B18 established its ability to use various carbon and nitrogen sources and tolerate a range of pH and osmotic and temperature stresses. Whole-genome analysis of B18, identified as , showed that it consists of a single circular chromosome of 6,490,014 bp with 66.33% GC content. Genome annotation has identified 5,919 protein-coding genes, and 65 tRNA, and 12 rRNA genes. The B18 genome encodes genes related to ethylene, nitrogen (, , , and ), and phosphate ( and ) metabolism and produce indole-3-acetic acid and siderophores. This also includes genes encoding hydrolases and oxidoreductases, those associated with biocontrol mechanisms (, , , and ), colonization ( and ), and biofilm formation (, , , and ), and those associated with metabolism of secondary metabolites. Collectively, these results suggest a role for B18 in plant growth enhancement and biocontrol mechanisms. The B18 strain was found to be an efficient colonizer in sugarcane; it can improve growth through modulation of plant hormone production and enhanced host-plant resistance to smut pathogen in a smut-susceptible sugarcane variety (Yacheng71-374). These biocontrol and plant growth promotion properties of B18 area are discussed in this report.

摘要

甘蔗黑穗病是一种严重的真菌病害,会导致甘蔗产量和品质大幅下降。在本研究中,我们从甘蔗根部分离出内生菌株B18,该菌株在[具体条件]下表现出促进植物生长、产生水解酶、对甘蔗病原菌具有抗真菌活性,以及存在[相关基因名称]、[相关基因名称]和抗生素基因([相关基因名称]、[相关基因名称]和[相关基因名称])。B18的BIOLOG表型分析确定了其利用各种碳源和氮源的能力以及耐受一系列pH、渗透压和温度胁迫的能力。对鉴定为[具体菌种名称]的B18进行全基因组分析表明,它由一条6,490,014 bp的单环状染色体组成,GC含量为66.33%。基因组注释已鉴定出5,919个蛋白质编码基因、65个tRNA和12个rRNA基因。[具体菌种名称]B18基因组编码与乙烯、氮([相关基因名称]、[相关基因名称]、[相关基因名称]和[相关基因名称])以及磷酸盐([相关基因名称]和[相关基因名称])代谢相关的基因,并产生吲哚 - 3 - 乙酸和铁载体。这还包括编码水解酶和氧化还原酶的基因,那些与生物防治机制([相关基因名称]、[相关基因名称]、[相关基因名称]和[相关基因名称])、定殖([相关基因名称]和[相关基因名称])以及生物膜形成([相关基因名称]、[相关基因名称]、[相关基因名称]和[相关基因名称])相关的基因,以及那些与次生代谢产物代谢相关的基因。总体而言,这些结果表明[具体菌种名称]B18在促进植物生长和生物防治机制中发挥作用。发现[具体菌种名称]B18菌株是甘蔗中的高效定殖者;它可以通过调节植物激素的产生来促进生长,并增强感黑穗病甘蔗品种(崖城71 - 374)的宿主植物对黑穗病菌的抗性。本报告讨论了[具体菌种名称]B18的这些生物防治和促进植物生长的特性。

https://cdn.ncbi.nlm.nih.gov/pmc/blobs/ed38/7894208/904b154baa1f/fmicb-12-628376-g001.jpg

文献AI研究员

20分钟写一篇综述,助力文献阅读效率提升50倍。

立即体验

用中文搜PubMed

大模型驱动的PubMed中文搜索引擎

马上搜索

文档翻译

学术文献翻译模型,支持多种主流文档格式。

立即体验