Lin Chang-Ni, Tsai Yi-Cheng, Hsu Ching-Cheng, Liang Yu-Ling, Wu Yi-Ying, Kang Chieh-Yi, Lin Chun-Hong, Hsu Pang-Hung, Lee Gwo-Bin, Hsu Keng-Fu
Department of Obstetrics and Gynecology, National Cheng Kung University Hospital, College of Medicine, National Cheng Kung University, Tainan, Taiwan.
Department of Power Mechanical Engineering, National Tsing Hua University, Hsinchu, Taiwan.
Mol Ther Nucleic Acids. 2021 Jan 5;23:757-768. doi: 10.1016/j.omtn.2020.12.025. eCollection 2021 Mar 5.
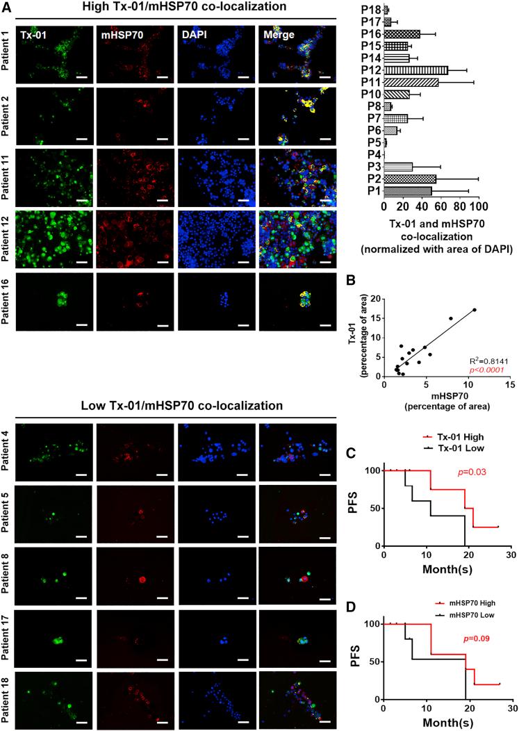
Ovarian cancer (OvCa) is the most lethal gynecologic malignancy owing to its high chemoresistance and late diagnosis, which lead to a poor prognosis. Hence, developing new therapeutic modalities is important for OvCa patient treatment. Our previous results indicated that a novel aptamer, Tx-01, can specifically recognize serous carcinoma cells and tissues. Here, we aim to clarify the clinical role and possible molecular mechanisms of Tx-01 in OvCa. Immunostaining and statistical analysis were performed to detect the interaction of Tx-01 and heat shock protein 70/Notch1 intracellular domain (HSP70/NICD) in OvCa. The and experiments were carried out to demonstrate the potential mechanisms of Tx-01. Results show that Tx-01 reduced serous OvCa OVCAR3 cell migration and invasion and inhibited HSP70 nuclear translocation by interrupting the intracellular HSP70/NICD interaction. Furthermore, Tx-01 suppressed serous-type OVCAR3 cell tumor growth . Tx-01 acts as a prognostic factor through its interaction with membrane-bound HSP70 (mHSP70 that locates on the cell surface without direct interaction to NICD) on ascitic circulating tumor cells (CTCs) and is reported to be involved in natural killer (NK) cell recognition and activation. Our data demonstrated that Tx-01 interacted with HSP70 and showed therapeutic and prognostic effects in serous OvCa. Tx-01 might be a potential inhibitor for use in serous OvCa treatment.
卵巢癌(OvCa)是最致命的妇科恶性肿瘤,因其高化疗耐药性和诊断较晚,导致预后不良。因此,开发新的治疗方法对卵巢癌患者的治疗很重要。我们之前的结果表明,一种新型适配体Tx-01能够特异性识别浆液性癌细胞和组织。在此,我们旨在阐明Tx-01在卵巢癌中的临床作用及可能的分子机制。进行免疫染色和统计分析以检测Tx-01与卵巢癌中热休克蛋白70/Notch1细胞内结构域(HSP70/NICD)的相互作用。开展了[具体实验1]和[具体实验2]实验以证明Tx-01的潜在机制。结果显示,Tx-01通过中断细胞内HSP70/NICD相互作用减少了浆液性卵巢癌OVCAR3细胞的迁移和侵袭,并抑制了HSP70的核转位。此外,Tx-01抑制了浆液性OVCAR3细胞肿瘤生长。Tx-01通过与腹水循环肿瘤细胞(CTC)上的膜结合热休克蛋白70(mHSP70,位于细胞表面,不与NICD直接相互作用)相互作用而作为一种预后因素,并且据报道其参与自然杀伤(NK)细胞的识别和激活。我们的数据表明,Tx-01与HSP70相互作用,并在浆液性卵巢癌中显示出治疗和预后作用。Tx-01可能是用于浆液性卵巢癌治疗的一种潜在抑制剂。