Department of Pathophysiology, College of Basic Medical Science, China Medical University, Shenyang, People's Republic of China.
Department of Urology, Shengjing Hospital of China Medical University, Shenyang, People's Republic of China.
Cell Commun Signal. 2021 Feb 22;19(1):21. doi: 10.1186/s12964-021-00708-z.
Frizzled (FZD) proteins function as receptors for WNT ligands. Members in FZD family including FZD2, FZD4, FZD7, FZD8 and FZD10 have been demonstrated to mediate cancer cell epithelial-mesenchymal transition (EMT).
CCLE and TCGA databases were interrogated to reveal the association of FZD5 with EMT. EMT was analyzed by investigating the alterations in CDH1 (E-cadherin), VIM (Vimentin) and ZEB1 expression, cell migration and cell morphology. Transcriptional modulation was determined by ChIP in combination with Real-time PCR. Survival was analyzed by Kaplan-Meier method.
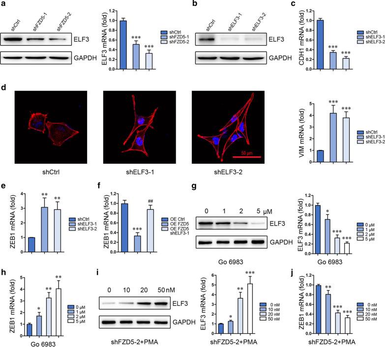
In contrast to other FZDs, FZD5 was identified to prevent EMT in gastric cancer. FZD5 maintains epithelial-like phenotype and is negatively modulated by transcription factors SNAI2 and TEAD1. Epithelial-specific factor ELF3 is a downstream effecter, and protein kinase C (PKC) links FZD5 to ELF3. ELF3 represses ZEB1 expression, further guarding against EMT. Moreover, FZD5 signaling requires its co-receptor LRP5 and WNT7B is a putative ligand for FZD5. FZD5 and ELF3 are associated with longer survival, whereas SNAI2 and TEAD1 are associated with shorter survival.
Taken together, FZD5-ELF3 signaling blocks EMT, and plays a potential tumor-suppressing role in gastric cancer. Video Abstract.
卷曲(FZD)蛋白作为 WNT 配体的受体发挥作用。FZD 家族成员包括 FZD2、FZD4、FZD7、FZD8 和 FZD10 已被证明可介导癌细胞上皮-间充质转化(EMT)。
CCLE 和 TCGA 数据库被查询以揭示 FZD5 与 EMT 的关联。通过研究 CDH1(E-钙粘蛋白)、VIM(波形蛋白)和 ZEB1 表达、细胞迁移和细胞形态的改变来分析 EMT。通过 ChIP 与实时 PCR 相结合确定转录调节。通过 Kaplan-Meier 方法分析生存情况。
与其他 FZDs 相反,FZD5 被鉴定为可预防胃癌中的 EMT。FZD5 维持上皮样表型,并受转录因子 SNAI2 和 TEAD1 的负调控。上皮特异性因子 ELF3 是下游效应物,蛋白激酶 C(PKC)将 FZD5 与 ELF3 联系起来。ELF3 抑制 ZEB1 表达,进一步防止 EMT。此外,FZD5 信号需要其共受体 LRP5,WNT7B 是 FZD5 的潜在配体。FZD5 和 ELF3 与更长的生存时间相关,而 SNAI2 和 TEAD1 与更短的生存时间相关。
综上所述,FZD5-ELF3 信号阻止 EMT,并在胃癌中发挥潜在的肿瘤抑制作用。