• 文献检索
  • 文档翻译
  • 深度研究
  • 学术资讯
  • Suppr Zotero 插件Zotero 插件
  • 邀请有礼
  • 套餐&价格
  • 历史记录
应用&插件
Suppr Zotero 插件Zotero 插件浏览器插件Mac 客户端Windows 客户端微信小程序
定价
高级版会员购买积分包购买API积分包
服务
文献检索文档翻译深度研究API 文档MCP 服务
关于我们
关于 Suppr公司介绍联系我们用户协议隐私条款
关注我们

Suppr 超能文献

核心技术专利:CN118964589B侵权必究
粤ICP备2023148730 号-1Suppr @ 2026

文献检索

告别复杂PubMed语法,用中文像聊天一样搜索,搜遍4000万医学文献。AI智能推荐,让科研检索更轻松。

立即免费搜索

文件翻译

保留排版,准确专业,支持PDF/Word/PPT等文件格式,支持 12+语言互译。

免费翻译文档

深度研究

AI帮你快速写综述,25分钟生成高质量综述,智能提取关键信息,辅助科研写作。

立即免费体验

转录组分析黄百香果对黄瓜花叶病毒感染的反应。

Transcriptome analysis of yellow passion fruit in response to cucumber mosaic virus infection.

机构信息

Institute of Bioengineering, Guangdong Academy of Sciences, Guangzhou, Guangdong, China.

Key Laboratory of Natural Pesticides and Chemical Biology, Ministry of Education, South China Agricultural University, Guangzhou, Guangdong, China.

出版信息

PLoS One. 2021 Feb 24;16(2):e0247127. doi: 10.1371/journal.pone.0247127. eCollection 2021.

DOI:10.1371/journal.pone.0247127
PMID:33626083
原文链接:https://pmc.ncbi.nlm.nih.gov/articles/PMC7904197/
Abstract

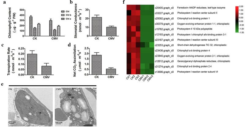
The cultivation and production of passion fruit (Passiflora edulis) are severely affected by viral disease. Yet there have been few studies of the molecular response of passion fruit to virus attack. In the present study, RNA-based transcriptional profiling (RNA-seq) was used to identify the gene expression profiles in yellow passion fruit (Passiflora edulis f. flavicarpa) leaves following inoculation with cucumber mosaic virus (CMV). Six RNA-seq libraries were constructed comprising a total of 42.23 Gb clean data. 1,545 differentially expressed genes (DEGs) were obtained (701 upregulated and 884 downregulated). Gene annotation analyses revealed that genes associated with plant hormone signal transduction, transcription factors, protein ubiquitination, detoxification, phenylpropanoid biosynthesis, photosynthesis and chlorophyll metabolism were significantly affected by CMV infection. The represented genes activated by CMV infection corresponded to transcription factors WRKY family, NAC family, protein ubiquitination and peroxidase. Several DEGs encoding protein TIFY, pathogenesis-related proteins, and RNA-dependent RNA polymerases also were upregualted by CMV infection. Overall, the information obtained in this study enriched the resources available for research into the molecular-genetic mechanisms of the passion fruit/CMV interaction, and might provide a theoretical basis for the prevention and management of passion fruit viral disease in the field.

摘要

百香果的种植和生产受到病毒病的严重影响。然而,对百香果受病毒攻击的分子反应的研究很少。在本研究中,基于 RNA 的转录组学(RNA-seq)用于鉴定接种黄瓜花叶病毒(CMV)后黄百香果(Passiflora edulis f. flavicarpa)叶片的基因表达谱。构建了 6 个 RNA-seq 文库,共包含 42.23 Gb 清洁数据。获得了 1545 个差异表达基因(DEGs)(701 个上调和 884 个下调)。基因注释分析表明,与植物激素信号转导、转录因子、蛋白质泛素化、解毒、苯丙烷生物合成、光合作用和叶绿素代谢相关的基因受 CMV 感染的显著影响。CMV 感染激活的代表性基因对应于 WRKY 家族、NAC 家族、蛋白质泛素化和过氧化物酶的转录因子。一些编码蛋白 TIFY、病程相关蛋白和 RNA 依赖性 RNA 聚合酶的 DEGs 也被 CMV 感染上调。总的来说,本研究获得的信息丰富了百香果/CMV 相互作用的分子遗传机制研究资源,并可为田间百香果病毒病的防治提供理论依据。

https://cdn.ncbi.nlm.nih.gov/pmc/blobs/3f90/7904197/22c290a6d932/pone.0247127.g008.jpg
https://cdn.ncbi.nlm.nih.gov/pmc/blobs/3f90/7904197/cdfdc781b354/pone.0247127.g001.jpg
https://cdn.ncbi.nlm.nih.gov/pmc/blobs/3f90/7904197/9f7206e001c0/pone.0247127.g002.jpg
https://cdn.ncbi.nlm.nih.gov/pmc/blobs/3f90/7904197/6ea2745119ce/pone.0247127.g003.jpg
https://cdn.ncbi.nlm.nih.gov/pmc/blobs/3f90/7904197/3d76a030f824/pone.0247127.g004.jpg
https://cdn.ncbi.nlm.nih.gov/pmc/blobs/3f90/7904197/6f2d9c52416f/pone.0247127.g005.jpg
https://cdn.ncbi.nlm.nih.gov/pmc/blobs/3f90/7904197/d980c47aeaa8/pone.0247127.g006.jpg
https://cdn.ncbi.nlm.nih.gov/pmc/blobs/3f90/7904197/4975d69de4ec/pone.0247127.g007.jpg
https://cdn.ncbi.nlm.nih.gov/pmc/blobs/3f90/7904197/22c290a6d932/pone.0247127.g008.jpg
https://cdn.ncbi.nlm.nih.gov/pmc/blobs/3f90/7904197/cdfdc781b354/pone.0247127.g001.jpg
https://cdn.ncbi.nlm.nih.gov/pmc/blobs/3f90/7904197/9f7206e001c0/pone.0247127.g002.jpg
https://cdn.ncbi.nlm.nih.gov/pmc/blobs/3f90/7904197/6ea2745119ce/pone.0247127.g003.jpg
https://cdn.ncbi.nlm.nih.gov/pmc/blobs/3f90/7904197/3d76a030f824/pone.0247127.g004.jpg
https://cdn.ncbi.nlm.nih.gov/pmc/blobs/3f90/7904197/6f2d9c52416f/pone.0247127.g005.jpg
https://cdn.ncbi.nlm.nih.gov/pmc/blobs/3f90/7904197/d980c47aeaa8/pone.0247127.g006.jpg
https://cdn.ncbi.nlm.nih.gov/pmc/blobs/3f90/7904197/4975d69de4ec/pone.0247127.g007.jpg
https://cdn.ncbi.nlm.nih.gov/pmc/blobs/3f90/7904197/22c290a6d932/pone.0247127.g008.jpg

相似文献

1
Transcriptome analysis of yellow passion fruit in response to cucumber mosaic virus infection.转录组分析黄百香果对黄瓜花叶病毒感染的反应。
PLoS One. 2021 Feb 24;16(2):e0247127. doi: 10.1371/journal.pone.0247127. eCollection 2021.
2
Transcriptome profiling helps to elucidate the mechanisms of ripening and epidermal senescence in passion fruit (Passiflora edulia Sims).转录组谱分析有助于阐明百香果(Passiflora edulia Sims)成熟和表皮衰老的机制。
PLoS One. 2020 Sep 25;15(9):e0236535. doi: 10.1371/journal.pone.0236535. eCollection 2020.
3
Transcriptome profiling using Illumina- and SMRT-based RNA-seq of hot pepper for in-depth understanding of genes involved in CMV infection.利用 Illumina 和 SMRT 高通量 RNA 测序进行辣椒转录组分析,深入了解与 CMV 感染相关的基因。
Gene. 2018 Aug 5;666:123-133. doi: 10.1016/j.gene.2018.05.004. Epub 2018 May 3.
4
Detection of a resistance gradient to Passion fruit woodiness virus and selection of 'yellow' passion fruit plants under field conditions.在田间条件下检测西番莲木质化病毒抗性梯度并选择“黄色”西番莲植株
Genet Mol Res. 2008 Nov 4;7(4):1209-16. doi: 10.4238/vol7-4gmr484.
5
Combined Analysis of Transcriptome and Metabolome Reveals the Potential Mechanism of Coloration and Fruit Quality in Yellow and Purple Sims.转录组和代谢组联合分析揭示了黄色和紫色 Sims 颜色和果实品质形成的潜在机制。
J Agric Food Chem. 2020 Oct 28;68(43):12096-12106. doi: 10.1021/acs.jafc.0c03619. Epub 2020 Sep 28.
6
Cucumber mosaic virus infection modulated the phytochemical contents of Passiflora edulis.黄瓜花叶病毒感染调节了西番莲的植物化学物质含量。
Microb Pathog. 2020 Jan;138:103828. doi: 10.1016/j.micpath.2019.103828. Epub 2019 Nov 1.
7
Exploring the adaptive mechanism of Passiflora edulis in karst areas via an integrative analysis of nutrient elements and transcriptional profiles.通过营养元素和转录谱的综合分析探索西番莲在喀斯特地区的适应机制。
BMC Plant Biol. 2019 May 6;19(1):185. doi: 10.1186/s12870-019-1797-8.
8
Integration of full-length Iso-Seq, Illumina RNA-Seq, and flavor testing reveals potential differences in ripened fruits between two cultivars.全长Iso-Seq、Illumina RNA-Seq和风味测试的整合揭示了两个品种成熟果实之间的潜在差异。
PeerJ. 2024 Sep 11;12:e17983. doi: 10.7717/peerj.17983. eCollection 2024.
9
Differential gene expression analysis and physiological response characteristics of passion fruit () buds under high-temperature stress.高温胁迫下百香果芽差异基因表达分析及生理响应特性。
PeerJ. 2023 Feb 2;11:e14839. doi: 10.7717/peerj.14839. eCollection 2023.
10
Comparative transcriptome profiling uncovers a Lilium regale NAC transcription factor, LrNAC35, contributing to defence response against cucumber mosaic virus and tobacco mosaic virus.比较转录组分析揭示了百合 NAC 转录因子 LrNAC35,它有助于对黄瓜花叶病毒和烟草花叶病毒的防御反应。
Mol Plant Pathol. 2019 Dec;20(12):1662-1681. doi: 10.1111/mpp.12868. Epub 2019 Sep 27.

引用本文的文献

1
Effects of viral infection on passion fruit () quality and productivity in the Republic of Korea.病毒感染对韩国百香果品质和产量的影响。
Front Plant Sci. 2025 Jun 19;16:1612094. doi: 10.3389/fpls.2025.1612094. eCollection 2025.
2
Integrating Viral Infection and Correlation Analysis in and Surrounding Weeds to Enhance Sustainable Agriculture in Republic of Korea.整合韩国农田及周边杂草中的病毒感染与相关性分析以促进可持续农业发展
Viruses. 2025 Mar 7;17(3):383. doi: 10.3390/v17030383.
3
Enhancing Passion Fruit Resilience: The Role of Hariman in Mitigating Viral Damage and Boosting Productivity in Organic Farming Systems.

本文引用的文献

1
Plant defense against virus diseases; growth hormones in highlights.植物对病毒病的防御;生长激素聚焦
Plant Signal Behav. 2019;14(6):1596719. doi: 10.1080/15592324.2019.1596719. Epub 2019 Apr 8.
2
Characterization and Distribution of a Potyvirus Associated with Passion Fruit Woodiness Disease in Uganda.乌干达与西番莲木质化病相关的一种马铃薯Y病毒的特性及分布
Plant Dis. 2012 May;96(5):659-665. doi: 10.1094/PDIS-03-11-0263.
3
The apple U-box E3 ubiquitin ligase MdPUB29 contributes to activate plant immune response to the fungal pathogen Botryosphaeria dothidea.
增强百香果的抗逆性:哈里曼在减轻有机种植系统中病毒损害及提高产量方面的作用。
Int J Mol Sci. 2025 Feb 28;26(5):2177. doi: 10.3390/ijms26052177.
4
Systemic infection of cowpea aphid-borne mosaic virus in Passiflora spp. occurs at the initial stage regardless of the species' resistance.无论西番莲属植物的抗性如何,豇豆蚜传花叶病毒在其侵染初期都会发生系统感染。
Arch Virol. 2025 Jan 29;170(2):43. doi: 10.1007/s00705-025-06230-8.
5
The role of rhamnolipids in the growth and defense responses of passion fruit plants.鼠李糖脂在百香果植物生长和防御反应中的作用。
Physiol Mol Biol Plants. 2024 Oct;30(10):1659-1671. doi: 10.1007/s12298-024-01511-z. Epub 2024 Oct 15.
6
Research Progress on Viruses of .关于……病毒的研究进展
Biology (Basel). 2024 Oct 19;13(10):839. doi: 10.3390/biology13100839.
7
Genetic Dissection of ToLCNDV Resistance in Resistant Sources of .抗性资源中 ToLCNDV 抗性的遗传解析。
Int J Mol Sci. 2024 Aug 15;25(16):8880. doi: 10.3390/ijms25168880.
8
Novel 4-Chromanone-Derived Compounds as Plant Immunity Inducers against CMV Disease in spp. (Passion Fruit).新型4-色满酮衍生化合物作为针对西番莲属植物(百香果)中黄瓜花叶病毒病的植物免疫诱导剂
Molecules. 2024 Feb 28;29(5):1045. doi: 10.3390/molecules29051045.
9
The Role of Plant Transcription Factors in the Fight against Plant Viruses.植物转录因子在植物抗病毒中的作用。
Int J Mol Sci. 2023 May 8;24(9):8433. doi: 10.3390/ijms24098433.
10
Chitosan oligosaccharide as a plant immune inducer on the spp. (passion fruit) CMV disease.壳寡糖作为一种植物免疫诱导剂对西番莲属(百香果)黄瓜花叶病毒病的作用。
Front Plant Sci. 2023 Feb 6;14:1131766. doi: 10.3389/fpls.2023.1131766. eCollection 2023.
苹果 U-box E3 泛素连接酶 MdPUB29 有助于激活植物对真菌病原体 Botryosphaeria dothidea 的免疫反应。
Planta. 2019 Apr;249(4):1177-1188. doi: 10.1007/s00425-018-03069-z. Epub 2019 Jan 2.
4
Identification of Telosma mosaic virus infection in Passiflora edulis and its impact on phytochemical contents.鉴定在安石榴中的 Telosma 花叶病毒感染及其对植物化学物质含量的影响。
Virol J. 2018 Nov 1;15(1):168. doi: 10.1186/s12985-018-1084-6.
5
Analysis of the complete genome sequence of a potyvirus from passion fruit suggests its taxonomic classification as a member of a new species.对一种来自西番莲的马铃薯Y病毒完整基因组序列的分析表明,其分类学上应归类为一个新物种的成员。
Arch Virol. 2018 Sep;163(9):2583-2586. doi: 10.1007/s00705-018-3885-8. Epub 2018 May 22.
6
Synergistic effects of plant defense elicitors and Trichoderma harzianum on enhanced induction of antioxidant defense system in tomato against Fusarium wilt disease.植物防御激发子与哈茨木霉对番茄抗枯萎病中抗氧化防御系统增强诱导的协同效应
Bot Stud. 2017 Nov 2;58(1):44. doi: 10.1186/s40529-017-0198-2.
7
Tobacco alpha-expansin EXPA4 plays a role in Nicotiana benthamiana defence against Tobacco mosaic virus.烟草α-扩展蛋白 EXPA4 在本氏烟抵抗烟草花叶病毒中起作用。
Planta. 2018 Feb;247(2):355-368. doi: 10.1007/s00425-017-2785-6. Epub 2017 Oct 9.
8
Evolution of Hormone Signaling Networks in Plant Defense.植物防御中激素信号网络的演化。
Annu Rev Phytopathol. 2017 Aug 4;55:401-425. doi: 10.1146/annurev-phyto-080516-035544. Epub 2017 Jun 23.
9
The Phenylalanine Ammonia Lyase Gene LjPAL1 Is Involved in Plant Defense Responses to Pathogens and Plays Diverse Roles in Lotus japonicus-Rhizobium Symbioses.LjPAL1 基因参与植物对病原体的防御反应,并在百脉根-根瘤菌共生中发挥多种作用。
Mol Plant Microbe Interact. 2017 Sep;30(9):739-753. doi: 10.1094/MPMI-04-17-0080-R. Epub 2017 Jul 10.
10
Transcription Factor Functional Protein-Protein Interactions in Plant Defense Responses.植物防御反应中的转录因子功能蛋白-蛋白相互作用
Proteomes. 2014 Mar 4;2(1):85-106. doi: 10.3390/proteomes2010085.