Suppr超能文献

尼古丁通过巨噬细胞介导的内皮损伤途径加重动脉粥样硬化。

Nicotine exacerbates atherosclerosis through a macrophage-mediated endothelial injury pathway.

机构信息

Department of Cardiology, Ninth People's Hospital, Shanghai Jiao Tong University School of Medicine, Shanghai 200011, People's Republic of China.

出版信息

Aging (Albany NY). 2021 Feb 24;13(5):7627-7643. doi: 10.18632/aging.202660.

Abstract

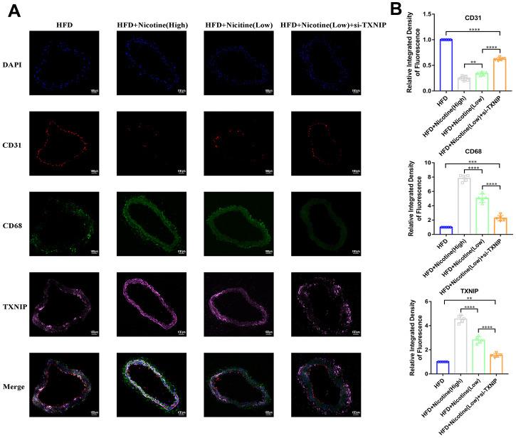
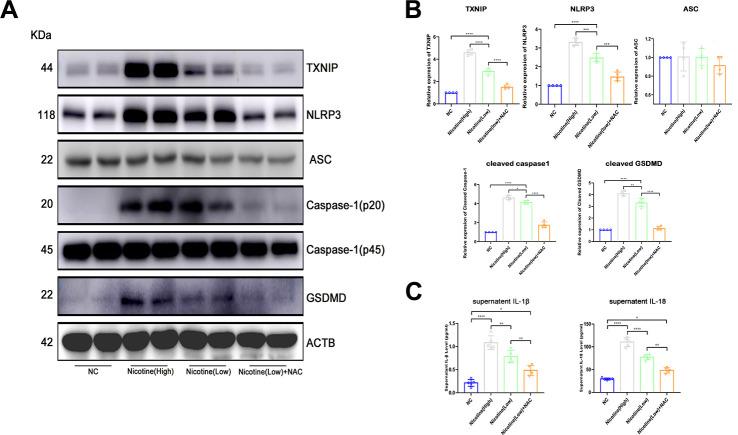
Evidence suggests that nicotine intake promotes atherosclerosis. We enrolled 100 patients with coronary heart disease (CHD) and found that plaque burden, TXNIP expression, and inflammatory chemokine levels were higher in smokers than non-smokers. Additionally, patients with higher TXNIP expression in peripheral blood mononuclear cells (PBMCs) had a higher Gensini Scores and higher plasma IL-1β and IL-18 levels. Treating bone marrow-derived macrophages (BMDMs) with nicotine led to enhanced lipid phagocytosis, chemotaxis, and increased production of reactive oxygen species (ROS), which activated TXNIP/NLRP3 inflammasome signaling and promoted pyroptosis, as evidenced by caspase-1 cleavage and increased production of IL-1β, IL-18, and gasdermin D. Nicotine intake by ApoE mice fed a high-fat diet recapitulated those phenotypes. The effects of nicotine on pyroptotic signaling were reversed by N-acetyl-cysteine, a ROS scavenger. Silencing TXNIP reversed the effects of nicotine on macrophage invasion and vascular injury. Nicotine also induced pyroptotic macrophages that contributed to the apoptotic death of endothelial cells. These findings suggest that nicotine accelerates atherosclerosis in part by promoting macrophage pyroptosis and endothelial damage. Therefore, targeting the TXNIP/NLRP3-mediated pyroptotic pathway in macrophages may ameliorate nicotine-induced endothelial damage.

摘要

有证据表明,尼古丁摄入会促进动脉粥样硬化。我们招募了 100 名冠心病(CHD)患者,发现吸烟者斑块负担、TXNIP 表达和炎症趋化因子水平均高于不吸烟者。此外,外周血单核细胞(PBMCs)中 TXNIP 表达水平较高的患者,Gensini 评分较高,血浆 IL-1β和 IL-18 水平也较高。用尼古丁处理骨髓来源的巨噬细胞(BMDMs)后,会导致脂质吞噬、趋化作用增强,并产生更多的活性氧(ROS),这激活了 TXNIP/NLRP3 炎性小体信号通路,并促进细胞焦亡,这可通过半胱天冬酶-1 的切割和 IL-1β、IL-18 和 gasdermin D 的产生增加来证实。高脂饮食喂养的 ApoE 小鼠摄入尼古丁可重现这些表型。ROS 清除剂 N-乙酰半胱氨酸可逆转尼古丁对细胞焦亡信号的影响。沉默 TXNIP 可逆转尼古丁对巨噬细胞侵袭和血管损伤的影响。尼古丁还诱导了促细胞焦亡的巨噬细胞,导致内皮细胞凋亡死亡。这些发现表明,尼古丁通过促进巨噬细胞细胞焦亡和内皮损伤,在一定程度上加速了动脉粥样硬化的发展。因此,靶向巨噬细胞中 TXNIP/NLRP3 介导的细胞焦亡途径可能改善尼古丁诱导的内皮损伤。

https://cdn.ncbi.nlm.nih.gov/pmc/blobs/5c78/7993665/96578493e140/aging-13-202660-g001.jpg

文献AI研究员

20分钟写一篇综述,助力文献阅读效率提升50倍。

立即体验

用中文搜PubMed

大模型驱动的PubMed中文搜索引擎

马上搜索

文档翻译

学术文献翻译模型,支持多种主流文档格式。

立即体验