Suppr超能文献

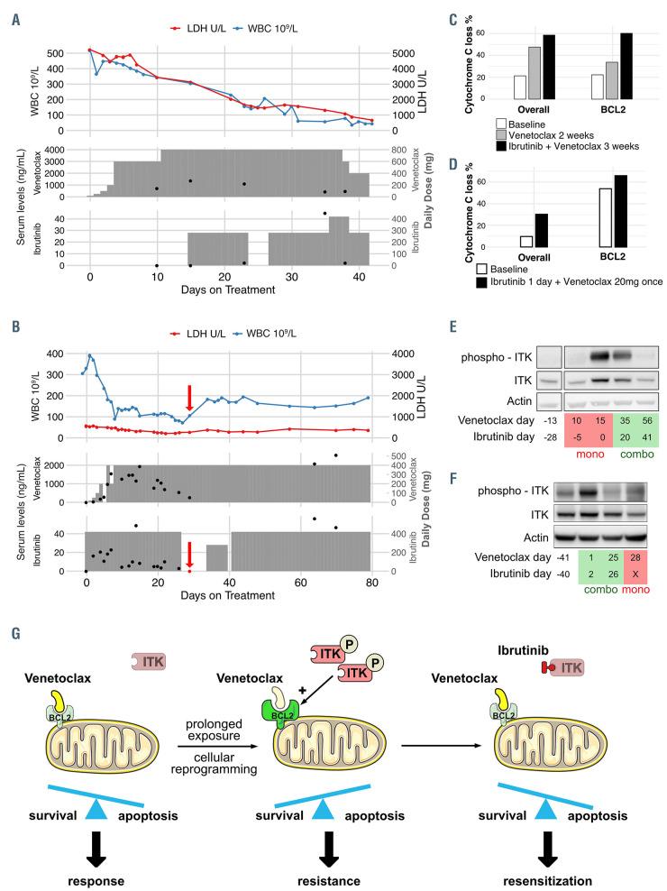
Rationale for the combination of venetoclax and ibrutinib in T-prolymphocytic leukemia.

作者信息

Kornauth Christoph, Herbaux Charles, Boidol Bernd, Guillemette Chantal, Caron Patrick, Mayerhöfer Marius E, Poulain Stéphanie, Tournilhac Olivier, Pemovska Tea, Chong Stephen J F, Van der Kouwe Emiel, Kazianka Lukas, Hopfinger Georg, Heintel Daniel, Jäger Roland, Raderer Markus, Jäger Ulrich, Simonitsch-Klupp Ingrid, Sperr Wolfgang R, Kubicek Stefan, Davids Matthew S, Staber Philipp B

机构信息

Department of Medicine I, Division of Hematology and Hemostaseology, Medical University of Vienna.

Department of Medical Oncology, Dana-Faber Cancer Institute, Harvard Medical School, Boston.

出版信息

Haematologica. 2021 Aug 1;106(8):2251-2256. doi: 10.3324/haematol.2020.271304.

Abstract
摘要
https://cdn.ncbi.nlm.nih.gov/pmc/blobs/d8c7/8327744/efd5fa3706f7/1062251.fig1.jpg

文献AI研究员

20分钟写一篇综述,助力文献阅读效率提升50倍。

立即体验

用中文搜PubMed

大模型驱动的PubMed中文搜索引擎

马上搜索

文档翻译

学术文献翻译模型,支持多种主流文档格式。

立即体验