Suppr超能文献

源自过表达miR-126-3p的滑膜成纤维细胞的外泌体可抑制骨关节炎大鼠模型中的软骨细胞炎症和软骨降解。

Exosomes derived from miR-126-3p-overexpressing synovial fibroblasts suppress chondrocyte inflammation and cartilage degradation in a rat model of osteoarthritis.

作者信息

Zhou Yan, Ming Jianghua, Li Yaming, Li Bochun, Deng Ming, Ma Yonggang, Chen Zhonghui, Zhang Yubiao, Li Jia, Liu Shiqing

机构信息

Department of Orthopedics, Renmin Hospital of Wuhan University, Wuhan, China.

Central Laboratory, Renmin Hospital of Wuhan University, Wuhan, China.

出版信息

Cell Death Discov. 2021 Feb 24;7(1):37. doi: 10.1038/s41420-021-00418-y.

Abstract

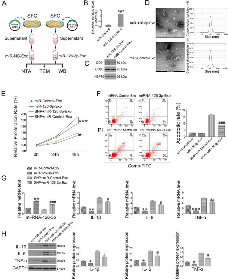
MicroRNAs (miRNAs) encapsulated within exosomes can serve as essential regulators of intercellular communication and represent promising biomarkers of several aging-associated disorders. However, the relationship between exosomal miRNAs and osteoarthritis (OA)-related chondrocytes and synovial fibroblasts (SFCs) remain to be clarified. Herein, we profiled synovial fluid-derived exosomal miRNAs and explored the effects of exosomal miRNAs derived from SFCs on chondrocyte inflammation, proliferation, and survival, and further assessed their impact on cartilage degeneration in a surgically-induced rat OA model. We identified 19 miRNAs within synovial fluid-derived exosomes that were differentially expressed when comparing OA and control patients. We then employed a microarray-based approach to confirm that exosomal miRNA-126-3p expression was significantly reduced in OA patient-derived synovial fluid exosomes. At a functional level, miRNA-126-3p mimic treatment was sufficient to promote rat chondrocyte migration and proliferation while also suppressing apoptosis and IL-1β, IL-6, and TNF-α expression. SFC-miRNA-126-3p-Exos were able to suppress apoptotic cell death and associated inflammation in chondrocytes. Our in vivo results revealed that rat SFC-derived exosomal miRNA-126-3p was sufficient to suppress the formation of osteophytes, prevent cartilage degeneration, and exert anti-apoptotic and anti-inflammatory effects on articular cartilage. Overall, our findings indicate that SFC exosome-delivered miRNA-126-3p can constrain chondrocyte inflammation and cartilage degeneration. As such, SFC-miRNA-126-3p-Exos may be of therapeutic value for the treatment of patients suffering from OA.

摘要

包裹在外泌体中的微小RNA(miRNA)可作为细胞间通讯的重要调节因子,是多种衰老相关疾病的潜在生物标志物。然而,外泌体miRNA与骨关节炎(OA)相关软骨细胞和滑膜成纤维细胞(SFC)之间的关系仍有待阐明。在此,我们分析了滑膜液来源的外泌体miRNA,并探讨了SFC来源的外泌体miRNA对软骨细胞炎症、增殖和存活的影响,并在手术诱导的大鼠OA模型中进一步评估了它们对软骨退变的影响。我们在滑膜液来源的外泌体中鉴定出19种miRNA,在比较OA患者和对照患者时它们存在差异表达。然后,我们采用基于微阵列的方法证实,OA患者来源的滑膜液外泌体中,外泌体miRNA - 126 - 3p的表达显著降低。在功能水平上,miRNA - 126 - 3p模拟物处理足以促进大鼠软骨细胞迁移和增殖,同时还能抑制细胞凋亡以及白细胞介素 - 1β、白细胞介素 - 6和肿瘤坏死因子 - α的表达。SFC - miRNA - 126 - 3p - Exos能够抑制软骨细胞中的凋亡性细胞死亡及相关炎症。我们的体内研究结果表明,大鼠SFC来源的外泌体miRNA - 126 - 3p足以抑制骨赘形成,防止软骨退变,并对关节软骨发挥抗凋亡和抗炎作用。总体而言,我们的研究结果表明,SFC外泌体传递的miRNA - 126 - 3p可抑制软骨细胞炎症和软骨退变。因此,SFC - miRNA - 126 - 3p - Exos可能对OA患者的治疗具有治疗价值。

https://cdn.ncbi.nlm.nih.gov/pmc/blobs/d8de/7904758/90a105e67846/41420_2021_418_Fig1_HTML.jpg

文献AI研究员

20分钟写一篇综述,助力文献阅读效率提升50倍。

立即体验

用中文搜PubMed

大模型驱动的PubMed中文搜索引擎

马上搜索

文档翻译

学术文献翻译模型,支持多种主流文档格式。

立即体验