• 文献检索
  • 文档翻译
  • 深度研究
  • 学术资讯
  • Suppr Zotero 插件Zotero 插件
  • 邀请有礼
  • 套餐&价格
  • 历史记录
应用&插件
Suppr Zotero 插件Zotero 插件浏览器插件Mac 客户端Windows 客户端微信小程序
定价
高级版会员购买积分包购买API积分包
服务
文献检索文档翻译深度研究API 文档MCP 服务
关于我们
关于 Suppr公司介绍联系我们用户协议隐私条款
关注我们

Suppr 超能文献

核心技术专利:CN118964589B侵权必究
粤ICP备2023148730 号-1Suppr @ 2026

文献检索

告别复杂PubMed语法,用中文像聊天一样搜索,搜遍4000万医学文献。AI智能推荐,让科研检索更轻松。

立即免费搜索

文件翻译

保留排版,准确专业,支持PDF/Word/PPT等文件格式,支持 12+语言互译。

免费翻译文档

深度研究

AI帮你快速写综述,25分钟生成高质量综述,智能提取关键信息,辅助科研写作。

立即免费体验

滑膜间充质干细胞来源的外泌体miR-485-3p通过靶向NRP1介导的PI3K/Akt通路减轻骨关节炎中的软骨损伤:外泌体miR-485-3p减轻软骨损伤。

Synovial mesenchymal stem cell-derived exosomal miR-485-3p relieves cartilage damage in osteoarthritis by targeting the NRP1-mediated PI3K/Akt pathway: Exosomal miR-485-3p relieves cartilage damage.

作者信息

Qiu Mingjun, Xie Yanhua, Tan Guanghua, Wang Xiaoxu, Huang Peiguan, Hong Liang

机构信息

Department of joint surgery, The Second Affiliated Hospital of University of South China, China.

Department of orthopedic, The Second Affiliated Hospital of University of South China, China.

出版信息

Heliyon. 2024 Jan 3;10(2):e24042. doi: 10.1016/j.heliyon.2024.e24042. eCollection 2024 Jan 30.

DOI:10.1016/j.heliyon.2024.e24042
PMID:38293485
原文链接:https://pmc.ncbi.nlm.nih.gov/articles/PMC10826677/
Abstract

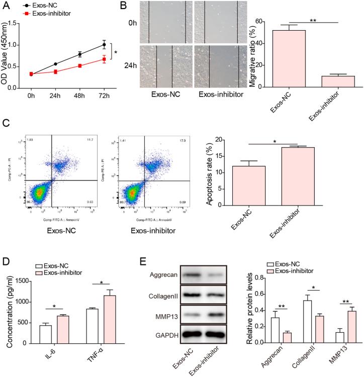
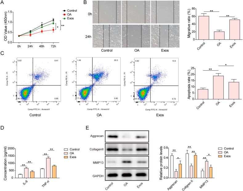
Osteoarthritis (OA) is an age-related musculoskeletal disease that results in pain and functional disability. Stem cell therapy has been considered as a promising treatment for OA. In this study, the therapeutic action and potential mechanism of synovial mesenchymal stem cells (SMSCs)-derived exosomes (Exos) in OA cartilage damage were investigated. Cartilage cells were stimulated with IL-1β to establish an model of OA cartilage damage. Cartilage cell functions were detected by CCK-8, scratch assay, and flow cytometry, respectively. Inflammatory cytokine levels were assessed by ELISA. Target molecule levels were measured by qRT‒PCR and Western blotting. Exos-induced differential expression of miRNAs in cartilage cells were analyzed by microarray analysis. The interaction between miR-485-3p and neuropilin-1 (NRP1) was validated by dual luciferase reporter and RIP assays. We found that treatment with Exos promoted proliferation, migration, and ECM secretion, but restrained apoptosis and inflammation of IL-1β-exposed cartilage cells via up-regulation of miR-485-3p. Additionally, miR-485-3p directly targeted NRP1 to repress NRP1 expression, which subsequently caused inactivation of the PI3K/Akt pathway. The protective effect of Exos on cartilage damage was counteracted by NRP1 overexpression-mediated activation of the PI3K/Akt pathway. In conclusion, Exos delivered miR-485-3p to attenuate IL-1β-induced cartilage degradation by targeting NRP1 and succedent inactivation of the PI3K/Akt pathway. Our findings shed light on the novel protective mechanism of Exos in OA, which suggest that the restoration of miR-485-3p by Exos might be a novel approach for OA treatment.

摘要

骨关节炎(OA)是一种与年龄相关的肌肉骨骼疾病,会导致疼痛和功能障碍。干细胞疗法已被视为OA的一种有前景的治疗方法。在本研究中,研究了滑膜间充质干细胞(SMSCs)来源的外泌体(Exos)在OA软骨损伤中的治疗作用及潜在机制。用白细胞介素-1β(IL-1β)刺激软骨细胞以建立OA软骨损伤模型。分别通过CCK-8、划痕试验和流式细胞术检测软骨细胞功能。通过酶联免疫吸附测定(ELISA)评估炎性细胞因子水平。通过定量逆转录聚合酶链反应(qRT-PCR)和蛋白质免疫印迹法测量靶分子水平。通过基因芯片分析分析Exos诱导的软骨细胞中微小核糖核酸(miRNAs)的差异表达。通过双荧光素酶报告基因和RNA免疫沉淀(RIP)试验验证了miR-485-3p与神经纤毛蛋白-1(NRP1)之间的相互作用。我们发现,Exos处理通过上调miR-485-3p促进了IL-1β刺激的软骨细胞的增殖、迁移和细胞外基质(ECM)分泌,但抑制了其凋亡和炎症。此外,miR-485-3p直接靶向NRP1以抑制NRP1表达,随后导致磷脂酰肌醇-3激酶/蛋白激酶B(PI3K/Akt)通路失活。NRP1过表达介导的PI3K/Akt通路激活抵消了Exos对软骨损伤的保护作用。总之,Exos通过靶向NRP1及随后的PI3K/Akt通路失活来递送miR-485-3p,以减轻IL-1β诱导的软骨降解。我们的研究结果揭示了Exos在OA中的新型保护机制,这表明Exos恢复miR-485-3p可能是OA治疗的一种新方法。

https://cdn.ncbi.nlm.nih.gov/pmc/blobs/f73b/10826677/acf7cae91734/gr6.jpg
https://cdn.ncbi.nlm.nih.gov/pmc/blobs/f73b/10826677/32233d0ee0a1/gr1.jpg
https://cdn.ncbi.nlm.nih.gov/pmc/blobs/f73b/10826677/f2fc94309829/gr2.jpg
https://cdn.ncbi.nlm.nih.gov/pmc/blobs/f73b/10826677/c86071764561/gr3.jpg
https://cdn.ncbi.nlm.nih.gov/pmc/blobs/f73b/10826677/c68affa63e25/gr4.jpg
https://cdn.ncbi.nlm.nih.gov/pmc/blobs/f73b/10826677/09a4ec6a81af/gr5.jpg
https://cdn.ncbi.nlm.nih.gov/pmc/blobs/f73b/10826677/acf7cae91734/gr6.jpg
https://cdn.ncbi.nlm.nih.gov/pmc/blobs/f73b/10826677/32233d0ee0a1/gr1.jpg
https://cdn.ncbi.nlm.nih.gov/pmc/blobs/f73b/10826677/f2fc94309829/gr2.jpg
https://cdn.ncbi.nlm.nih.gov/pmc/blobs/f73b/10826677/c86071764561/gr3.jpg
https://cdn.ncbi.nlm.nih.gov/pmc/blobs/f73b/10826677/c68affa63e25/gr4.jpg
https://cdn.ncbi.nlm.nih.gov/pmc/blobs/f73b/10826677/09a4ec6a81af/gr5.jpg
https://cdn.ncbi.nlm.nih.gov/pmc/blobs/f73b/10826677/acf7cae91734/gr6.jpg

相似文献

1
Synovial mesenchymal stem cell-derived exosomal miR-485-3p relieves cartilage damage in osteoarthritis by targeting the NRP1-mediated PI3K/Akt pathway: Exosomal miR-485-3p relieves cartilage damage.滑膜间充质干细胞来源的外泌体miR-485-3p通过靶向NRP1介导的PI3K/Akt通路减轻骨关节炎中的软骨损伤:外泌体miR-485-3p减轻软骨损伤。
Heliyon. 2024 Jan 3;10(2):e24042. doi: 10.1016/j.heliyon.2024.e24042. eCollection 2024 Jan 30.
2
Exosomes derived from miR-92a-3p-overexpressing human mesenchymal stem cells enhance chondrogenesis and suppress cartilage degradation via targeting WNT5A.来源于 miR-92a-3p 过表达的人骨髓间充质干细胞的外泌体通过靶向 WNT5A 增强软骨生成并抑制软骨降解。
Stem Cell Res Ther. 2018 Sep 26;9(1):247. doi: 10.1186/s13287-018-1004-0.
3
Adipose mesenchymal stem cells-derived exosomes alleviate osteoarthritis by transporting microRNA -376c-3p and targeting the WNT-beta-catenin signaling axis.脂肪间充质干细胞来源的外泌体通过运输 microRNA-376c-3p 并靶向 WNT-β-catenin 信号通路缓解骨关节炎。
Apoptosis. 2023 Apr;28(3-4):362-378. doi: 10.1007/s10495-022-01787-0. Epub 2022 Nov 17.
4
Exosomes derived from miR-155-5p-overexpressing synovial mesenchymal stem cells prevent osteoarthritis via enhancing proliferation and migration, attenuating apoptosis, and modulating extracellular matrix secretion in chondrocytes.外泌体来源于 miR-155-5p 过表达的滑膜间充质干细胞,通过增强软骨细胞的增殖和迁移、抑制凋亡以及调节细胞外基质分泌来预防骨关节炎。
Cell Biol Toxicol. 2021 Feb;37(1):85-96. doi: 10.1007/s10565-020-09559-9. Epub 2020 Oct 25.
5
Exosomes Derived From Human Urine-Derived Stem Cells Overexpressing miR-140-5p Alleviate Knee Osteoarthritis Through Downregulation of VEGFA in a Rat Model.人尿液来源干细胞来源的外泌体过表达 miR-140-5p 通过下调血管内皮生长因子 A 缓解大鼠膝骨关节炎。
Am J Sports Med. 2022 Mar;50(4):1088-1105. doi: 10.1177/03635465221073991. Epub 2022 Feb 18.
6
Engineering exosomes derived from subcutaneous fat MSCs specially promote cartilage repair as miR-199a-3p delivery vehicles in Osteoarthritis.工程化来源于皮下脂肪间充质干细胞的外泌体作为 miR-199a-3p 的递送载体专门促进骨关节炎中的软骨修复。
J Nanobiotechnology. 2023 Sep 22;21(1):341. doi: 10.1186/s12951-023-02086-9.
7
Exosomes derived from miR-338-3p-modified adipose stem cells inhibited inflammation injury of chondrocytes via targeting RUNX2 in osteoarthritis.来源于 miR-338-3p 修饰的脂肪干细胞来源的外泌体通过靶向 RUNX2 抑制骨关节炎软骨细胞的炎症损伤。
J Orthop Surg Res. 2022 Dec 26;17(1):567. doi: 10.1186/s13018-022-03437-2.
8
BMSC-Derived Exosomes Ameliorate Osteoarthritis by Inhibiting Pyroptosis of Cartilage via Delivering miR-326 Targeting HDAC3 and STAT1//NF-B p65 to Chondrocytes.骨髓间充质干细胞衍生的外泌体通过递送 miR-326 靶向 HDAC3 和 STAT1/NF-B p65 至软骨细胞抑制软骨细胞焦亡来改善骨关节炎。
Mediators Inflamm. 2021 Nov 2;2021:9972805. doi: 10.1155/2021/9972805. eCollection 2021.
9
CircSCAPER contributes to IL-1β-induced osteoarthritis in vitro via miR-140-3p/EZH2 axis.环状SCAPER通过miR-140-3p/EZH2轴在体外促进白细胞介素-1β诱导的骨关节炎。
Bone Joint Res. 2022 Feb;11(2):61-72. doi: 10.1302/2046-3758.112.BJR-2020-0482.R2.
10
Downregulation of miR-221-3p contributes to IL-1β-induced cartilage degradation by directly targeting the SDF1/CXCR4 signaling pathway.miR-221-3p的下调通过直接靶向SDF1/CXCR4信号通路促进白细胞介素-1β诱导的软骨降解。
J Mol Med (Berl). 2017 Jun;95(6):615-627. doi: 10.1007/s00109-017-1516-6. Epub 2017 Feb 24.

引用本文的文献

1
Research progress on mesenchymal stem cell‑derived exosomes in the treatment of osteoporosis induced by knee osteoarthritis (Review).间充质干细胞来源的外泌体治疗膝骨关节炎所致骨质疏松的研究进展(综述)
Int J Mol Med. 2025 Oct;56(4). doi: 10.3892/ijmm.2025.5601. Epub 2025 Aug 1.
2
Ferroptosis in osteoarthritis: metabolic reprogramming, immunometabolic crosstalk, and targeted intervention strategies.骨关节炎中的铁死亡:代谢重编程、免疫代谢相互作用及靶向干预策略
Front Immunol. 2025 Jun 6;16:1604652. doi: 10.3389/fimmu.2025.1604652. eCollection 2025.
3
Research progress on exosomes from different sources in osteoarthritis and cartilage injury.

本文引用的文献

1
Osteoarthritis - Insights From Recent Research.骨关节炎——近期研究见解
J Rheum Dis. 2022 Jul 1;29(3):132-139. doi: 10.4078/jrd.2022.29.3.132.
2
Non-operative management of shoulder osteoarthritis: Current concepts.肩关节骨关节炎的非手术治疗:当前概念
J ISAKOS. 2023 Oct;8(5):289-295. doi: 10.1016/j.jisako.2023.06.002. Epub 2023 Jun 13.
3
Exosomes: Diagnostic and Therapeutic Implications in Cancer.外泌体:在癌症中的诊断和治疗意义
不同来源外泌体在骨关节炎和软骨损伤中的研究进展
J Orthop Surg Res. 2025 Jun 11;20(1):582. doi: 10.1186/s13018-025-06000-x.
4
The status and hotspot analysis of research on extracellular vesicles and osteoarthritis: a bibliometric analysis.细胞外囊泡与骨关节炎研究的现状及热点分析:一项文献计量分析
Front Pharmacol. 2025 Mar 31;16:1484437. doi: 10.3389/fphar.2025.1484437. eCollection 2025.
5
Mesenchymal stromal/stem cell-derived exosomes as a potential therapeutic approach to osteoarthritis combined with type 2 diabetes mellitus.间充质基质/干细胞来源的外泌体作为骨关节炎合并2型糖尿病的一种潜在治疗方法。
Front Cell Dev Biol. 2025 Mar 27;13:1549096. doi: 10.3389/fcell.2025.1549096. eCollection 2025.
6
Exosomes in cartilage microenvironment regulation and cartilage repair.软骨微环境调节与软骨修复中的外泌体
Front Cell Dev Biol. 2025 Mar 5;13:1460416. doi: 10.3389/fcell.2025.1460416. eCollection 2025.
7
Potential and challenges of utilizing exosomes in osteoarthritis therapy (Review).利用外泌体进行骨关节炎治疗的潜力与挑战(综述)
Int J Mol Med. 2025 Mar;55(3). doi: 10.3892/ijmm.2025.5484. Epub 2025 Jan 10.
8
Regulation of ferroptosis in osteoarthritis and osteoarthritic chondrocytes by typical MicroRNAs in chondrocytes.软骨细胞中典型微小RNA对骨关节炎及骨关节炎软骨细胞中铁死亡的调控
Front Med (Lausanne). 2024 Nov 5;11:1478153. doi: 10.3389/fmed.2024.1478153. eCollection 2024.
9
An Update on Emerging Regenerative Medicine Applications: The Use of Extracellular Vesicles and Exosomes for the Management of Chronic Pain.新兴再生医学应用的最新进展:利用细胞外囊泡和外泌体治疗慢性疼痛
Curr Pain Headache Rep. 2024 Dec;28(12):1289-1297. doi: 10.1007/s11916-024-01309-4. Epub 2024 Nov 4.
10
Theophylline derivatives promote primordial follicle activation via cAMP-PI3K/Akt pathway and ameliorate fertility deficits in naturally aged mice.茶碱衍生物通过 cAMP-PI3K/Akt 通路促进原始卵泡激活,并改善自然衰老小鼠的生育能力缺陷。
Int J Biol Sci. 2024 Sep 30;20(13):5312-5329. doi: 10.7150/ijbs.99936. eCollection 2024.
Pharmaceutics. 2023 May 11;15(5):1465. doi: 10.3390/pharmaceutics15051465.
4
Knee Osteoarthritis: Epidemiology, Pathogenesis, and Mesenchymal Stem Cells: What Else Is New? An Update.膝关节骨关节炎:流行病学、发病机制和间充质干细胞:还有什么新进展?更新。
Int J Mol Sci. 2023 Mar 29;24(7):6405. doi: 10.3390/ijms24076405.
5
Semaphorin 3A-Neuropilin-1 Signaling Modulates MMP13 Expression in Human Osteoarthritic Chondrocytes.信号素 3A-神经纤毛蛋白-1 信号调节人骨关节炎软骨细胞中 MMP13 的表达。
Int J Mol Sci. 2022 Nov 16;23(22):14180. doi: 10.3390/ijms232214180.
6
Metformin Prevents or Delays the Development and Progression of Osteoarthritis: New Insight and Mechanism of Action.二甲双胍预防或延缓骨关节炎的发生和进展:新的见解和作用机制。
Cells. 2022 Sep 27;11(19):3012. doi: 10.3390/cells11193012.
7
Dual role of injectable curcumin-loaded microgels for efficient repair of osteoarthritic cartilage injury.可注射姜黄素负载微凝胶在有效修复骨关节炎软骨损伤中的双重作用。
Front Bioeng Biotechnol. 2022 Sep 13;10:994816. doi: 10.3389/fbioe.2022.994816. eCollection 2022.
8
Protective Effect of Resveratrol on Knee Osteoarthritis and its Molecular Mechanisms: A Recent Review in Preclinical and Clinical Trials.白藜芦醇对膝关节骨关节炎的保护作用及其分子机制:临床前和临床试验的最新综述
Front Pharmacol. 2022 Jul 25;13:921003. doi: 10.3389/fphar.2022.921003. eCollection 2022.
9
Neuropilin (NRPs) Related Pathological Conditions and Their Modulators.神经纤毛蛋白(NRPs)相关病理状况及其调节剂。
Int J Mol Sci. 2022 Jul 29;23(15):8402. doi: 10.3390/ijms23158402.
10
Clearance of senescent cells with ABT-263 improves biological functions of synovial mesenchymal stem cells from osteoarthritis patients.ABT-263 清除衰老细胞可改善骨关节炎患者滑膜间充质干细胞的生物学功能。
Stem Cell Res Ther. 2022 Jun 3;13(1):222. doi: 10.1186/s13287-022-02901-4.