• 文献检索
  • 文档翻译
  • 深度研究
  • 学术资讯
  • Suppr Zotero 插件Zotero 插件
  • 邀请有礼
  • 套餐&价格
  • 历史记录
应用&插件
Suppr Zotero 插件Zotero 插件浏览器插件Mac 客户端Windows 客户端微信小程序
定价
高级版会员购买积分包购买API积分包
服务
文献检索文档翻译深度研究API 文档MCP 服务
关于我们
关于 Suppr公司介绍联系我们用户协议隐私条款
关注我们

Suppr 超能文献

核心技术专利:CN118964589B侵权必究
粤ICP备2023148730 号-1Suppr @ 2026

文献检索

告别复杂PubMed语法,用中文像聊天一样搜索,搜遍4000万医学文献。AI智能推荐,让科研检索更轻松。

立即免费搜索

文件翻译

保留排版,准确专业,支持PDF/Word/PPT等文件格式,支持 12+语言互译。

免费翻译文档

深度研究

AI帮你快速写综述,25分钟生成高质量综述,智能提取关键信息,辅助科研写作。

立即免费体验

铁蛋白依赖性铁稳态可防止氧化应激诱导的髓核细胞铁死亡,并改善椎间盘退变。

Ferroportin-Dependent Iron Homeostasis Protects against Oxidative Stress-Induced Nucleus Pulposus Cell Ferroptosis and Ameliorates Intervertebral Disc Degeneration .

机构信息

Department of Orthopaedics, Union Hospital, Tongji Medical College, Huazhong University of Science and Technology, Wuhan 430022, China.

Department of Health Management Center, Union Hospital, Tongji Medical College, Huazhong University of Science and Technology, Wuhan 430022, China.

出版信息

Oxid Med Cell Longev. 2021 Feb 10;2021:6670497. doi: 10.1155/2021/6670497. eCollection 2021.

DOI:10.1155/2021/6670497
PMID:33628376
原文链接:https://pmc.ncbi.nlm.nih.gov/articles/PMC7889334/
Abstract

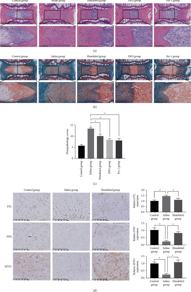
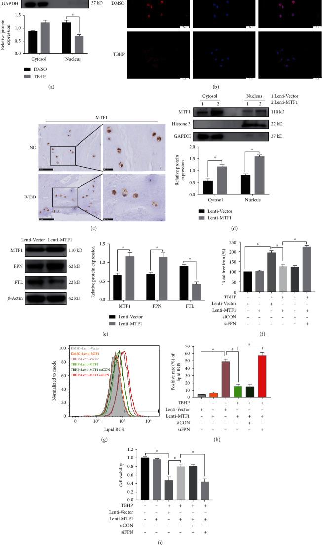
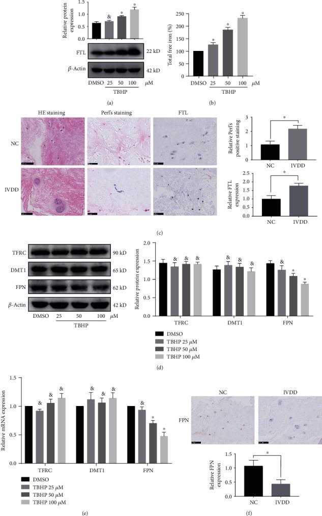
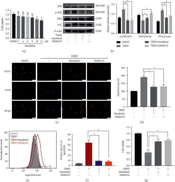
Ferroptosis is a specialized form of regulated cell death that is charactered by iron-dependent lethal lipid peroxidation, a process associated with multiple diseases. However, its role in the pathogenesis of intervertebral disc degeneration (IVDD) is rarely investigated. This study is aimed at investigating the role of ferroptosis in oxidative stress- (OS-) induced nucleus pulposus cell (NPC) decline and the pathogenesis of IVDD and determine the underlying regulatory mechanisms. We used tert-butyl hydroperoxide (TBHP) to simulate OS conditions around human NPCs. Flow cytometry and transmission electron microscopy were used to identify ferroptosis, while iron assay kit, Perl's staining, and western blotting were performed to assay the intracellular iron levels. A ferroportin- (FPN-) lentivirus and FPN-siRNA were constructed and used to explore the relationship between FPN, intracellular iron homeostasis, and ferroptosis. Furthermore, hinokitiol, a bioactive compound known to specifically resist OS and restore FPN function, was evaluated for its therapeutic role in IVDD both and . The results indicated that intercellular iron overload plays an essential role in TBHP-induced ferroptosis of human NPCs. Mechanistically, FPN dysregulation is responsible for intercellular iron overload under OS. The increase in nuclear translocation of metal-regulatory transcription factor 1 (MTF1) restored the function of FPN, abolished the intercellular iron overload, and protected cells against ferroptosis. Additionally, hinokitiol enhanced the nuclear translocation of MTF1 by suppressing the JNK pathway and ameliorated the progression of IVDD . Taken together, our results demonstrate that ferroptosis and FPN dysfunction are involved in the NPC depletion and the pathogenesis of IVDD under OS. To the best of our knowledge, this is the first study to demonstrate the protective role of FPN in ferroptosis of NPCs, suggesting its potential used as a novel therapeutic target against IVDD.

摘要

铁死亡是一种受调控的细胞死亡形式,其特征是铁依赖性致命脂质过氧化,这一过程与多种疾病有关。然而,其在椎间盘退变(IVDD)发病机制中的作用很少被研究。本研究旨在探讨铁死亡在氧化应激(OS)诱导的核髓核细胞(NPC)减少和 IVDD 发病机制中的作用,并确定潜在的调节机制。我们使用叔丁基过氧化氢(TBHP)模拟人 NPC 周围的 OS 条件。使用流式细胞术和透射电子显微镜鉴定铁死亡,而铁测定试剂盒、Perl 染色和蛋白质印迹用于测定细胞内铁水平。构建了铁蛋白(FPN)慢病毒和 FPN-siRNA,以探索 FPN、细胞内铁稳态和铁死亡之间的关系。此外,已知可特异性抵抗 OS 并恢复 FPN 功能的生物活性化合物桧木醇用于评估其在 IVDD 中的治疗作用。结果表明,细胞间铁过载在 TBHP 诱导的人 NPC 铁死亡中起重要作用。机制上,FPN 失调是 OS 下细胞间铁过载的原因。金属调节转录因子 1(MTF1)核易位的增加恢复了 FPN 的功能,消除了细胞间铁过载,保护细胞免受铁死亡。此外,桧木醇通过抑制 JNK 通路增强了 MTF1 的核易位,改善了 IVDD 的进展。总之,我们的研究结果表明,铁死亡和 FPN 功能障碍参与了 OS 下 NPC 耗竭和 IVDD 的发病机制。据我们所知,这是第一项证明 FPN 在 NPC 铁死亡中具有保护作用的研究,表明其可能作为治疗 IVDD 的新靶点。

https://cdn.ncbi.nlm.nih.gov/pmc/blobs/e1fa/7889334/9284b1b061b5/OMCL2021-6670497.007.jpg
https://cdn.ncbi.nlm.nih.gov/pmc/blobs/e1fa/7889334/137715287446/OMCL2021-6670497.001.jpg
https://cdn.ncbi.nlm.nih.gov/pmc/blobs/e1fa/7889334/5a35452dc506/OMCL2021-6670497.002.jpg
https://cdn.ncbi.nlm.nih.gov/pmc/blobs/e1fa/7889334/93d0590fb532/OMCL2021-6670497.003.jpg
https://cdn.ncbi.nlm.nih.gov/pmc/blobs/e1fa/7889334/4ab3daadb138/OMCL2021-6670497.004.jpg
https://cdn.ncbi.nlm.nih.gov/pmc/blobs/e1fa/7889334/7208ca6a302b/OMCL2021-6670497.005.jpg
https://cdn.ncbi.nlm.nih.gov/pmc/blobs/e1fa/7889334/9e8f891fac98/OMCL2021-6670497.006.jpg
https://cdn.ncbi.nlm.nih.gov/pmc/blobs/e1fa/7889334/9284b1b061b5/OMCL2021-6670497.007.jpg
https://cdn.ncbi.nlm.nih.gov/pmc/blobs/e1fa/7889334/137715287446/OMCL2021-6670497.001.jpg
https://cdn.ncbi.nlm.nih.gov/pmc/blobs/e1fa/7889334/5a35452dc506/OMCL2021-6670497.002.jpg
https://cdn.ncbi.nlm.nih.gov/pmc/blobs/e1fa/7889334/93d0590fb532/OMCL2021-6670497.003.jpg
https://cdn.ncbi.nlm.nih.gov/pmc/blobs/e1fa/7889334/4ab3daadb138/OMCL2021-6670497.004.jpg
https://cdn.ncbi.nlm.nih.gov/pmc/blobs/e1fa/7889334/7208ca6a302b/OMCL2021-6670497.005.jpg
https://cdn.ncbi.nlm.nih.gov/pmc/blobs/e1fa/7889334/9e8f891fac98/OMCL2021-6670497.006.jpg
https://cdn.ncbi.nlm.nih.gov/pmc/blobs/e1fa/7889334/9284b1b061b5/OMCL2021-6670497.007.jpg

相似文献

1
Ferroportin-Dependent Iron Homeostasis Protects against Oxidative Stress-Induced Nucleus Pulposus Cell Ferroptosis and Ameliorates Intervertebral Disc Degeneration .铁蛋白依赖性铁稳态可防止氧化应激诱导的髓核细胞铁死亡,并改善椎间盘退变。
Oxid Med Cell Longev. 2021 Feb 10;2021:6670497. doi: 10.1155/2021/6670497. eCollection 2021.
2
Involvement of oxidative stress-induced annulus fibrosus cell and nucleus pulposus cell ferroptosis in intervertebral disc degeneration pathogenesis.氧化应激诱导的纤维环细胞和髓核细胞铁死亡在椎间盘退变发病机制中的作用。
J Cell Physiol. 2021 Apr;236(4):2725-2739. doi: 10.1002/jcp.30039. Epub 2020 Sep 6.
3
Bradykinin protects nucleus pulposus cells from tert-butyl hydroperoxide-induced damage and delays intervertebral disc degeneration.缓激肽可保护髓核细胞免受叔丁基过氧化物诱导的损伤,并延缓椎间盘退变。
Int Immunopharmacol. 2024 Jun 15;134:112161. doi: 10.1016/j.intimp.2024.112161. Epub 2024 May 9.
4
Cartilage endplate stem cells inhibit intervertebral disc degeneration by releasing exosomes to nucleus pulposus cells to activate Akt/autophagy.软骨终板干细胞通过释放外泌体到髓核细胞来抑制椎间盘退变,从而激活 Akt/autophagy。
Stem Cells. 2021 Apr;39(4):467-481. doi: 10.1002/stem.3322. Epub 2021 Jan 18.
5
Mfn2 is involved in intervertebral disc degeneration through autophagy modulation.Mfn2 通过自噬调节参与椎间盘退变。
Osteoarthritis Cartilage. 2020 Mar;28(3):363-374. doi: 10.1016/j.joca.2019.12.009. Epub 2020 Jan 8.
6
TFEB protects nucleus pulposus cells against apoptosis and senescence via restoring autophagic flux.TFEB 通过恢复自噬流来保护髓核细胞免受细胞凋亡和衰老。
Osteoarthritis Cartilage. 2019 Feb;27(2):347-357. doi: 10.1016/j.joca.2018.10.011. Epub 2018 Nov 8.
7
Inhibiting DNA methyltransferase DNMT3B confers protection against ferroptosis in nucleus pulposus and ameliorates intervertebral disc degeneration via upregulating SLC40A1.抑制 DNA 甲基转移酶 DNMT3B 通过上调 SLC40A1 对髓核细胞铁死亡起保护作用,并改善椎间盘退变。
Free Radic Biol Med. 2024 Aug 1;220:139-153. doi: 10.1016/j.freeradbiomed.2024.05.007. Epub 2024 May 3.
8
Dimethyl Fumarate Ameliorates Nucleus Pulposus Cell Dysfunction through Activating the Nrf2/HO-1 Pathway in Intervertebral Disc Degeneration.富马酸二甲酯通过激活 Nrf2/HO-1 通路改善椎间盘退变中的髓核细胞功能障碍。
Comput Math Methods Med. 2021 Oct 31;2021:6021763. doi: 10.1155/2021/6021763. eCollection 2021.
9
Quercetin Alleviates Intervertebral Disc Degeneration by Modulating p38 MAPK-Mediated Autophagy.槲皮素通过调节 p38MAPK 介导的自噬缓解椎间盘退变。
Biomed Res Int. 2021 May 11;2021:6631562. doi: 10.1155/2021/6631562. eCollection 2021.
10
Glutamine Mitigates Oxidative Stress-Induced Matrix Degradation, Ferroptosis, and Pyroptosis in Nucleus Pulposus Cells via Deubiquitinating and Stabilizing Nrf2.谷氨酰胺通过去泛素化和稳定 Nrf2 减轻氧化应激诱导的髓核细胞基质降解、铁死亡和细胞焦亡。
Antioxid Redox Signal. 2024 Aug;41(4-6):278-295. doi: 10.1089/ars.2023.0384. Epub 2024 Apr 24.

引用本文的文献

1
Ferroptosis and bone health: bridging the gap between mechanisms and therapy.铁死亡与骨骼健康:弥合机制与治疗之间的差距
Front Immunol. 2025 Jul 16;16:1634516. doi: 10.3389/fimmu.2025.1634516. eCollection 2025.
2
Immune microenvironment in intervertebral disc degeneration: pathophysiology and therapeutic potential.椎间盘退变中的免疫微环境:病理生理学与治疗潜力
Front Immunol. 2025 Jul 4;16:1563635. doi: 10.3389/fimmu.2025.1563635. eCollection 2025.
3
The dual effects of iron deficiency on intervertebral disc development and on acute injury-induced disc degeneration.

本文引用的文献

1
Homocysteine induces oxidative stress and ferroptosis of nucleus pulposus via enhancing methylation of GPX4.同型半胱氨酸通过增强 GPX4 的甲基化诱导椎间盘核氧化应激和铁死亡。
Free Radic Biol Med. 2020 Nov 20;160:552-565. doi: 10.1016/j.freeradbiomed.2020.08.029. Epub 2020 Sep 5.
2
Involvement of oxidative stress-induced annulus fibrosus cell and nucleus pulposus cell ferroptosis in intervertebral disc degeneration pathogenesis.氧化应激诱导的纤维环细胞和髓核细胞铁死亡在椎间盘退变发病机制中的作用。
J Cell Physiol. 2021 Apr;236(4):2725-2739. doi: 10.1002/jcp.30039. Epub 2020 Sep 6.
3
Sirtuins and intervertebral disc degeneration: Roles in inflammation, oxidative stress, and mitochondrial function.
缺铁对椎间盘发育及急性损伤诱导的椎间盘退变的双重影响。
Sci Rep. 2025 Jun 2;15(1):19323. doi: 10.1038/s41598-025-04388-4.
4
Crosstalk Between Ferroptosis and Cuproptosis in Intervertebral Disc Degeneration: Mechanisms, Therapeutic Targets, and Future Directions.椎间盘退变中细胞铁死亡与铜死亡之间的相互作用:机制、治疗靶点及未来方向
JOR Spine. 2025 May 28;8(2):e70080. doi: 10.1002/jsp2.70080. eCollection 2025 Jun.
5
RBX1 mitigates ferroptosis by inhibiting NCOA4-mediated ferritinophagy and contributes to the attenuation of intervertebral disc degeneration.RBX1通过抑制NCOA4介导的铁自噬减轻铁死亡,并有助于减轻椎间盘退变。
J Transl Med. 2025 May 7;23(1):514. doi: 10.1186/s12967-025-06412-7.
6
Role of oxidative stress in intervertebral disc degeneration: mechanisms, pathogenesis, and therapeutic strategies.氧化应激在椎间盘退变中的作用:机制、发病机制及治疗策略
Mol Biol Rep. 2025 May 2;52(1):444. doi: 10.1007/s11033-025-10538-8.
7
1,25(OH)₂D₃ inhibits ferroptosis in nucleus pulposus cells via VDR signaling to mitigate lumbar intervertebral disc degeneration.1,25-二羟维生素D₃通过维生素D受体信号通路抑制髓核细胞铁死亡,以减轻腰椎间盘退变。
Sci Rep. 2025 Mar 7;15(1):7968. doi: 10.1038/s41598-025-92405-x.
8
Gallic acid protects intervertebral disc cells from ferroptosis and alleviates intervertebral disc degeneration by regulating key factors of oxidative stress.没食子酸通过调节氧化应激的关键因子保护椎间盘细胞免受铁死亡,并减轻椎间盘退变。
Front Pharmacol. 2025 Feb 3;16:1501725. doi: 10.3389/fphar.2025.1501725. eCollection 2025.
9
Impact of Cold Stress on Hepatopancreas Transcriptomic and Metabolomic in Red Swamp Crayfish .冷应激对克氏原螯虾肝胰腺转录组和代谢组的影响
Int J Mol Sci. 2025 Jan 30;26(3):1221. doi: 10.3390/ijms26031221.
10
NOX4 Regulates NLRP3 by Inhibiting the Ubiquitination of LRRC8A to Promote Ferroptosis in Nucleus Pulposus Cells.NOX4通过抑制LRRC8A的泛素化来调节NLRP3,从而促进髓核细胞的铁死亡。
Inflammation. 2025 Feb 6. doi: 10.1007/s10753-025-02253-0.
沉默调节蛋白与椎间盘退变:在炎症、氧化应激和线粒体功能中的作用
Clin Chim Acta. 2020 Sep;508:33-42. doi: 10.1016/j.cca.2020.04.016. Epub 2020 Apr 26.
4
p16 deficiency attenuates intervertebral disc degeneration by adjusting oxidative stress and nucleus pulposus cell cycle.p16 缺乏通过调节氧化应激和髓核细胞周期来减轻椎间盘退变。
Elife. 2020 Mar 3;9:e52570. doi: 10.7554/eLife.52570.
5
Bone-derived mesenchymal stem cells alleviate compression-induced apoptosis of nucleus pulposus cells by N6 methyladenosine of autophagy.骨源性间充质干细胞通过自噬 N6 甲基腺苷减轻压迫诱导的髓核细胞凋亡。
Cell Death Dis. 2020 Feb 6;11(2):103. doi: 10.1038/s41419-020-2284-8.
6
Intervertebral disc ageing and degeneration: The antiapoptotic effect of oestrogen.椎间盘老化和退变:雌激素的抗凋亡作用。
Ageing Res Rev. 2020 Jan;57:100978. doi: 10.1016/j.arr.2019.100978. Epub 2019 Oct 24.
7
ROS-mediated autophagy increases intracellular iron levels and ferroptosis by ferritin and transferrin receptor regulation.ROS 介导线粒体自噬通过调节铁蛋白和转铁蛋白受体增加细胞内铁水平和铁死亡。
Cell Death Dis. 2019 Oct 28;10(11):822. doi: 10.1038/s41419-019-2064-5.
8
The CoQ oxidoreductase FSP1 acts parallel to GPX4 to inhibit ferroptosis.辅酶 Q 氧化还原酶 FSP1 与 GPX4 平行作用以抑制铁死亡。
Nature. 2019 Nov;575(7784):688-692. doi: 10.1038/s41586-019-1705-2. Epub 2019 Oct 21.
9
FSP1 is a glutathione-independent ferroptosis suppressor.FSP1 是一种谷胱甘肽不依赖的铁死亡抑制因子。
Nature. 2019 Nov;575(7784):693-698. doi: 10.1038/s41586-019-1707-0. Epub 2019 Oct 21.
10
Long non-coding RNA HOTAIR modulates intervertebral disc degenerative changes via Wnt/β-catenin pathway.长链非编码 RNA HOTAIR 通过 Wnt/β-连环蛋白通路调节椎间盘退行性变化。
Arthritis Res Ther. 2019 Sep 3;21(1):201. doi: 10.1186/s13075-019-1986-8.