• 文献检索
  • 文档翻译
  • 深度研究
  • 学术资讯
  • Suppr Zotero 插件Zotero 插件
  • 邀请有礼
  • 套餐&价格
  • 历史记录
应用&插件
Suppr Zotero 插件Zotero 插件浏览器插件Mac 客户端Windows 客户端微信小程序
定价
高级版会员购买积分包购买API积分包
服务
文献检索文档翻译深度研究API 文档MCP 服务
关于我们
关于 Suppr公司介绍联系我们用户协议隐私条款
关注我们

Suppr 超能文献

核心技术专利:CN118964589B侵权必究
粤ICP备2023148730 号-1Suppr @ 2026

文献检索

告别复杂PubMed语法,用中文像聊天一样搜索,搜遍4000万医学文献。AI智能推荐,让科研检索更轻松。

立即免费搜索

文件翻译

保留排版,准确专业,支持PDF/Word/PPT等文件格式,支持 12+语言互译。

免费翻译文档

深度研究

AI帮你快速写综述,25分钟生成高质量综述,智能提取关键信息,辅助科研写作。

立即免费体验

药理学阻断前额叶皮层中的多巴胺 D1 或 D2 受体可通过小鼠不同的神经元回路在基于物体的注意测试中引起注意力损伤。

Pharmacological blockade of dopamine D1- or D2-receptor in the prefrontal cortex induces attentional impairment in the object-based attention test through different neuronal circuits in mice.

机构信息

Advanced Diagnostic System Research Laboratory, Aichi, Japan.

Department of Disease Control and Prevention, Aichi, Japan.

出版信息

Mol Brain. 2021 Feb 28;14(1):43. doi: 10.1186/s13041-021-00760-3.

DOI:10.1186/s13041-021-00760-3
PMID:33640003
原文链接:https://pmc.ncbi.nlm.nih.gov/articles/PMC7916264/
Abstract

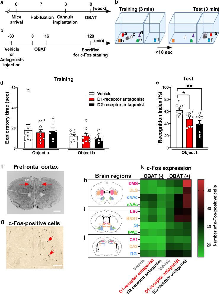
Dopamine is a key neurotransmitter that regulates attention through dopamine D1 and D2-receptors in the prefrontal cortex (PFC). We previously developed an object-based attention test (OBAT) to evaluate attention in mice. Disruption of the dopaminergic neuronal system in the PFC induced attentional impairment in the OBAT. However, previous studies have not systematically examined which specific brain regions are associated with the blockade of PFC dopamine D1 and D2-receptors in the OBAT. In this study, we investigated the association of dopamine D1 and D2-receptors in the PFC with attention and neuronal activity in diverse brain regions. We found that both dopamine D1 and D2-receptor antagonists induced attentional impairment in the OBAT by bilateral microinjection into the PFC of mice, suggesting that both dopamine D1 and D2-receptors were associated with attention in the OBAT. Our analysis of the neuronal activity as indicated by c-Fos expression in 11 different brain regions showed that based on the antagonist types, there was selective activation of several brain regions. Overall, this study suggests that both dopamine D1 and D2-receptors play a role in attention through different neuronal circuits in the PFC of mice.

摘要

多巴胺是一种关键的神经递质,通过前额叶皮层(PFC)中的多巴胺 D1 和 D2 受体调节注意力。我们之前开发了一种基于物体的注意力测试(OBAT)来评估小鼠的注意力。PFC 中多巴胺能神经元系统的破坏会导致 OBAT 中的注意力障碍。然而,以前的研究并没有系统地检查哪些特定的脑区与 PFC 中多巴胺 D1 和 D2 受体的阻断有关。在这项研究中,我们研究了 PFC 中的多巴胺 D1 和 D2 受体与注意力和不同脑区神经元活动之间的关系。我们发现,双侧微注射到小鼠 PFC 中的多巴胺 D1 和 D2 受体拮抗剂都会导致 OBAT 中的注意力障碍,这表明多巴胺 D1 和 D2 受体都与 OBAT 中的注意力有关。我们对 11 个不同脑区中 c-Fos 表达所指示的神经元活动的分析表明,根据拮抗剂的类型,几个脑区存在选择性激活。总的来说,这项研究表明,多巴胺 D1 和 D2 受体通过小鼠 PFC 中的不同神经元回路在注意力中发挥作用。

https://cdn.ncbi.nlm.nih.gov/pmc/blobs/6add/7916264/1cf5b13058e6/13041_2021_760_Fig1_HTML.jpg
https://cdn.ncbi.nlm.nih.gov/pmc/blobs/6add/7916264/1cf5b13058e6/13041_2021_760_Fig1_HTML.jpg
https://cdn.ncbi.nlm.nih.gov/pmc/blobs/6add/7916264/1cf5b13058e6/13041_2021_760_Fig1_HTML.jpg

相似文献

1
Pharmacological blockade of dopamine D1- or D2-receptor in the prefrontal cortex induces attentional impairment in the object-based attention test through different neuronal circuits in mice.药理学阻断前额叶皮层中的多巴胺 D1 或 D2 受体可通过小鼠不同的神经元回路在基于物体的注意测试中引起注意力损伤。
Mol Brain. 2021 Feb 28;14(1):43. doi: 10.1186/s13041-021-00760-3.
2
D1 and D2 receptor antagonist injections in the prefrontal cortex selectively impair spatial learning in mice.在前额叶皮质注射D1和D2受体拮抗剂会选择性地损害小鼠的空间学习能力。
Neuropsychopharmacology. 2007 Feb;32(2):309-19. doi: 10.1038/sj.npp.1301176. Epub 2006 Aug 9.
3
Dopamine-dependent social information processing in non-human primates.非人类灵长类动物中多巴胺依赖的社会信息处理。
Psychopharmacology (Berl). 2018 Apr;235(4):1141-1149. doi: 10.1007/s00213-018-4831-x. Epub 2018 Jan 14.
4
Adenosine A receptors modulate the dopamine D receptor-mediated inhibition of synaptic transmission in the mouse prefrontal cortex.腺苷 A 受体调节小鼠前额叶皮层中多巴胺 D 受体介导的突触传递抑制。
Eur J Neurosci. 2018 May;47(9):1127-1134. doi: 10.1111/ejn.13912. Epub 2018 Apr 2.
5
The roles of central amygdala D1 and D2 receptors on attentional performance in a five-choice task.中央杏仁核D1和D2受体在五选择任务中对注意力表现的作用。
Behav Neurosci. 2015 Oct;129(5):564-75. doi: 10.1037/bne0000077. Epub 2015 Jul 27.
6
D1, but not D2, receptor blockade within the infralimbic and medial orbitofrontal cortex impairs cocaine seeking in a region-specific manner.内侧眶额皮层和下边缘皮层的 D1 受体阻断,而非 D2 受体阻断,以区域特异性的方式损害可卡因的觅药行为。
Addict Biol. 2018 Jan;23(1):16-27. doi: 10.1111/adb.12442. Epub 2016 Aug 31.
7
Essential role of D1 but not D2 receptors in the NMDA receptor-dependent long-term potentiation at hippocampal-prefrontal cortex synapses in vivo.D1而非D2受体在体内海马-前额叶皮层突触处NMDA受体依赖性长时程增强中的重要作用。
J Neurosci. 2000 Nov 15;20(22):RC106. doi: 10.1523/JNEUROSCI.20-22-j0003.2000.
8
In vivo electrophysiological effects of methylphenidate in the prefrontal cortex: involvement of dopamine D1 and alpha 2 adrenergic receptors.体内电生理效应的哌醋甲酯在大脑前额叶皮层:涉及多巴胺 D1 和阿尔法 2 肾上腺素能受体。
Eur Neuropsychopharmacol. 2011 Feb;21(2):192-204. doi: 10.1016/j.euroneuro.2010.11.002. Epub 2010 Dec 13.
9
Dopamine D1-like and D2-like receptors in the dorsal striatum control different aspects of attentional performance in the five-choice serial reaction time task under a condition of increased activity of corticostriatal inputs.背侧纹状体中的多巴胺 D1 样和 D2 样受体在皮质纹状体传入活动增加的情况下控制着五选择连续反应时任务中注意力表现的不同方面。
Neuropsychopharmacology. 2013 Apr;38(5):701-14. doi: 10.1038/npp.2012.236. Epub 2012 Nov 19.
10
Distinct Roles for Prefrontal Dopamine D1 and D2 Neurons in Social Hierarchy.前额叶多巴胺 D1 和 D2 神经元在社会等级中的不同作用。
J Neurosci. 2022 Jan 12;42(2):313-324. doi: 10.1523/JNEUROSCI.0741-21.2021. Epub 2021 Nov 29.

引用本文的文献

1
Effects of antipsychotics on human cognitive function: causal evidence from healthy volunteers following sustained D2/D3 antagonism, D2/D3 partial agonism and placebo.抗精神病药物对人类认知功能的影响:来自健康志愿者在持续D2/D3拮抗、D2/D3部分激动及安慰剂作用后的因果证据。
Mol Psychiatry. 2025 Jul 19. doi: 10.1038/s41380-025-03116-8.
2
Redefining Non-Motor Symptoms in Parkinson's Disease.重新定义帕金森病的非运动症状
J Pers Med. 2025 Apr 26;15(5):172. doi: 10.3390/jpm15050172.
3
Characterization of Gα and Gα activation by catechol and non-catechol dopamine D1 receptor agonists.

本文引用的文献

1
Prefrontal cortex, dorsomedial striatum, and dentate gyrus are necessary in the object-based attention test in mice.前额叶皮层、背内侧纹状体和齿状回在小鼠的基于物体的注意力测试中是必需的。
Mol Brain. 2020 Dec 14;13(1):171. doi: 10.1186/s13041-020-00711-4.
2
Goal-directed and stimulus-driven selection of internal representations.有目标导向和刺激驱动的内部表示选择。
Proc Natl Acad Sci U S A. 2020 Sep 29;117(39):24590-24598. doi: 10.1073/pnas.2013432117. Epub 2020 Sep 14.
3
Understanding the circuit basis of cognitive functions using mouse models.
儿茶酚和非儿茶酚多巴胺D1受体激动剂对Gα及Gα激活的表征
iScience. 2025 Apr 3;28(5):112345. doi: 10.1016/j.isci.2025.112345. eCollection 2025 May 16.
4
Serotonergic and Adrenergic Neuroreceptor Manipulation Ameliorates Core Symptoms of ADHD through Modulating Dopaminergic Receptors in Spontaneously Hypertensive Rats.通过调节自发性高血压大鼠多巴胺受体,5-羟色胺能和肾上腺素能神经受体操作改善 ADHD 的核心症状。
Int J Mol Sci. 2024 Feb 15;25(4):2300. doi: 10.3390/ijms25042300.
5
Prefrontal allopregnanolone synergizes with D receptor activation to disrupt sensorimotor gating in male Sprague-Dawley rats.前额叶别孕烯醇酮与 D 受体激活协同作用,破坏雄性 Sprague-Dawley 大鼠的感觉运动门控。
Psychopharmacology (Berl). 2023 Jun;240(6):1359-1372. doi: 10.1007/s00213-023-06375-x. Epub 2023 May 2.
6
Integrative Roles of Dopamine Pathway and Calcium Channels Reveal a Link between Schizophrenia and Opioid Use Disorder.多巴胺通路与钙通道的综合作用揭示了精神分裂症与阿片类药物使用障碍之间的联系。
Int J Mol Sci. 2023 Feb 17;24(4):4088. doi: 10.3390/ijms24044088.
7
Modafinil Administration to Preadolescent Rat Impairs Non-Selective Attention, Frontal Cortex D Expression and Mesolimbic GABA Levels.莫达非尼给药会损害青春期前大鼠的非选择性注意、前额叶皮层 D 表达和中脑边缘 GABA 水平。
Int J Mol Sci. 2022 Jun 13;23(12):6602. doi: 10.3390/ijms23126602.
利用小鼠模型理解认知功能的电路基础。
Neurosci Res. 2020 Mar;152:44-58. doi: 10.1016/j.neures.2019.12.009. Epub 2019 Dec 16.
4
Dopamine and Cognitive Control in Prefrontal Cortex.前额叶皮层中的多巴胺与认知控制。
Trends Cogn Sci. 2019 Mar;23(3):213-234. doi: 10.1016/j.tics.2018.12.006. Epub 2019 Jan 31.
5
Dynamic ErbB4 Activity in Hippocampal-Prefrontal Synchrony and Top-Down Attention in Rodents.在啮齿动物中,海马-前额叶同步和自上而下注意的动态 ErbB4 活性。
Neuron. 2018 Apr 18;98(2):380-393.e4. doi: 10.1016/j.neuron.2018.03.018. Epub 2018 Apr 5.
6
Prefrontal Corticostriatal Disconnection Blocks the Acquisition of Goal-Directed Action.前额叶皮质纹状体连接阻断了目标导向行为的习得。
J Neurosci. 2018 Jan 31;38(5):1311-1322. doi: 10.1523/JNEUROSCI.2850-17.2017. Epub 2018 Jan 4.
7
Prefrontal Dopamine D and D Receptors Regulate Dissociable Aspects of Decision Making via Distinct Ventral Striatal and Amygdalar Circuits.前额叶多巴胺D1和D2受体通过不同的腹侧纹状体和杏仁核回路调节决策的不同方面。
J Neurosci. 2017 Jun 28;37(26):6200-6213. doi: 10.1523/JNEUROSCI.0030-17.2017. Epub 2017 May 25.
8
Dopamine receptor D5 deficiency results in a selective reduction of hippocampal NMDA receptor subunit NR2B expression and impaired memory.多巴胺受体D5缺乏导致海马N-甲基-D-天冬氨酸受体亚基NR2B表达选择性降低及记忆受损。
Neuropharmacology. 2016 Apr;103:222-35. doi: 10.1016/j.neuropharm.2015.12.018. Epub 2015 Dec 20.
9
Functional dysconnectivity of corticostriatal circuitry and differential response to methylphenidate in youth with attention-deficit/hyperactivity disorder.注意缺陷多动障碍青少年的皮质纹状体回路功能失调及对哌甲酯的不同反应
J Psychiatry Neurosci. 2015 Jan;40(1):46-57. doi: 10.1503/jpn.130290.
10
YY162 prevents ADHD-like behavioral side effects and cytotoxicity induced by Aroclor1254 via interactive signaling between antioxidant potential, BDNF/TrkB, DAT and NET.YY162通过抗氧化潜能、脑源性神经营养因子/酪氨酸激酶受体B(BDNF/TrkB)、多巴胺转运体(DAT)和去甲肾上腺素转运体(NET)之间的相互作用信号传导,预防由多氯联苯混合物Aroclor1254诱导的注意力缺陷多动障碍(ADHD)样行为副作用和细胞毒性。
Food Chem Toxicol. 2014 Mar;65:280-92. doi: 10.1016/j.fct.2013.12.046. Epub 2014 Jan 3.