• 文献检索
  • 文档翻译
  • 深度研究
  • 学术资讯
  • Suppr Zotero 插件Zotero 插件
  • 邀请有礼
  • 套餐&价格
  • 历史记录
应用&插件
Suppr Zotero 插件Zotero 插件浏览器插件Mac 客户端Windows 客户端微信小程序
定价
高级版会员购买积分包购买API积分包
服务
文献检索文档翻译深度研究API 文档MCP 服务
关于我们
关于 Suppr公司介绍联系我们用户协议隐私条款
关注我们

Suppr 超能文献

核心技术专利:CN118964589B侵权必究
粤ICP备2023148730 号-1Suppr @ 2026

文献检索

告别复杂PubMed语法,用中文像聊天一样搜索,搜遍4000万医学文献。AI智能推荐,让科研检索更轻松。

立即免费搜索

文件翻译

保留排版,准确专业,支持PDF/Word/PPT等文件格式,支持 12+语言互译。

免费翻译文档

深度研究

AI帮你快速写综述,25分钟生成高质量综述,智能提取关键信息,辅助科研写作。

立即免费体验

醛酮还原酶1B8缺陷小鼠结肠中屏障功能和免疫受损

Impaired Barrier Function and Immunity in the Colon of Aldo-Keto Reductase 1B8 Deficient Mice.

作者信息

Wang Xin, Khoshaba Ramina, Shen Yi, Cao Yu, Lin Minglin, Zhu Yun, Cao Zhe, Liao Duan-Fang, Cao Deliang

机构信息

Department of Medical Microbiology, Immunology & Cell Biology, Simmons Cancer Institute, Southern Illinois University School of Medicine, Springfield, IL, United States.

Department of Biotechnology, College of Science, University of Baghdad, Baghdad, Iraq.

出版信息

Front Cell Dev Biol. 2021 Feb 12;9:632805. doi: 10.3389/fcell.2021.632805. eCollection 2021.

DOI:10.3389/fcell.2021.632805
PMID:33644071
原文链接:https://pmc.ncbi.nlm.nih.gov/articles/PMC7907435/
Abstract

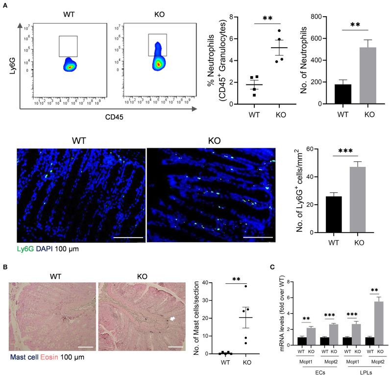
Aldo-keto reductase 1B10 (AKR1B10) is downregulated in human ulcerative colitis (UC) and colorectal cancer, being a potential pathogenic factor of these diseases. Aldo-keto reductase 1B8 (AKR1B8) is the ortholog in mice of human AKR1B10. Targeted AKR1B8 deficiency disrupts homeostasis of epithelial self-renewal and leads to susceptibility to colitis and carcinogenesis. In this study, we found that in AKR1B8 deficient mice, Muc2 expression in colon was diminished, and permeability of colonic epithelium increased. Within 24 h, orally administered FITC-dextran penetrated into mesenteric lymph nodes (MLN) and liver in AKR1B8 deficient mice, but not in wild type controls. In the colon of AKR1B8 deficient mice, neutrophils and mast cells were markedly infiltrated, γδT cells were numerically and functionally impaired, and dendritic cell development was altered. Furthermore, Th1, Th2, and Th17 cells decreased, but Treg and CD8T cells increased in the colon and MLN of AKR1B8 deficient mice. In colonic epithelial cells of AKR1B8 deficient mice, p-AKT (T308 and S473), p-ERK1/2, p-IKBα, p-p65 (S536), and IKKα expression decreased, accompanied with downregulation of IL18 and CCL20 and upregulation of IL1β and CCL8. These data suggest AKR1B8 deficiency leads to abnormalities of intestinal epithelial barrier and immunity in colon.

摘要

醛糖酮还原酶1B10(AKR1B10)在人类溃疡性结肠炎(UC)和结直肠癌中表达下调,是这些疾病的潜在致病因素。醛糖酮还原酶1B8(AKR1B8)是人类AKR1B10在小鼠中的同源物。靶向性AKR1B8缺陷会破坏上皮自我更新的稳态,并导致对结肠炎和致癌作用的易感性。在本研究中,我们发现,在AKR1B8缺陷小鼠中,结肠中Muc2的表达减少,结肠上皮的通透性增加。在24小时内,口服的异硫氰酸荧光素标记的葡聚糖在AKR1B8缺陷小鼠中渗透到肠系膜淋巴结(MLN)和肝脏,但在野生型对照中则不然。在AKR1B8缺陷小鼠的结肠中,中性粒细胞和肥大细胞明显浸润,γδT细胞在数量和功能上受损,树突状细胞发育改变。此外,在AKR1B8缺陷小鼠的结肠和MLN中,Th1、Th2和Th17细胞减少,但调节性T细胞和CD8T细胞增加。在AKR1B8缺陷小鼠的结肠上皮细胞中,p-AKT(T308和S473)、p-ERK1/2、p-IκBα、p-p65(S536)和IKKα的表达下降,同时伴有IL18和CCL20的下调以及IL1β和CCL8的上调。这些数据表明,AKR1B8缺陷导致结肠中肠道上皮屏障和免疫异常。

https://cdn.ncbi.nlm.nih.gov/pmc/blobs/d3a7/7907435/2c5539526a75/fcell-09-632805-g0007.jpg
https://cdn.ncbi.nlm.nih.gov/pmc/blobs/d3a7/7907435/f4551697d157/fcell-09-632805-g0001.jpg
https://cdn.ncbi.nlm.nih.gov/pmc/blobs/d3a7/7907435/e57cb43df3e2/fcell-09-632805-g0002.jpg
https://cdn.ncbi.nlm.nih.gov/pmc/blobs/d3a7/7907435/65eb716e29cd/fcell-09-632805-g0003.jpg
https://cdn.ncbi.nlm.nih.gov/pmc/blobs/d3a7/7907435/117b10482a01/fcell-09-632805-g0004.jpg
https://cdn.ncbi.nlm.nih.gov/pmc/blobs/d3a7/7907435/cb770b6e8ac0/fcell-09-632805-g0005.jpg
https://cdn.ncbi.nlm.nih.gov/pmc/blobs/d3a7/7907435/0c2eb215f090/fcell-09-632805-g0006.jpg
https://cdn.ncbi.nlm.nih.gov/pmc/blobs/d3a7/7907435/2c5539526a75/fcell-09-632805-g0007.jpg
https://cdn.ncbi.nlm.nih.gov/pmc/blobs/d3a7/7907435/f4551697d157/fcell-09-632805-g0001.jpg
https://cdn.ncbi.nlm.nih.gov/pmc/blobs/d3a7/7907435/e57cb43df3e2/fcell-09-632805-g0002.jpg
https://cdn.ncbi.nlm.nih.gov/pmc/blobs/d3a7/7907435/65eb716e29cd/fcell-09-632805-g0003.jpg
https://cdn.ncbi.nlm.nih.gov/pmc/blobs/d3a7/7907435/117b10482a01/fcell-09-632805-g0004.jpg
https://cdn.ncbi.nlm.nih.gov/pmc/blobs/d3a7/7907435/cb770b6e8ac0/fcell-09-632805-g0005.jpg
https://cdn.ncbi.nlm.nih.gov/pmc/blobs/d3a7/7907435/0c2eb215f090/fcell-09-632805-g0006.jpg
https://cdn.ncbi.nlm.nih.gov/pmc/blobs/d3a7/7907435/2c5539526a75/fcell-09-632805-g0007.jpg

相似文献

1
Impaired Barrier Function and Immunity in the Colon of Aldo-Keto Reductase 1B8 Deficient Mice.醛酮还原酶1B8缺陷小鼠结肠中屏障功能和免疫受损
Front Cell Dev Biol. 2021 Feb 12;9:632805. doi: 10.3389/fcell.2021.632805. eCollection 2021.
2
Impaired self-renewal and increased colitis and dysplastic lesions in colonic mucosa of AKR1B8-deficient mice.AKR1B8基因缺陷小鼠结肠黏膜的自我更新受损,结肠炎和发育异常病变增加。
Clin Cancer Res. 2015 Mar 15;21(6):1466-76. doi: 10.1158/1078-0432.CCR-14-2072. Epub 2014 Dec 23.
3
AKR1B8 deficiency drives severe DSS-induced acute colitis through invasion of luminal bacteria and activation of innate immunity.AKR1B8 缺乏通过腔内细菌侵袭和固有免疫激活驱动严重的 DSS 诱导的急性结肠炎。
Front Immunol. 2022 Nov 28;13:1042549. doi: 10.3389/fimmu.2022.1042549. eCollection 2022.
4
Murine aldo-keto reductase family 1 subfamily B: identification of AKR1B8 as an ortholog of human AKR1B10.鼠类醛酮还原酶家族 1 亚家族 B:鉴定 AKR1B8 为人类 AKR1B10 的同源物。
Biol Chem. 2010 Dec;391(12):1371-8. doi: 10.1515/BC.2010.144.
5
Aldo-keto reductase family 1 member B8 is secreted via non-classical pathway.醛酮还原酶家族1成员B8通过非经典途径分泌。
Int J Clin Exp Pathol. 2014 Jun 15;7(7):3791-9. eCollection 2014.
6
Compensatory upregulation of aldo-keto reductase 1B10 to protect hepatocytes against oxidative stress during hepatocarcinogenesis.醛糖酮还原酶1B10的代偿性上调在肝癌发生过程中保护肝细胞免受氧化应激。
Am J Cancer Res. 2019 Dec 1;9(12):2730-2748. eCollection 2019.
7
Aldo-keto reductase 1B10 protects human colon cells from DNA damage induced by electrophilic carbonyl compounds.醛酮还原酶1B10保护人类结肠细胞免受亲电子羰基化合物诱导的DNA损伤。
Mol Carcinog. 2017 Jan;56(1):118-129. doi: 10.1002/mc.22477. Epub 2016 Mar 10.
8
Aldo-keto reductase 1B10 as a Carcinogenic but Not a Prognostic Factor in Colorectal Cancer.醛酮还原酶1B10作为结直肠癌的致癌因素而非预后因素
J Cancer. 2024 Jan 27;15(6):1657-1667. doi: 10.7150/jca.91064. eCollection 2024.
9
Aldo-Keto Reductases as Early Biomarkers of Hepatocellular Carcinoma: A Comparison Between Animal Models and Human HCC.醛酮还原酶作为肝细胞癌的早期生物标志物:动物模型与人类 HCC 的比较。
Dig Dis Sci. 2018 Apr;63(4):934-944. doi: 10.1007/s10620-018-4943-5. Epub 2018 Jan 30.
10
Substrate specificity and catalytic efficiency of aldo-keto reductases with phospholipid aldehydes.醛酮还原酶对磷脂醛的底物特异性及催化效率
Biochem J. 2007 Jul 1;405(1):95-105. doi: 10.1042/BJ20061743.

引用本文的文献

1
Kurarinone ameliorates intestinal mucosal inflammation via regulating T cell immunity.苦参酮通过调节T细胞免疫改善肠道黏膜炎症。
Front Immunol. 2025 May 1;16:1587479. doi: 10.3389/fimmu.2025.1587479. eCollection 2025.
2
The pan-cancer landscape of aldo-keto reductase1B10 reveals that its expression is diminished in gastric cancer.醛酮还原酶1B10的泛癌图谱显示,其在胃癌中的表达降低。
Front Immunol. 2024 Dec 6;15:1488042. doi: 10.3389/fimmu.2024.1488042. eCollection 2024.
3
Colitis-associated carcinogenesis: crosstalk between tumors, immune cells and gut microbiota.

本文引用的文献

1
Deficiency in class III PI3-kinase confers postnatal lethality with IBD-like features in zebrafish.III 类 PI3-激酶缺乏症导致斑马鱼出现具有 IBD 样特征的产后致死性。
Nat Commun. 2018 Jul 6;9(1):2639. doi: 10.1038/s41467-018-05105-8.
2
AKR1B10 activates diacylglycerol (DAG) second messenger in breast cancer cells.AKR1B10 在乳腺癌细胞中激活二酰基甘油 (DAG) 第二信使。
Mol Carcinog. 2018 Oct;57(10):1300-1310. doi: 10.1002/mc.22844. Epub 2018 Jun 28.
3
Quercetin Increases MUC2 and MUC5AC Gene Expression and Secretion in Intestinal Goblet Cell-Like LS174T via PLC/PKCα/ERK1-2 Pathway.
结肠炎相关的致癌作用:肿瘤、免疫细胞与肠道微生物群之间的相互作用
Cell Biosci. 2023 Oct 24;13(1):194. doi: 10.1186/s13578-023-01139-8.
4
The intestinal γδ T cells: functions in the gut and in the distant organs.肠道 γδ T 细胞:在肠道和远处器官中的功能。
Front Immunol. 2023 Jun 16;14:1206299. doi: 10.3389/fimmu.2023.1206299. eCollection 2023.
5
AKR1B8 deficiency drives severe DSS-induced acute colitis through invasion of luminal bacteria and activation of innate immunity.AKR1B8 缺乏通过腔内细菌侵袭和固有免疫激活驱动严重的 DSS 诱导的急性结肠炎。
Front Immunol. 2022 Nov 28;13:1042549. doi: 10.3389/fimmu.2022.1042549. eCollection 2022.
6
Sanguinarine protects against indomethacin-induced small intestine injury in rats by regulating the Nrf2/NF-κB pathways.血根碱通过调节Nrf2/NF-κB信号通路保护大鼠免受吲哚美辛诱导的小肠损伤。
Front Pharmacol. 2022 Oct 11;13:960140. doi: 10.3389/fphar.2022.960140. eCollection 2022.
槲皮素通过PLC/PKCα/ERK1-2信号通路增加肠道杯状细胞样LS174T细胞中MUC2和MUC5AC基因的表达及分泌。
Front Physiol. 2018 Apr 6;9:357. doi: 10.3389/fphys.2018.00357. eCollection 2018.
4
Intestinal immunity in hypopituitary dwarf mice: effects of age.垂体功能减退性侏儒小鼠的肠道免疫:年龄的影响
Aging (Albany NY). 2018 Mar 2;10(3):358-370. doi: 10.18632/aging.101393.
5
Worldwide incidence and prevalence of inflammatory bowel disease in the 21st century: a systematic review of population-based studies.21 世纪全球炎症性肠病的发病率和流行率:基于人群的系统综述研究。
Lancet. 2017 Dec 23;390(10114):2769-2778. doi: 10.1016/S0140-6736(17)32448-0. Epub 2017 Oct 16.
6
Opposing roles of the aldo-keto reductases AKR1B1 and AKR1B10 in colorectal cancer.醛酮还原酶 1B1(AKR1B1)和 AKR1B10 在结直肠癌中的作用相反。
Cell Oncol (Dordr). 2017 Dec;40(6):563-578. doi: 10.1007/s13402-017-0351-7. Epub 2017 Sep 19.
7
Cancer Statistics, 2017.《2017 年癌症统计》
CA Cancer J Clin. 2017 Jan;67(1):7-30. doi: 10.3322/caac.21387. Epub 2017 Jan 5.
8
Inflammatory Th1 and Th17 in the Intestine Are Each Driven by Functionally Specialized Dendritic Cells with Distinct Requirements for MyD88.肠道中的炎性Th1细胞和Th17细胞分别由对髓样分化因子88(MyD88)有不同需求的功能特化树突状细胞驱动。
Cell Rep. 2016 Oct 25;17(5):1330-1343. doi: 10.1016/j.celrep.2016.09.091.
9
Colorectal cancer carcinogenesis: a review of mechanisms.结直肠癌的致癌作用:机制综述
Cancer Biol Med. 2016 Mar;13(1):120-35. doi: 10.28092/j.issn.2095-3941.2015.0103.
10
Aldo-keto reductase 1B10 protects human colon cells from DNA damage induced by electrophilic carbonyl compounds.醛酮还原酶1B10保护人类结肠细胞免受亲电子羰基化合物诱导的DNA损伤。
Mol Carcinog. 2017 Jan;56(1):118-129. doi: 10.1002/mc.22477. Epub 2016 Mar 10.