Suppr超能文献

在感染的初始宿主中描绘免疫变异和基因转换。

Mapping immune variation and gene switching in naive hosts infected with .

机构信息

Institute of Immunology and Infection Research, University of Edinburgh, Edinburgh, United Kingdom.

Centre for Immunity, Infection and Evolution, University of Edinburgh, Edinburgh, United Kingdom.

出版信息

Elife. 2021 Mar 2;10:e62800. doi: 10.7554/eLife.62800.

Abstract

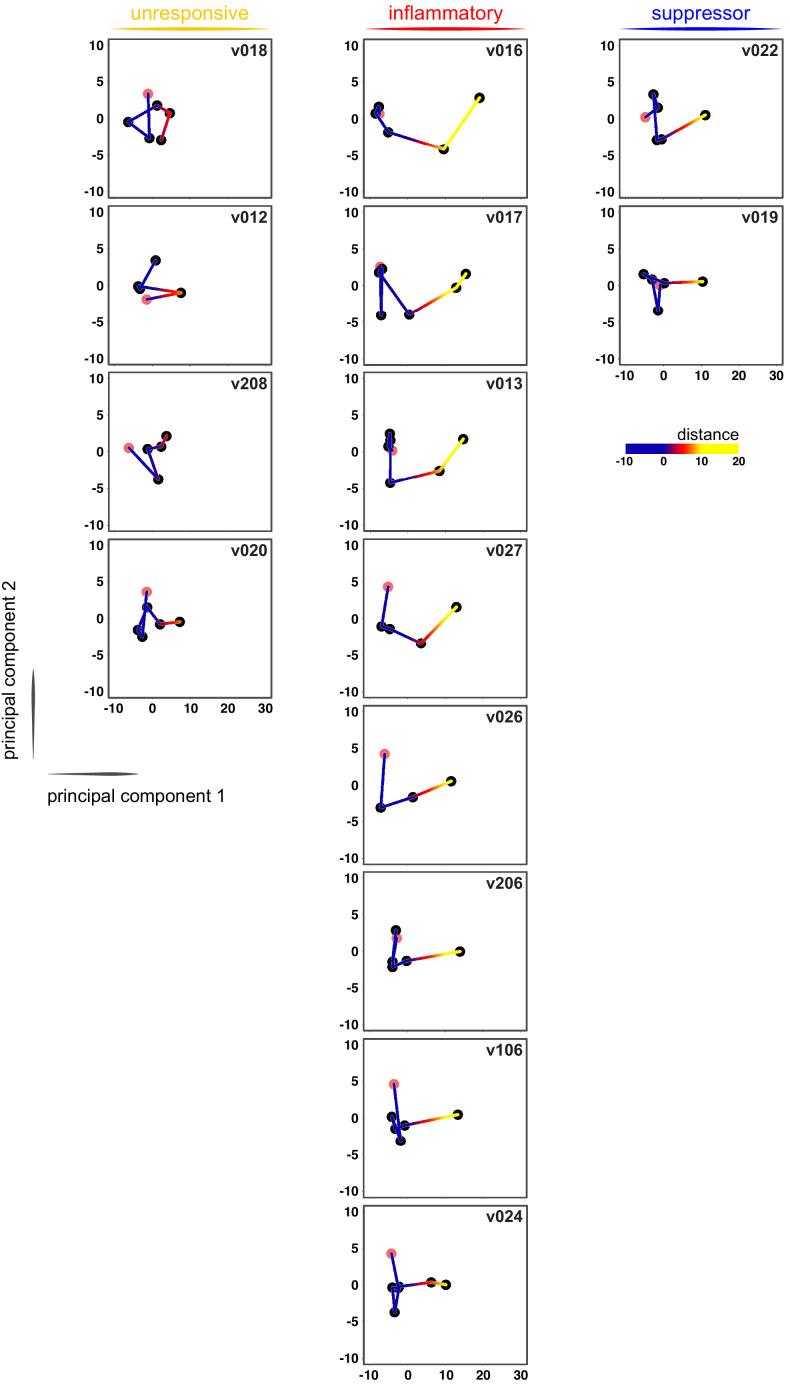
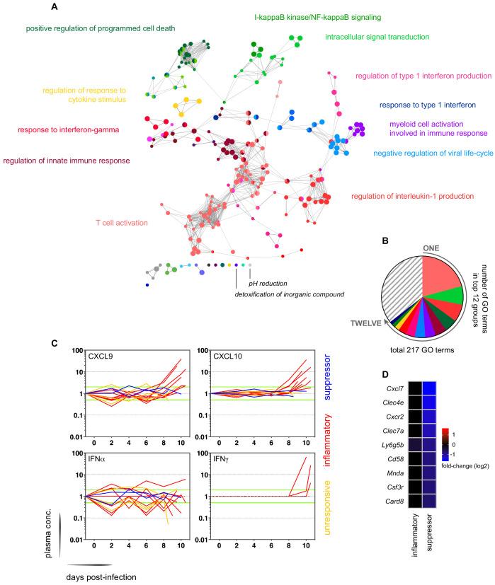
Falciparum malaria is clinically heterogeneous and the relative contribution of parasite and host in shaping disease severity remains unclear. We explored the interaction between inflammation and parasite variant surface antigen (VSA) expression, asking whether this relationship underpins the variation observed in controlled human malaria infection (CHMI). We uncovered marked heterogeneity in the host response to blood challenge; some volunteers remained quiescent, others triggered interferon-stimulated inflammation and some showed transcriptional evidence of myeloid cell suppression. Significantly, only inflammatory volunteers experienced hallmark symptoms of malaria. When we tracked temporal changes in parasite VSA expression to ask whether variants associated with severe disease rapidly expand in naive hosts, we found no transcriptional evidence to support this hypothesis. These data indicate that parasite variants that dominate severe malaria do not have an intrinsic growth or survival advantage; instead, they presumably rely upon infection-induced changes in their within-host environment for selection.

摘要

恶性疟原虫疟疾在临床上具有异质性,寄生虫和宿主在塑造疾病严重程度方面的相对贡献仍不清楚。我们探讨了炎症与寄生虫变异表面抗原(VSA)表达之间的相互作用,以了解这种关系是否是控制人体疟疾感染(CHMI)中观察到的变异的基础。我们发现血液挑战后宿主反应存在明显的异质性;一些志愿者保持静止,其他志愿者则触发干扰素刺激的炎症,还有一些志愿者表现出骨髓细胞抑制的转录证据。重要的是,只有炎症志愿者出现了疟疾的标志性症状。当我们跟踪寄生虫 VSA 表达的时间变化,以了解与严重疾病相关的变体是否在未感染的宿主中迅速扩增时,我们没有发现支持这一假设的转录证据。这些数据表明,导致严重疟疾的寄生虫变体并没有内在的生长或生存优势;相反,它们可能依赖于感染诱导的宿主内环境变化来进行选择。

https://cdn.ncbi.nlm.nih.gov/pmc/blobs/e6cd/7924948/df63e744ed3d/elife-62800-fig1.jpg

文献检索

告别复杂PubMed语法,用中文像聊天一样搜索,搜遍4000万医学文献。AI智能推荐,让科研检索更轻松。

立即免费搜索

文件翻译

保留排版,准确专业,支持PDF/Word/PPT等文件格式,支持 12+语言互译。

免费翻译文档

深度研究

AI帮你快速写综述,25分钟生成高质量综述,智能提取关键信息,辅助科研写作。

立即免费体验