Suppr超能文献

生殖细胞分化需要 Tdrd7 依赖性染色质和转录组重编程,其特征是生殖质重新定位。

Germ cell differentiation requires Tdrd7-dependent chromatin and transcriptome reprogramming marked by germ plasm relocalization.

机构信息

Institute of Cancer and Genomics Sciences, Birmingham Centre for Genome Biology, College of Medical and Dental Sciences, University of Birmingham, Birmingham, UK; MRC London Institute of Medical Sciences and Faculty of Medicine, Imperial College, London, UK; Institute of Clinical Sciences, Faculty of Medicine, Imperial College, London, UK.

Institute of Cancer and Genomics Sciences, Birmingham Centre for Genome Biology, College of Medical and Dental Sciences, University of Birmingham, Birmingham, UK.

出版信息

Dev Cell. 2021 Mar 8;56(5):641-656.e5. doi: 10.1016/j.devcel.2021.02.007. Epub 2021 Mar 1.

Abstract

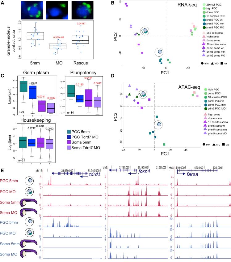
In many animal models, primordial germ cell (PGC) development depends on maternally deposited germ plasm, which prevents somatic cell fate. Here, we show that PGCs respond to regulatory information from the germ plasm in two distinct phases using two distinct mechanisms in zebrafish. We demonstrate that PGCs commence zygotic genome activation together with the somatic blastocysts with no demonstrable differences in transcriptional and chromatin opening. Unexpectedly, both PGC and somatic blastocysts activate germ-cell-specific genes, which are only stabilized in PGCs by cytoplasmic germ plasm determinants. Disaggregated perinuclear relocalization of germ plasm during PGC migration is regulated by the germ plasm determinant Tdrd7 and is coupled to dramatic divergence between PGC and somatic transcriptomes. This transcriptional divergence relies on PGC-specific cis-regulatory elements characterized by promoter-proximal distribution. We show that Tdrd7-dependent reconfiguration of chromatin accessibility is required for elaboration of PGC fate but not for PGC migration.

摘要

在许多动物模型中,原始生殖细胞(PGC)的发育依赖于母体来源的生殖质,这防止了体细胞命运的发生。在这里,我们展示了斑马鱼中的 PGC 对生殖质的调节信息在两个不同的阶段以两种不同的机制做出反应。我们证明 PGC 与体细胞囊胚一起启动合子基因组激活,在转录和染色质开放方面没有明显差异。出乎意料的是,PGC 和体细胞囊胚都激活了生殖细胞特异性基因,这些基因只有在细胞质生殖质决定因素的作用下才能在 PGC 中稳定下来。PGC 迁移过程中生殖质的核周重新定位是由生殖质决定因素 Tdrd7 调节的,并且与 PGC 和体细胞转录组之间的显著差异有关。这种转录差异依赖于 PGC 特异性顺式调控元件,其特征是启动子近端分布。我们表明,依赖 Tdrd7 的染色质可及性的重新配置对于 PGC 命运的阐述是必需的,但对于 PGC 迁移则不是必需的。

https://cdn.ncbi.nlm.nih.gov/pmc/blobs/cd69/7957325/7d308bf7071f/fx1.jpg

文献检索

告别复杂PubMed语法,用中文像聊天一样搜索,搜遍4000万医学文献。AI智能推荐,让科研检索更轻松。

立即免费搜索

文件翻译

保留排版,准确专业,支持PDF/Word/PPT等文件格式,支持 12+语言互译。

免费翻译文档

深度研究

AI帮你快速写综述,25分钟生成高质量综述,智能提取关键信息,辅助科研写作。

立即免费体验