• 文献检索
  • 文档翻译
  • 深度研究
  • 学术资讯
  • Suppr Zotero 插件Zotero 插件
  • 邀请有礼
  • 套餐&价格
  • 历史记录
应用&插件
Suppr Zotero 插件Zotero 插件浏览器插件Mac 客户端Windows 客户端微信小程序
定价
高级版会员购买积分包购买API积分包
服务
文献检索文档翻译深度研究API 文档MCP 服务
关于我们
关于 Suppr公司介绍联系我们用户协议隐私条款
关注我们

Suppr 超能文献

核心技术专利:CN118964589B侵权必究
粤ICP备2023148730 号-1Suppr @ 2026

文献检索

告别复杂PubMed语法,用中文像聊天一样搜索,搜遍4000万医学文献。AI智能推荐,让科研检索更轻松。

立即免费搜索

文件翻译

保留排版,准确专业,支持PDF/Word/PPT等文件格式,支持 12+语言互译。

免费翻译文档

深度研究

AI帮你快速写综述,25分钟生成高质量综述,智能提取关键信息,辅助科研写作。

立即免费体验

精神兴奋剂和抗精神病药物对精神分裂症动物模型血清脂质的影响。

Effects of Psychostimulants and Antipsychotics on Serum Lipids in an Animal Model for Schizophrenia.

作者信息

Correia Banny Silva Barbosa, Nani João Victor, Waladares Ricardo Raniery, Stanisic Danijela, Costa Tássia Brena Barroso Carneiro, Hayashi Mirian A F, Tasic Ljubica

机构信息

Instituto de Química, Universidade Estadual de Campinas (UNICAMP), Campinas 13083-970, Brazil.

Departamento de Farmacologia, Escola Paulista de Medicina (EPM), Universidade Federal de São Paulo (UNIFESP), São Paulo 04044-020, Brazil.

出版信息

Biomedicines. 2021 Feb 26;9(3):235. doi: 10.3390/biomedicines9030235.

DOI:10.3390/biomedicines9030235
PMID:33652776
原文链接:https://pmc.ncbi.nlm.nih.gov/articles/PMC7996855/
Abstract

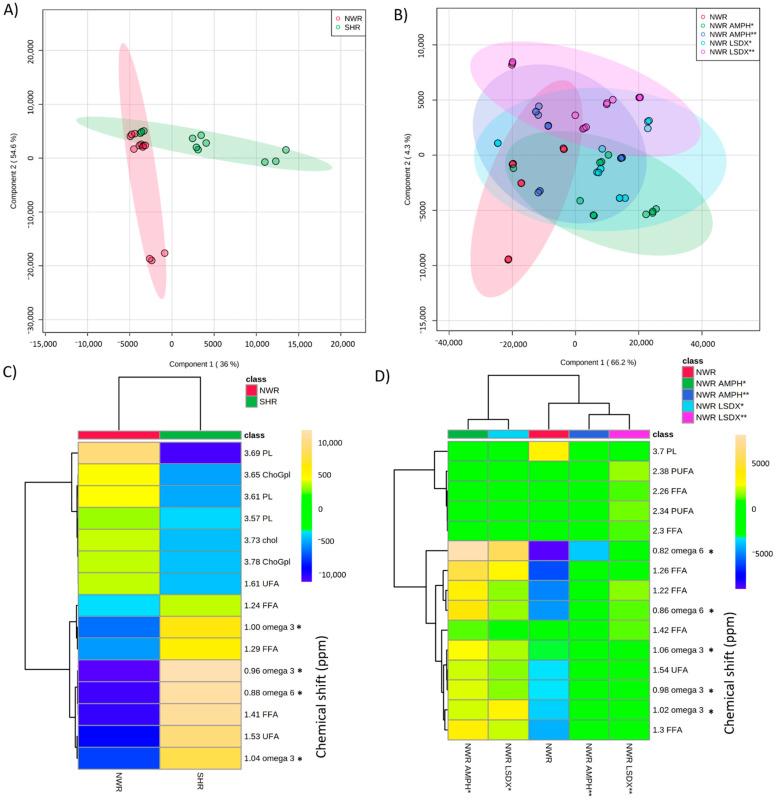
Schizophrenia (SCZ) treatment is essentially limited to the use of typical or atypical antipsychotic drugs, which suppress the main symptoms of this mental disorder. Metabolic syndrome is often reported in patients with SCZ under long-term drug treatment, but little is known about the alteration of lipid metabolism induced by antipsychotic use. In this study, we evaluated the blood serum lipids of a validated animal model for SCZ (Spontaneously Hypertensive Rat, SHR), and a normal control rat strain (Normotensive Wistar Rat, NWR), after long-term treatment (30 days) with typical haloperidol (HAL) or atypical clozapine (CLZ) antipsychotics. Moreover, psychostimulants, amphetamine (AMPH) or lisdexamfetamine (LSDX), were administered to NWR animals aiming to mimic the human first episode of psychosis, and the effects on serum lipids were also evaluated. Discrepancies in lipids between SHR and NWR animals, which included increased total lipids and decreased phospholipids in SHR compared with NWR, were similar to the differences previously reported for SCZ patients relative to healthy controls. Administration of psychostimulants in NWR decreased omega-3, which was also decreased in the first episode of psychosis of SCZ. Moreover, choline glycerophospholipids allowed us to distinguish the effects of CLZ in SHR. Thus, changes in the lipid metabolism in SHR seem to be reversed by the long-term treatment with the atypical antipsychotic CLZ, which was under the same condition described to reverse the SCZ-like endophenotypes of this validated animal model for SCZ. These data open new insights for understanding the potential influence of the treatment with typical or atypical antipsychotics on circulating lipids. This may represent an outcome effect from metabolic pathways that regulate lipids synthesis and breakdown, which may be reflecting a cell lipids dysfunction in SCZ.

摘要

精神分裂症(SCZ)的治疗基本上局限于使用典型或非典型抗精神病药物,这些药物可抑制这种精神障碍的主要症状。长期药物治疗的SCZ患者常出现代谢综合征,但对于抗精神病药物使用所诱导的脂质代谢改变却知之甚少。在本研究中,我们评估了经典型抗精神病药物氟哌啶醇(HAL)或非典型抗精神病药物氯氮平(CLZ)长期治疗(30天)后,一种经过验证的SCZ动物模型(自发性高血压大鼠,SHR)和正常对照大鼠品系(血压正常的Wistar大鼠,NWR)的血清脂质情况。此外,对NWR动物给予精神兴奋剂苯丙胺(AMPH)或赖氨酸安非他命(LSDX),旨在模拟人类首次精神病发作,并评估其对血清脂质的影响。SHR和NWR动物之间的脂质差异,包括SHR与NWR相比总脂质增加和磷脂减少,与先前报道的SCZ患者相对于健康对照的差异相似。对NWR动物给予精神兴奋剂会降低ω-3,这在SCZ首次精神病发作时也会降低。此外,胆碱甘油磷脂使我们能够区分CLZ对SHR的影响。因此,长期使用非典型抗精神病药物CLZ治疗似乎可以逆转SHR中的脂质代谢变化,在相同条件下,这种药物也可逆转这种经过验证的SCZ动物模型的类SCZ内表型。这些数据为理解典型或非典型抗精神病药物治疗对循环脂质的潜在影响提供了新的见解。这可能代表了调节脂质合成和分解的代谢途径的一种结果效应,这可能反映了SCZ中的细胞脂质功能障碍。

https://cdn.ncbi.nlm.nih.gov/pmc/blobs/e0e7/7996855/3f8eed8d3c38/biomedicines-09-00235-g002.jpg
https://cdn.ncbi.nlm.nih.gov/pmc/blobs/e0e7/7996855/1bb8e37a0b5b/biomedicines-09-00235-g001.jpg
https://cdn.ncbi.nlm.nih.gov/pmc/blobs/e0e7/7996855/3f8eed8d3c38/biomedicines-09-00235-g002.jpg
https://cdn.ncbi.nlm.nih.gov/pmc/blobs/e0e7/7996855/1bb8e37a0b5b/biomedicines-09-00235-g001.jpg
https://cdn.ncbi.nlm.nih.gov/pmc/blobs/e0e7/7996855/3f8eed8d3c38/biomedicines-09-00235-g002.jpg

相似文献

1
Effects of Psychostimulants and Antipsychotics on Serum Lipids in an Animal Model for Schizophrenia.精神兴奋剂和抗精神病药物对精神分裂症动物模型血清脂质的影响。
Biomedicines. 2021 Feb 26;9(3):235. doi: 10.3390/biomedicines9030235.
2
Evaluation of NDEL1 oligopeptidase activity in blood and brain in an animal model of schizophrenia: effects of psychostimulants and antipsychotics.在精神分裂症动物模型中评估 NDEL1 寡肽酶在血液和大脑中的活性:精神兴奋剂和抗精神病药的影响。
Sci Rep. 2020 Oct 28;10(1):18513. doi: 10.1038/s41598-020-75616-2.
3
Impact of nuclear distribution element genes in the typical and atypical antipsychotics effects on nematode Caenorhabditis elegans: Putative animal model for studying the pathways correlated to schizophrenia.核分布元件基因对典型和非典型抗精神病药物对秀丽隐杆线虫影响的影响:用于研究与精神分裂症相关途径的潜在动物模型。
Prog Neuropsychopharmacol Biol Psychiatry. 2019 Jun 8;92:19-30. doi: 10.1016/j.pnpbp.2018.12.010. Epub 2018 Dec 19.
4
Long-term antipsychotic treatments and crossover studies in rats: differential effects of typical and atypical agents on the expression of antioxidant enzymes and membrane lipid peroxidation in rat brain.大鼠长期抗精神病药物治疗及交叉研究:典型和非典型药物对大鼠脑内抗氧化酶表达及膜脂质过氧化的不同影响。
J Psychiatr Res. 2007 Aug;41(5):372-86. doi: 10.1016/j.jpsychires.2006.01.011. Epub 2006 Mar 27.
5
ACE activity in blood and brain axis in an animal model for schizophrenia: Effects of dopaminergic manipulation with antipsychotics and psychostimulants.精神分裂症动物模型中血脑轴 ACE 活性:抗精神病药和精神兴奋剂对多巴胺能的影响。
World J Biol Psychiatry. 2020 Jan;21(1):53-63. doi: 10.1080/15622975.2019.1583372. Epub 2019 Mar 20.
6
Effects of antipsychotics and amphetamine on social behaviors in spontaneously hypertensive rats.抗精神病药和安非他命对自发性高血压大鼠社会行为的影响。
Behav Brain Res. 2011 Nov 20;225(1):15-22. doi: 10.1016/j.bbr.2011.06.026. Epub 2011 Jun 30.
7
Atypical and conventional antipsychotic drugs in treatment-naive first-episode schizophrenia: a 52-week randomized trial of clozapine vs chlorpromazine.初发未治疗的精神分裂症患者使用非典型和传统抗精神病药物:氯氮平与氯丙嗪的52周随机试验
Neuropsychopharmacology. 2003 May;28(5):995-1003. doi: 10.1038/sj.npp.1300157. Epub 2003 Mar 26.
8
[Antipsychotics in bipolar disorders].[双相情感障碍中的抗精神病药物]
Encephale. 2004 Sep-Oct;30(5):417-24. doi: 10.1016/s0013-7006(04)95456-5.
9
Effects of haloperidol and clozapine on neuropeptide Y-like immunoreactivity in the nucleus accumbens and striatum of rats pretreated with psychostimulants.氟哌啶醇和氯氮平对用精神兴奋剂预处理的大鼠伏隔核和纹状体中神经肽Y样免疫反应性的影响。
Neuropeptides. 2003 Feb;37(1):17-24. doi: 10.1016/s0143-4179(02)00136-1.
10
Occurrence of metabolic diseases associated with antipsychotic use among Korean patients with schizophrenia.抗精神病药使用与韩国精神分裂症患者代谢性疾病发生的相关性。
Int J Clin Pharmacol Ther. 2021 Apr;59(4):298-307. doi: 10.5414/CP203814.

引用本文的文献

1
An Investigation of the Sodium Nitroprusside Effects on Serum Lipids in an Animal Model of Schizophrenia by the Magnetic Resonance Study.通过磁共振研究对硝普钠对精神分裂症动物模型血清脂质影响的调查。
ACS Omega. 2024 Nov 25;9(49):48480-48487. doi: 10.1021/acsomega.4c07072. eCollection 2024 Dec 10.
2
From CGRP to PACAP, VIP, and Beyond: Unraveling the Next Chapters in Migraine Treatment.从降钙素基因相关肽(CGRP)到垂体腺苷酸环化酶激活肽(PACAP)、血管活性肠肽(VIP)及其他更多:探索偏头痛治疗的新篇章。
Cells. 2023 Nov 17;12(22):2649. doi: 10.3390/cells12222649.
3
The Impact of Muscarinic Antagonism on Psychosis-Relevant Behaviors and Striatal [C] Raclopride Binding in Tau Mouse Models of Alzheimer's Disease.

本文引用的文献

1
Evaluation of NDEL1 oligopeptidase activity in blood and brain in an animal model of schizophrenia: effects of psychostimulants and antipsychotics.在精神分裂症动物模型中评估 NDEL1 寡肽酶在血液和大脑中的活性:精神兴奋剂和抗精神病药的影响。
Sci Rep. 2020 Oct 28;10(1):18513. doi: 10.1038/s41598-020-75616-2.
2
Alpha7 nicotinic-N-methyl-D-aspartate hypothesis in the treatment of schizophrenia and beyond.α7 型烟碱型乙酰胆碱受体-N-甲基-D-天冬氨酸受体假说在精神分裂症治疗中的应用及展望。
Hum Psychopharmacol. 2021 Jan;36(1):1-16. doi: 10.1002/hup.2758. Epub 2020 Sep 23.
3
The Role of GPR120 Receptor in Essential Fatty Acids Metabolism in Schizophrenia.
毒蕈碱拮抗作用对阿尔茨海默病tau小鼠模型中与精神病相关行为及纹状体[C]雷氯必利结合的影响。
Biomedicines. 2023 Jul 25;11(8):2091. doi: 10.3390/biomedicines11082091.
4
Unlocking the Therapeutic Potential of Ulotaront as a Trace Amine-Associated Receptor 1 Agonist for Neuropsychiatric Disorders.释放乌洛托品作为痕量胺相关受体1激动剂对神经精神疾病的治疗潜力。
Biomedicines. 2023 Jul 13;11(7):1977. doi: 10.3390/biomedicines11071977.
5
Obsessive-compulsive symptoms in patient with schizophrenia: The influence of disorganized symptoms, duration of schizophrenia, and drug resistance.精神分裂症患者的强迫症状:紊乱症状、精神分裂症病程及耐药性的影响
Front Psychiatry. 2023 Feb 27;14:1120974. doi: 10.3389/fpsyt.2023.1120974. eCollection 2023.
6
Integrating Armchair, Bench, and Bedside Research for Behavioral Neurology and Neuropsychiatry: Editorial.整合行为神经病学和神经精神病学的扶手椅研究、实验台研究和床边研究:社论
Biomedicines. 2022 Nov 22;10(12):2999. doi: 10.3390/biomedicines10122999.
7
Aminopeptidase Activities Interact Asymmetrically between Brain, Plasma and Systolic Blood Pressure in Hypertensive Rats Unilaterally Depleted of Dopamine.在单侧多巴胺耗竭的高血压大鼠中,氨肽酶活性在脑、血浆和收缩压之间存在不对称相互作用。
Biomedicines. 2022 Oct 1;10(10):2457. doi: 10.3390/biomedicines10102457.
8
Brain lipidomics: From functional landscape to clinical significance.脑脂质组学:从功能图谱到临床意义。
Sci Adv. 2022 Sep 16;8(37):eadc9317. doi: 10.1126/sciadv.adc9317.
9
Gender-associated role in patients with schizophrenia. Is there a connection with the resistance?精神分裂症患者中与性别相关的角色。它与耐药性有关联吗?
Front Psychiatry. 2022 Aug 10;13:995455. doi: 10.3389/fpsyt.2022.995455. eCollection 2022.
10
Mitochondrial Impairment: A Common Motif in Neuropsychiatric Presentation? The Link to the Tryptophan-Kynurenine Metabolic System.线粒体损伤:神经精神表现的常见特征?与色氨酸-犬尿氨酸代谢系统的关联。
Cells. 2022 Aug 21;11(16):2607. doi: 10.3390/cells11162607.
GPR120受体在精神分裂症必需脂肪酸代谢中的作用
Biomedicines. 2020 Jul 24;8(8):243. doi: 10.3390/biomedicines8080243.
4
The Trace Kynurenine, Cinnabarinic Acid, Displays Potent Antipsychotic-Like Activity in Mice and Its Levels Are Reduced in the Prefrontal Cortex of Individuals Affected by Schizophrenia.犬尿氨酸、肉桂酸的痕量显示出在小鼠中具有强大的抗精神病样活性,并且其在受精神分裂症影响的个体的前额叶皮层中的水平降低。
Schizophr Bull. 2020 Dec 1;46(6):1471-1481. doi: 10.1093/schbul/sbaa074.
5
Are Kynurenines Accomplices or Principal Villains in Dementia? Maintenance of Kynurenine Metabolism.犬尿氨酸在痴呆中是帮凶还是主谋?犬尿氨酸代谢的维持。
Molecules. 2020 Jan 28;25(3):564. doi: 10.3390/molecules25030564.
6
Neuropeptides and oligopeptidases in schizophrenia.精神分裂症中的神经肽和寡肽酶。
Neurosci Biobehav Rev. 2020 Jan;108:679-693. doi: 10.1016/j.neubiorev.2019.11.024. Epub 2019 Nov 30.
7
Ndel1 oligopeptidase activity as a potential biomarker of early stages of schizophrenia.Ndel1 寡肽酶活性作为精神分裂症早期阶段的潜在生物标志物。
Schizophr Res. 2019 Jun;208:202-208. doi: 10.1016/j.schres.2019.02.021. Epub 2019 Mar 8.
8
ACE activity in blood and brain axis in an animal model for schizophrenia: Effects of dopaminergic manipulation with antipsychotics and psychostimulants.精神分裂症动物模型中血脑轴 ACE 活性:抗精神病药和精神兴奋剂对多巴胺能的影响。
World J Biol Psychiatry. 2020 Jan;21(1):53-63. doi: 10.1080/15622975.2019.1583372. Epub 2019 Mar 20.
9
Treatment resistant schizophrenia: Clinical, biological, and therapeutic perspectives.治疗抵抗性精神分裂症:临床、生物学和治疗学视角。
Neurobiol Dis. 2019 Nov;131:104257. doi: 10.1016/j.nbd.2018.08.016. Epub 2018 Aug 29.
10
Effects of olanzapine and haloperidol on mTORC1 signaling, dendritic outgrowth, and synaptic proteins in rat primary hippocampal neurons under toxic conditions.奥氮平和氟哌啶醇对毒性条件下大鼠原代海马神经元中mTORC1信号传导、树突生长及突触蛋白的影响
Neurosci Lett. 2018 Nov 1;686:59-66. doi: 10.1016/j.neulet.2018.08.031. Epub 2018 Aug 24.