Suppr超能文献

载脂蛋白A1修饰的阿霉素脂质体逆转多药耐药性用于乳腺癌治疗

Reversal of Multidrug Resistance by Apolipoprotein A1-Modified Doxorubicin Liposome for Breast Cancer Treatment.

作者信息

An Duopeng, Yu Xiaochen, Jiang Lijing, Wang Rui, He Peng, Chen Nanye, Guo Xiaohan, Li Xiang, Feng Meiqing

机构信息

Department of Biological Medicines & Shanghai Engineering Research Center of Immunotherapeutics, Fudan University School of Pharmacy, Shanghai 201203, China.

Minhang Hospital & School of Pharmacy, Department of Biological Medicines Shanghai Engineering Research Center of Immunotherapeutics, Fudan University, Shanghai 201023, China.

出版信息

Molecules. 2021 Feb 26;26(5):1280. doi: 10.3390/molecules26051280.

Abstract

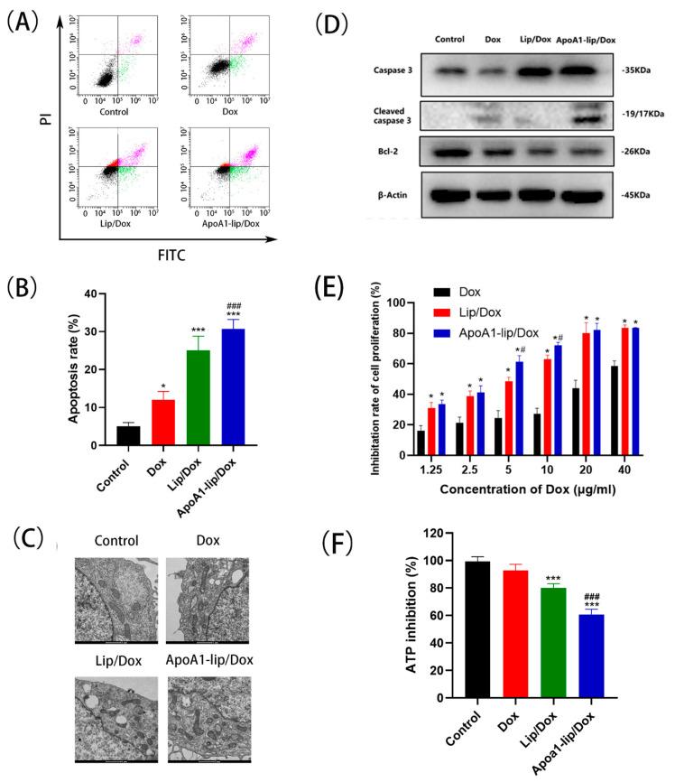
Multidrug resistance (MDR) remains a major problem in cancer therapy and is characterized by the overexpression of p-glycoprotein (P-gp) efflux pump, upregulation of anti-apoptotic proteins or downregulation of pro-apoptotic proteins. In this study, an Apolipoprotein A1 (ApoA1)-modified cationic liposome containing a synthetic cationic lipid and cholesterol was developed for the delivery of a small-molecule chemotherapeutic drug, doxorubicin (Dox) to treat MDR tumor. The liposome-modified by ApoA1 was found to promote drug uptake and elicit better therapeutic effects than free Dox and liposome in MCF-7/ADR cells. Further, loading Dox into the present ApoA1-liposome systems enabled a burst release at the tumor location, resulting in enhanced anti-tumor effects and reduced off-target effects. More importantly, ApoA1-lip/Dox caused fewer adverse effects on cardiac function and other organs in 4T1 subcutaneous xenograft models. These features indicate that the designed liposomes represent a promising strategy for the reversal of MDR in cancer treatment.

摘要

多药耐药性(MDR)仍然是癌症治疗中的一个主要问题,其特征在于P-糖蛋白(P-gp)外排泵的过度表达、抗凋亡蛋白的上调或促凋亡蛋白的下调。在本研究中,开发了一种载有合成阳离子脂质和胆固醇的载脂蛋白A1(ApoA1)修饰的阳离子脂质体,用于递送小分子化疗药物阿霉素(Dox)以治疗多药耐药肿瘤。发现经ApoA1修饰的脂质体在MCF-7/ADR细胞中比游离Dox和脂质体促进药物摄取并产生更好的治疗效果。此外,将Dox加载到当前的ApoA1-脂质体系统中能够在肿瘤部位实现突释,从而增强抗肿瘤效果并减少脱靶效应。更重要的是,在4T1皮下异种移植模型中,ApoA1-脂质体/阿霉素对心脏功能和其他器官的不良影响较小。这些特征表明,所设计的脂质体是癌症治疗中逆转多药耐药性的一种有前景的策略。

https://cdn.ncbi.nlm.nih.gov/pmc/blobs/b54f/7956628/dba860ebe6ff/molecules-26-01280-g001.jpg

文献检索

告别复杂PubMed语法,用中文像聊天一样搜索,搜遍4000万医学文献。AI智能推荐,让科研检索更轻松。

立即免费搜索

文件翻译

保留排版,准确专业,支持PDF/Word/PPT等文件格式,支持 12+语言互译。

免费翻译文档

深度研究

AI帮你快速写综述,25分钟生成高质量综述,智能提取关键信息,辅助科研写作。

立即免费体验