Suppr超能文献

儿童慢性肠道假性梗阻综合征中平滑肌细胞的表型转换。

Phenotypic switch of smooth muscle cells in paediatric chronic intestinal pseudo-obstruction syndrome.

机构信息

PhyMedExp, Université de Montpellier, CNRS, INSERM, Montpellier, France.

Visceral Paediatric Surgery Unit, CHU de Montpellier, Université de Montpellier, Montpellier, France.

出版信息

J Cell Mol Med. 2021 Apr;25(8):4028-4039. doi: 10.1111/jcmm.16367. Epub 2021 Mar 3.

Abstract

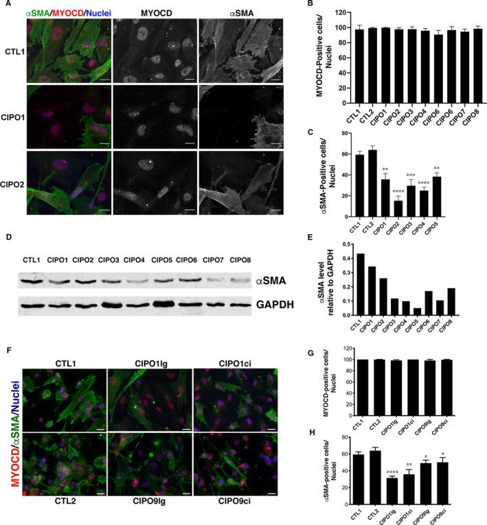
Smooth Muscle Cells (SMC) are unique amongst all muscle cells in their capacity to modulate their phenotype. Indeed, SMCs do not terminally differentiate but instead harbour a remarkable capacity to dedifferentiate, switching between a quiescent contractile state and a highly proliferative and migratory phenotype, a quality often associated to SMC dysfunction. However, phenotypic plasticity remains poorly examined in the field of gastroenterology in particular in pathologies in which gut motor activity is impaired. Here, we assessed SMC status in biopsies of infants with chronic intestinal pseudo-obstruction (CIPO) syndrome, a life-threatening intestinal motility disorder. We showed that CIPO-SMCs harbour a decreased level of contractile markers. This phenotype is accompanied by an increase in Platelet-Derived Growth Factor Receptor-alpha (PDGFRA) expression. We showed that this modulation occurs without origin-related differences in CIPO circular and longitudinal-derived SMCs. As we characterized PDGFRA as a marker of digestive mesenchymal progenitors during embryogenesis, our results suggest a phenotypic switch of the CIPO-SMC towards an undifferentiated stage. The development of CIPO-SMC culture and the characterization of SMC phenotypic switch should enable us to design therapeutic approaches to promote SMC differentiation in CIPO.

摘要

平滑肌细胞(SMC)在其调节表型的能力方面在所有肌肉细胞中都是独一无二的。事实上,SMC 不会终末分化,而是具有显著的去分化能力,在静止收缩状态和高度增殖和迁移表型之间转换,这种特性通常与 SMC 功能障碍有关。然而,在胃肠病学领域,特别是在肠道运动活动受损的病理中,表型可塑性仍然研究不足。在这里,我们评估了患有慢性肠假性梗阻(CIPO)综合征的婴儿活检中的 SMC 状态,CIPO 是一种危及生命的肠道运动障碍。我们表明,CIPO-SMC 具有较低水平的收缩标志物。这种表型伴随着血小板衍生生长因子受体-α(PDGFRA)表达的增加。我们表明,这种调节发生在 CIPO 环形和纵向衍生 SMC 中没有起源相关差异的情况下。由于我们将 PDGFRA 特征化为胚胎发生期间消化间充质祖细胞的标志物,我们的结果表明 CIPO-SMC 向未分化阶段的表型转换。CIPO-SMC 培养的发展和 SMC 表型转换的特征应该使我们能够设计治疗方法来促进 CIPO 中的 SMC 分化。

https://cdn.ncbi.nlm.nih.gov/pmc/blobs/f98b/8051695/c4a198e2b7d4/JCMM-25-4028-g006.jpg

文献检索

告别复杂PubMed语法,用中文像聊天一样搜索,搜遍4000万医学文献。AI智能推荐,让科研检索更轻松。

立即免费搜索

文件翻译

保留排版,准确专业,支持PDF/Word/PPT等文件格式,支持 12+语言互译。

免费翻译文档

深度研究

AI帮你快速写综述,25分钟生成高质量综述,智能提取关键信息,辅助科研写作。

立即免费体验