Suppr超能文献

SARS-CoV-2 感染人多能干细胞衍生的心肌细胞,损害电和机械功能。

SARS-CoV-2 Infects Human Pluripotent Stem Cell-Derived Cardiomyocytes, Impairing Electrical and Mechanical Function.

机构信息

Department of Laboratory Medicine and Pathology, University of Washington, 1959 NE Pacific Street, Seattle, WA 98195, USA; Center for Cardiovascular Biology, University of Washington, 850 Republican Street, Brotman Building, Seattle, WA 98109, USA; Institute for Stem Cell and Regenerative Medicine, University of Washington, 850 Republican Street, Seattle, WA 98109, USA.

Center for Innate Immunity and Immune Disease, Department of Immunology, University of Washington School of Medicine, Seattle, WA 98109, USA.

出版信息

Stem Cell Reports. 2021 Mar 9;16(3):478-492. doi: 10.1016/j.stemcr.2021.02.008. Epub 2021 Feb 13.

Abstract

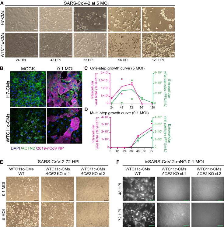
COVID-19 patients often develop severe cardiovascular complications, but it remains unclear if these are caused directly by viral infection or are secondary to a systemic response. Here, we examine the cardiac tropism of SARS-CoV-2 in human pluripotent stem cell-derived cardiomyocytes (hPSC-CMs) and smooth muscle cells (hPSC-SMCs). We find that that SARS-CoV-2 selectively infects hPSC-CMs through the viral receptor ACE2, whereas in hPSC-SMCs there is minimal viral entry or replication. After entry into cardiomyocytes, SARS-CoV-2 is assembled in lysosome-like vesicles and egresses via bulk exocytosis. The viral transcripts become a large fraction of cellular mRNA while host gene expression shifts from oxidative to glycolytic metabolism and upregulates chromatin modification and RNA splicing pathways. Most importantly, viral infection of hPSC-CMs progressively impairs both their electrophysiological and contractile function, and causes widespread cell death. These data support the hypothesis that COVID-19-related cardiac symptoms can result from a direct cardiotoxic effect of SARS-CoV-2.

摘要

COVID-19 患者常发生严重心血管并发症,但尚不清楚这些并发症是由病毒感染直接引起,还是继发于全身反应。在此,我们研究了 SARS-CoV-2 在人多能干细胞衍生的心肌细胞(hPSC-CMs)和平滑肌细胞(hPSC-SMCs)中的心脏趋向性。我们发现 SARS-CoV-2 通过病毒受体 ACE2 选择性感染 hPSC-CMs,而在 hPSC-SMCs 中病毒进入或复制很少。进入心肌细胞后,SARS-CoV-2 在溶酶体样囊泡中组装,并通过批量胞吐作用排出。病毒转录本成为细胞 mRNA 的很大一部分,同时宿主基因表达从氧化代谢转变为糖酵解代谢,并上调染色质修饰和 RNA 剪接途径。最重要的是,hPSC-CMs 的病毒感染逐渐损害其电生理和收缩功能,并导致广泛的细胞死亡。这些数据支持这样一种假设,即与 COVID-19 相关的心脏症状可能是由 SARS-CoV-2 的直接心脏毒性作用引起的。

https://cdn.ncbi.nlm.nih.gov/pmc/blobs/36ee/7940443/d9717aa2858b/fx1.jpg

文献检索

告别复杂PubMed语法,用中文像聊天一样搜索,搜遍4000万医学文献。AI智能推荐,让科研检索更轻松。

立即免费搜索

文件翻译

保留排版,准确专业,支持PDF/Word/PPT等文件格式,支持 12+语言互译。

免费翻译文档

深度研究

AI帮你快速写综述,25分钟生成高质量综述,智能提取关键信息,辅助科研写作。

立即免费体验