Suppr超能文献

高温高湿环境下小鼠结合 LC-MS/MS 和 16S rDNA 分析及茵陈蒿保护机制。

Combined LC-MS/MS and 16S rDNA analysis on mice under high temperature and humidity and Herb Yinchen protection mechanism.

机构信息

School of Basic Medicine, Guangzhou University of Chinese Medicine, Guangzhou, 510006, Guangdong Province, China.

School of Medical Information Engineering, Guangzhou University of Chinese Medicine, Guangzhou, 510006, Guangdong Province, China.

出版信息

Sci Rep. 2021 Mar 3;11(1):5099. doi: 10.1038/s41598-021-84694-9.

Abstract

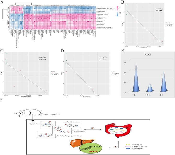
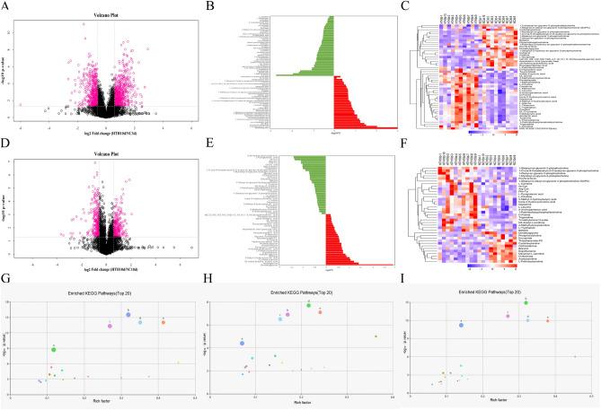
With increased global warming, the impact of high temperature and humidity (HTH) on human health is increasing. Traditional Chinese medicine describes the Herb Yinchen as a remedy for reducing heat and eliminating dampness. This study focused on the impact of HTH conditions on mice and the potential protective effect of Herb Yinchen. Five male Balb/c mouse groups included two normal control groups, two HTH-exposed groups, and one Yinchen-treated group. For either three or ten days, normal and HTH-exposed mice were housed under normal or HTH (33 ± 2 °C,85% relative humidity) conditions, respectively. Yinchen-treated mice, housed under HTH conditions, received the Herb Yinchen decoction for three days. Metabolite profiles of plasma and liver samples from each group were analyzed using LC-MS/MS. Fecal DNA was extracted for 16S rDNA analysis to evaluate the intestinal microbiome. Spearman correlation analysis was performed on metabolites, bacteria, and bile acids that differed between the groups. We found that HTH altered the host metabolite profiles and reduced microbial diversity, causing intestinal microbiome imbalance. Interestingly, Herb Yinchen treatment improved HTH-mediated changes of the metabolite profiles and the intestinal microbiome, restoring them to values observed in normal controls. In conclusion, our study reveals that HTH causes intestinal bacterial disturbances and metabolic disorders in normal mice, while Herb Yinchen could afford protection against such changes.

摘要

随着全球变暖的加剧,高温高湿(HTH)对人类健康的影响越来越大。中医将茵陈描述为一种清热祛湿的药物。本研究主要关注 HTH 条件对小鼠的影响,以及茵陈草药的潜在保护作用。将五组雄性 Balb/c 小鼠分为两组正常对照组、两组 HTH 暴露组和一组茵陈治疗组。正常和 HTH 暴露组的小鼠分别在正常或 HTH(33±2°C,85%相对湿度)条件下饲养三天或十天。暴露于 HTH 条件下的茵陈治疗组小鼠接受茵陈汤治疗三天。使用 LC-MS/MS 分析每组血浆和肝样品的代谢物谱。提取粪便 DNA 进行 16S rDNA 分析,以评估肠道微生物组。对各组之间存在差异的代谢物、细菌和胆汁酸进行 Spearman 相关性分析。我们发现 HTH 改变了宿主的代谢物谱,并降低了微生物多样性,导致肠道微生物组失衡。有趣的是,茵陈治疗改善了 HTH 介导的代谢物谱和肠道微生物组的变化,使其恢复到正常对照组的水平。总之,本研究表明 HTH 导致正常小鼠肠道细菌紊乱和代谢紊乱,而茵陈可能对这些变化提供保护。

https://cdn.ncbi.nlm.nih.gov/pmc/blobs/889e/7930127/7fd6abcea1d9/41598_2021_84694_Fig1_HTML.jpg

文献检索

告别复杂PubMed语法,用中文像聊天一样搜索,搜遍4000万医学文献。AI智能推荐,让科研检索更轻松。

立即免费搜索

文件翻译

保留排版,准确专业,支持PDF/Word/PPT等文件格式,支持 12+语言互译。

免费翻译文档

深度研究

AI帮你快速写综述,25分钟生成高质量综述,智能提取关键信息,辅助科研写作。

立即免费体验