Suppr超能文献

Krüppel样因子4促进急性髓系白血病细胞的存活和增殖。

Krüppel-like factor 4 promotes survival and expansion in acute myeloid leukemia cells.

作者信息

Lewis Andrew Henry, Bridges Cory Seth, Punia Viraaj Singh, Cooper Abraham Fausto Jornada, Puppi Monica, Lacorazza H Daniel

机构信息

Department of Pathology & Immunology, Baylor College of Medicine, Texas Children's Hospital, Houston, TX 77030, USA.

SMART Program at Baylor College of Medicine Houston, Houston, TX 77030, USA.

出版信息

Oncotarget. 2021 Feb 16;12(4):255-267. doi: 10.18632/oncotarget.27878.

Abstract

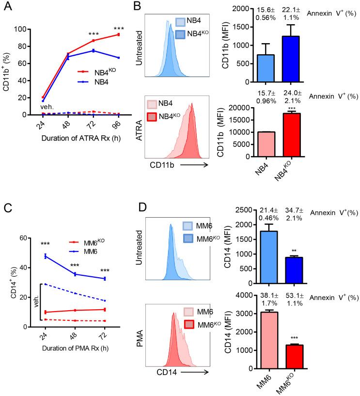
Acute myeloid leukemia (AML) is an aggressive hematological malignancy of the bone marrow that affects mostly elderly adults. Alternative therapies are needed for AML patients because the overall prognosis with current standard of care, high dose chemotherapy and allogeneic transplantation, remains poor due to the emergence of refractory and relapsed disease. Here, we found expression of the transcription factor KLF4 in AML cell lines is not silenced through gene methylation nor via proteasomal degradation. The deletion of by CRISPR-CAS9 technology reduced cell growth and increased apoptosis in both NB4 and MonoMac-6 cell lines. Chemical induced differentiation of gene edited NB4 and MonoMac6 cells with ATRA and PMA respectively increased apoptosis and altered expression of differentiating markers CD11b and CD14. Transplantation of NB4 and MonoMac-6 cells lacking into NSG mice resulted in improved overall survival compared to the transplantation of parental cell lines. Finally, loss-of-KLF4 did not alter sensitivity of leukemic cells to the chemotherapeutic drugs daunorubicin and cytarabine. These results suggest that expression supports AML cell growth and survival, and the identification and disruption of KLF4-regulated pathways could represent an adjuvant therapeutic approach to increase response.

摘要

急性髓系白血病(AML)是一种侵袭性的骨髓血液恶性肿瘤,主要影响老年人。AML患者需要替代疗法,因为由于难治性和复发性疾病的出现,目前的标准治疗方法(高剂量化疗和异基因移植)的总体预后仍然很差。在这里,我们发现转录因子KLF4在AML细胞系中的表达既不是通过基因甲基化也不是通过蛋白酶体降解而沉默的。通过CRISPR-CAS9技术缺失KLF4可降低NB4和MonoMac-6细胞系中的细胞生长并增加细胞凋亡。分别用全反式维甲酸(ATRA)和佛波酯(PMA)化学诱导基因编辑的NB4和MonoMac6细胞分化,可增加细胞凋亡并改变分化标志物CD11b和CD14的表达。将缺失KLF4的NB4和MonoMac-6细胞移植到NSG小鼠中,与移植亲本细胞系相比,可提高总体生存率。最后,KLF4缺失并未改变白血病细胞对化疗药物柔红霉素和阿糖胞苷的敏感性。这些结果表明,KLF4表达支持AML细胞的生长和存活,鉴定和破坏KLF4调节的途径可能代表一种辅助治疗方法以提高反应率。

https://cdn.ncbi.nlm.nih.gov/pmc/blobs/1d0d/7899553/bba784eca6ae/oncotarget-12-255-g001.jpg

文献检索

告别复杂PubMed语法,用中文像聊天一样搜索,搜遍4000万医学文献。AI智能推荐,让科研检索更轻松。

立即免费搜索

文件翻译

保留排版,准确专业,支持PDF/Word/PPT等文件格式,支持 12+语言互译。

免费翻译文档

深度研究

AI帮你快速写综述,25分钟生成高质量综述,智能提取关键信息,辅助科研写作。

立即免费体验