Laboratory of Genetics, The Salk Institute for Biological Studies, 10010 North Torrey Pines Road, La Jolla, CA, USA.
The Razavi Newman Integrative Genomics and Bioinformatics Core (IGC), The Salk Institute for Biological Studies, 10010 North Torrey Pines Road, La Jolla, CA, USA.
Stem Cell Reports. 2021 Apr 13;16(4):825-835. doi: 10.1016/j.stemcr.2021.02.004. Epub 2021 Mar 4.
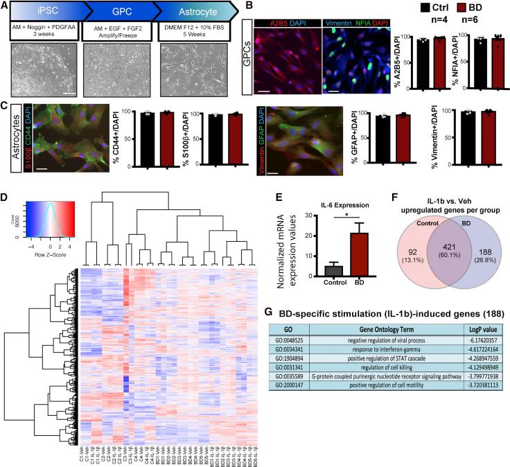
Bipolar disorder (BD) is characterized by cyclical mood shifts. Studies indicate that BD patients have a peripheral pro-inflammatory state and alterations in glial populations in the brain. We utilized an in vitro model to study inflammation-related phenotypes of astrocytes derived from induced pluripotent stem cells (iPSCs) generated from BD patients and healthy controls. BD astrocytes showed changes in transcriptome and induced a reduction in neuronal activity when co-cultured with neurons. IL-1β-stimulated BD astrocytes displayed a unique inflammatory gene expression signature and increased secretion of IL-6. Conditioned medium from stimulated BD astrocytes reduced neuronal activity, and this effect was partially blocked by IL-6 inactivating antibody. Our results suggest that BD astrocytes are functionally less supportive of neuronal excitability and this effect is partially mediated by IL-6. We confirmed higher IL-6 in blood in a distinct cohort of BD patients, highlighting the potential role of astrocyte-mediated inflammatory signaling in BD neuropathology.
双相情感障碍(BD)的特征是周期性的情绪变化。研究表明,BD 患者存在外周炎症状态和大脑神经胶质群体的改变。我们利用体外模型研究了源自 BD 患者和健康对照者的诱导多能干细胞(iPSC)衍生的星形胶质细胞的炎症相关表型。当与神经元共培养时,BD 星形胶质细胞的转录组发生变化,并诱导神经元活性降低。受刺激的 BD 星形胶质细胞显示出独特的炎症基因表达特征,并增加了 IL-6 的分泌。来自受刺激的 BD 星形胶质细胞的条件培养基降低了神经元活性,而这种作用可被 IL-6 失活抗体部分阻断。我们的结果表明,BD 星形胶质细胞在功能上对神经元兴奋性的支持作用减弱,而这种作用部分是由 IL-6 介导的。我们在另一组不同的 BD 患者中证实了血液中更高的 IL-6,突出了星形胶质细胞介导的炎症信号在 BD 神经病理学中的潜在作用。