• 文献检索
  • 文档翻译
  • 深度研究
  • 学术资讯
  • Suppr Zotero 插件Zotero 插件
  • 邀请有礼
  • 套餐&价格
  • 历史记录
应用&插件
Suppr Zotero 插件Zotero 插件浏览器插件Mac 客户端Windows 客户端微信小程序
定价
高级版会员购买积分包购买API积分包
服务
文献检索文档翻译深度研究API 文档MCP 服务
关于我们
关于 Suppr公司介绍联系我们用户协议隐私条款
关注我们

Suppr 超能文献

核心技术专利:CN118964589B侵权必究
粤ICP备2023148730 号-1Suppr @ 2026

文献检索

告别复杂PubMed语法,用中文像聊天一样搜索,搜遍4000万医学文献。AI智能推荐,让科研检索更轻松。

立即免费搜索

文件翻译

保留排版,准确专业,支持PDF/Word/PPT等文件格式,支持 12+语言互译。

免费翻译文档

深度研究

AI帮你快速写综述,25分钟生成高质量综述,智能提取关键信息,辅助科研写作。

立即免费体验

改进的异步优势演员评论家强化学习模型在异常检测中的应用

Application of Improved Asynchronous Advantage Actor Critic Reinforcement Learning Model on Anomaly Detection.

作者信息

Zhou Kun, Wang Wenyong, Hu Teng, Deng Kai

机构信息

School of Computer Science and Engineering, University of Electronic Science and Technology of China, Chengdu 611731, China.

Institute for Computer Application, China Academy of Engineering Physics, Mianyang 621900, China.

出版信息

Entropy (Basel). 2021 Feb 25;23(3):274. doi: 10.3390/e23030274.

DOI:10.3390/e23030274
PMID:33668769
原文链接:https://pmc.ncbi.nlm.nih.gov/articles/PMC7996251/
Abstract

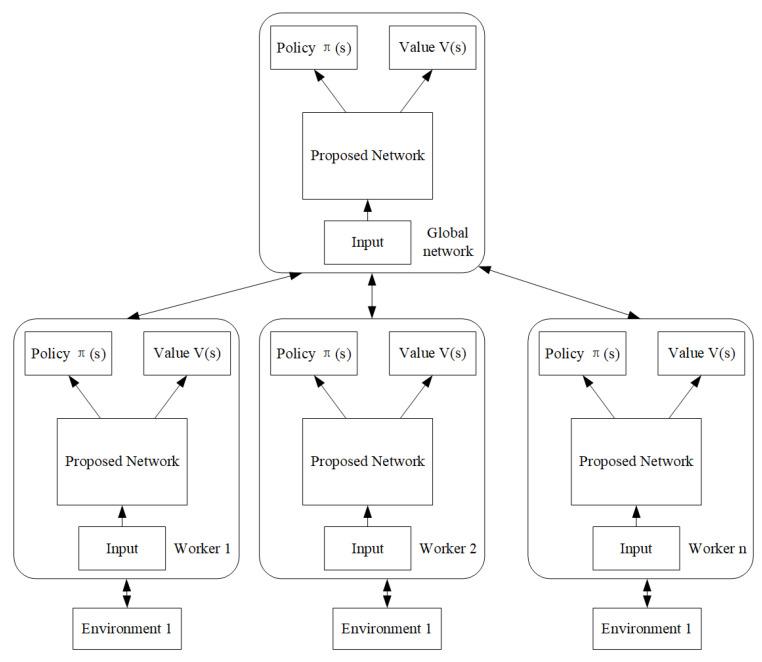
Anomaly detection research was conducted traditionally using mathematical and statistical methods. This topic has been widely applied in many fields. Recently reinforcement learning has achieved exceptional successes in many areas such as the AlphaGo chess playing and video gaming etc. However, there were scarce researches applying reinforcement learning to the field of anomaly detection. This paper therefore aimed at proposing an adaptable asynchronous advantage actor-critic model of reinforcement learning to this field. The performances were evaluated and compared among classical machine learning and the generative adversarial model with variants. Basic principles of the related models were introduced firstly. Then problem definitions, modelling processes and testing were detailed. The proposed model differentiated the sequence and image from other anomalies by proposing appropriate neural networks of attention mechanism and convolutional network for the two kinds of anomalies, respectively. Finally, performances with classical models using public benchmark datasets (NSL-KDD, AWID and CICIDS-2017, DoHBrw-2020) were evaluated and compared. Experiments confirmed the effectiveness of the proposed model with the results indicating higher rewards and lower loss rates on the datasets during training and testing. The metrics of precision, recall rate and F1 score were higher than or at least comparable to the state-of-the-art models. We concluded the proposed model could outperform or at least achieve comparable results with the existing anomaly detection models.

摘要

异常检测研究传统上使用数学和统计方法进行。该主题已在许多领域广泛应用。最近,强化学习在诸如AlphaGo国际象棋比赛和视频游戏等许多领域取得了非凡的成功。然而,将强化学习应用于异常检测领域的研究却很少。因此,本文旨在提出一种适用于该领域的强化学习的自适应异步优势动作评判模型。对经典机器学习模型和具有变体的生成对抗模型的性能进行了评估和比较。首先介绍了相关模型的基本原理。然后详细介绍了问题定义、建模过程和测试。所提出的模型通过分别为两种异常情况提出适当的注意力机制神经网络和卷积网络,将序列和图像与其他异常情况区分开来。最后,使用公共基准数据集(NSL-KDD、AWID和CICIDS-2017、DoHBrw-2020)对经典模型的性能进行了评估和比较。实验证实了所提出模型的有效性,结果表明在训练和测试期间,该模型在数据集上具有更高的奖励和更低的损失率。精确率、召回率和F1分数等指标高于或至少与最先进的模型相当。我们得出结论,所提出的模型可以超越现有异常检测模型,或者至少取得与之相当的结果。

https://cdn.ncbi.nlm.nih.gov/pmc/blobs/7748/7996251/b83fec521b76/entropy-23-00274-g016.jpg
https://cdn.ncbi.nlm.nih.gov/pmc/blobs/7748/7996251/8c3e0940cf2f/entropy-23-00274-g001.jpg
https://cdn.ncbi.nlm.nih.gov/pmc/blobs/7748/7996251/2659d1919ee8/entropy-23-00274-g002.jpg
https://cdn.ncbi.nlm.nih.gov/pmc/blobs/7748/7996251/40da443882c9/entropy-23-00274-g003.jpg
https://cdn.ncbi.nlm.nih.gov/pmc/blobs/7748/7996251/c1af065266c5/entropy-23-00274-g004.jpg
https://cdn.ncbi.nlm.nih.gov/pmc/blobs/7748/7996251/50a19ba3d57e/entropy-23-00274-g005.jpg
https://cdn.ncbi.nlm.nih.gov/pmc/blobs/7748/7996251/ef073d9baf18/entropy-23-00274-g006.jpg
https://cdn.ncbi.nlm.nih.gov/pmc/blobs/7748/7996251/bd44ec493c5f/entropy-23-00274-g007.jpg
https://cdn.ncbi.nlm.nih.gov/pmc/blobs/7748/7996251/aa6d0e17aabb/entropy-23-00274-g008.jpg
https://cdn.ncbi.nlm.nih.gov/pmc/blobs/7748/7996251/59baac684477/entropy-23-00274-g009.jpg
https://cdn.ncbi.nlm.nih.gov/pmc/blobs/7748/7996251/c36c27953ffc/entropy-23-00274-g010.jpg
https://cdn.ncbi.nlm.nih.gov/pmc/blobs/7748/7996251/4d748c667b2d/entropy-23-00274-g011.jpg
https://cdn.ncbi.nlm.nih.gov/pmc/blobs/7748/7996251/7b2eba3df229/entropy-23-00274-g012.jpg
https://cdn.ncbi.nlm.nih.gov/pmc/blobs/7748/7996251/fba362eab527/entropy-23-00274-g013.jpg
https://cdn.ncbi.nlm.nih.gov/pmc/blobs/7748/7996251/5177fb869079/entropy-23-00274-g014.jpg
https://cdn.ncbi.nlm.nih.gov/pmc/blobs/7748/7996251/0fc350ba21a1/entropy-23-00274-g015.jpg
https://cdn.ncbi.nlm.nih.gov/pmc/blobs/7748/7996251/b83fec521b76/entropy-23-00274-g016.jpg
https://cdn.ncbi.nlm.nih.gov/pmc/blobs/7748/7996251/8c3e0940cf2f/entropy-23-00274-g001.jpg
https://cdn.ncbi.nlm.nih.gov/pmc/blobs/7748/7996251/2659d1919ee8/entropy-23-00274-g002.jpg
https://cdn.ncbi.nlm.nih.gov/pmc/blobs/7748/7996251/40da443882c9/entropy-23-00274-g003.jpg
https://cdn.ncbi.nlm.nih.gov/pmc/blobs/7748/7996251/c1af065266c5/entropy-23-00274-g004.jpg
https://cdn.ncbi.nlm.nih.gov/pmc/blobs/7748/7996251/50a19ba3d57e/entropy-23-00274-g005.jpg
https://cdn.ncbi.nlm.nih.gov/pmc/blobs/7748/7996251/ef073d9baf18/entropy-23-00274-g006.jpg
https://cdn.ncbi.nlm.nih.gov/pmc/blobs/7748/7996251/bd44ec493c5f/entropy-23-00274-g007.jpg
https://cdn.ncbi.nlm.nih.gov/pmc/blobs/7748/7996251/aa6d0e17aabb/entropy-23-00274-g008.jpg
https://cdn.ncbi.nlm.nih.gov/pmc/blobs/7748/7996251/59baac684477/entropy-23-00274-g009.jpg
https://cdn.ncbi.nlm.nih.gov/pmc/blobs/7748/7996251/c36c27953ffc/entropy-23-00274-g010.jpg
https://cdn.ncbi.nlm.nih.gov/pmc/blobs/7748/7996251/4d748c667b2d/entropy-23-00274-g011.jpg
https://cdn.ncbi.nlm.nih.gov/pmc/blobs/7748/7996251/7b2eba3df229/entropy-23-00274-g012.jpg
https://cdn.ncbi.nlm.nih.gov/pmc/blobs/7748/7996251/fba362eab527/entropy-23-00274-g013.jpg
https://cdn.ncbi.nlm.nih.gov/pmc/blobs/7748/7996251/5177fb869079/entropy-23-00274-g014.jpg
https://cdn.ncbi.nlm.nih.gov/pmc/blobs/7748/7996251/0fc350ba21a1/entropy-23-00274-g015.jpg
https://cdn.ncbi.nlm.nih.gov/pmc/blobs/7748/7996251/b83fec521b76/entropy-23-00274-g016.jpg

相似文献

1
Application of Improved Asynchronous Advantage Actor Critic Reinforcement Learning Model on Anomaly Detection.改进的异步优势演员评论家强化学习模型在异常检测中的应用
Entropy (Basel). 2021 Feb 25;23(3):274. doi: 10.3390/e23030274.
2
Time Series Forecasting and Classification Models Based on Recurrent with Attention Mechanism and Generative Adversarial Networks.基于循环注意力机制和生成对抗网络的时间序列预测和分类模型。
Sensors (Basel). 2020 Dec 16;20(24):7211. doi: 10.3390/s20247211.
3
Optimal Policy of Multiplayer Poker via Actor-Critic Reinforcement Learning.通过演员-评论家强化学习实现多人扑克的最优策略
Entropy (Basel). 2022 May 30;24(6):774. doi: 10.3390/e24060774.
4
Meta attention for Off-Policy Actor-Critic.用于离策略演员-评论家的元注意力机制
Neural Netw. 2023 Jun;163:86-96. doi: 10.1016/j.neunet.2023.03.024. Epub 2023 Mar 28.
5
3D-Convolutional Neural Network with Generative Adversarial Network and Autoencoder for Robust Anomaly Detection in Video Surveillance.基于生成对抗网络和自动编码器的 3D 卷积神经网络在视频监控中鲁棒异常检测
Int J Neural Syst. 2020 Jun;30(6):2050034. doi: 10.1142/S0129065720500343. Epub 2020 May 28.
6
RegraphGAN: A graph generative adversarial network model for dynamic network anomaly detection.RegraphGAN:用于动态网络异常检测的图生成对抗网络模型。
Neural Netw. 2023 Sep;166:273-285. doi: 10.1016/j.neunet.2023.07.026. Epub 2023 Jul 20.
7
Combining backpropagation with Equilibrium Propagation to improve an Actor-Critic reinforcement learning framework.将反向传播与平衡传播相结合以改进演员-评论家强化学习框架。
Front Comput Neurosci. 2022 Aug 23;16:980613. doi: 10.3389/fncom.2022.980613. eCollection 2022.
8
Optimal Elevator Group Control via Deep Asynchronous Actor-Critic Learning.基于深度异步演员-评论家学习的最优电梯群控
IEEE Trans Neural Netw Learn Syst. 2020 Dec;31(12):5245-5256. doi: 10.1109/TNNLS.2020.2965208. Epub 2020 Nov 30.
9
Target Tracking Control of a Biomimetic Underwater Vehicle Through Deep Reinforcement Learning.通过深度强化学习的仿生水下航行器目标跟踪控制。
IEEE Trans Neural Netw Learn Syst. 2022 Aug;33(8):3741-3752. doi: 10.1109/TNNLS.2021.3054402. Epub 2022 Aug 3.
10
An actor-critic framework based on deep reinforcement learning for addressing flexible job shop scheduling problems.一种基于深度强化学习的演员-评论家框架,用于解决柔性作业车间调度问题。
Math Biosci Eng. 2024 Jan;21(1):1445-1471. doi: 10.3934/mbe.2024062. Epub 2022 Dec 28.

引用本文的文献

1
Outlier Detection with Reinforcement Learning for Costly to Verify Data.使用强化学习进行离群值检测以处理难以验证的数据。
Entropy (Basel). 2023 May 25;25(6):842. doi: 10.3390/e25060842.

本文引用的文献

1
Time Series Forecasting and Classification Models Based on Recurrent with Attention Mechanism and Generative Adversarial Networks.基于循环注意力机制和生成对抗网络的时间序列预测和分类模型。
Sensors (Basel). 2020 Dec 16;20(24):7211. doi: 10.3390/s20247211.
2
Unsupervised Anomaly Detection With LSTM Neural Networks.基于长短期记忆神经网络的无监督异常检测。
IEEE Trans Neural Netw Learn Syst. 2020 Aug;31(8):3127-3141. doi: 10.1109/TNNLS.2019.2935975. Epub 2019 Sep 13.
3
Improving the Classification Effectiveness of Intrusion Detection by Using Improved Conditional Variational AutoEncoder and Deep Neural Network.
使用改进的条件变分自编码器和深度神经网络提高入侵检测的分类有效性
Sensors (Basel). 2019 Jun 2;19(11):2528. doi: 10.3390/s19112528.
4
Applications of Deep Learning and Reinforcement Learning to Biological Data.深度学习和强化学习在生物数据中的应用。
IEEE Trans Neural Netw Learn Syst. 2018 Jun;29(6):2063-2079. doi: 10.1109/TNNLS.2018.2790388.
5
A Comparative Evaluation of Unsupervised Anomaly Detection Algorithms for Multivariate Data.多元数据无监督异常检测算法的比较评估
PLoS One. 2016 Apr 19;11(4):e0152173. doi: 10.1371/journal.pone.0152173. eCollection 2016.