Suppr超能文献

通过化学修饰和定点突变探究甲酸脱氢酶保守 Arg174 残基的作用。

Probing the Role of the Conserved Arg174 in Formate Dehydrogenase by Chemical Modification and Site-Directed Mutagenesis.

机构信息

Department of Pharmacognosy, College of Pharmacy, Prince Sattam Bin Abdulaziz University, Alkharj 11942, Saudi Arabia.

Department of Pharmaceutics, College of Pharmacy, Prince Sattam Bin Abdulaziz University, Alkharj 11942, Saudi Arabia.

出版信息

Molecules. 2021 Feb 25;26(5):1222. doi: 10.3390/molecules26051222.

Abstract

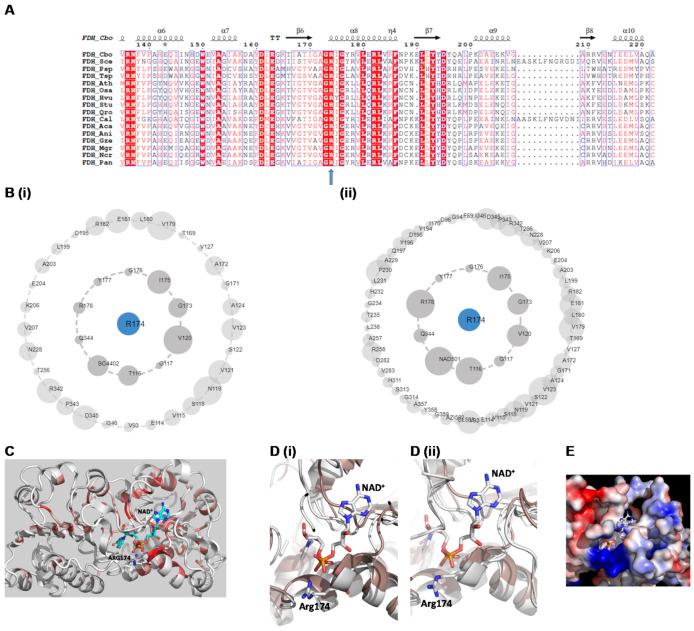
The reactive adenosine derivative, adenosine 5'--[S-(4-hydroxy-2,3-dioxobutyl)]-thiophosphate (AMPS-HDB), contains a dicarbonyl group linked to the purine nucleotide at a position equivalent to the pyrophosphate region of NAD. AMPS-HDB was used as a chemical label towards formate dehydrogenase (FDH). AMPS-HDB reacts covalently with FDH, leading to complete inactivation of the enzyme activity. The inactivation kinetics of FDH fit the Kitz and Wilson model for time-dependent, irreversible inhibition (K = 0.66 ± 0.15 mM, first order maximum rate constant k = 0.198 ± 0.06 min). NAD and NADH protects FDH from inactivation by AMPS-HDB, showing the specificity of the reaction. Molecular modelling studies revealed Arg174 as a candidate residue able to be modified by the dicarbonyl group of AMPS-HDB. Arg174 is a strictly conserved residue among FDHs and is located at the Rossmann fold, the common mononucleotide-binding motif of dehydrogenases. Arg174 was replaced by Asn, using site-directed mutagenesis. The mutant enzyme FDHArg174Asn was showed to be resistant to inactivation by AMPS-HDB, confirming that the guanidinium group of Arg174 is the target for AMPS-HDB. The FDHArg174Asn mutant enzyme exhibited substantial reduced affinity for NAD and lower thermostability. The results of the study underline the pivotal and multifunctional role of Arg174 in catalysis, coenzyme binding and structural stability of FDH.

摘要

反应性腺苷衍生物,腺苷 5'--[S-(4-羟基-2,3-二氧代丁基)]-硫代磷酸酯(AMPS-HDB),在与嘌呤核苷酸相连的位置含有一个与 NAD 的焦磷酸盐区域等效的二羰基基团。AMPS-HDB 被用作甲酸脱氢酶(FDH)的化学标记物。AMPS-HDB 与 FDH 发生共价反应,导致酶活性完全失活。FDH 的失活动力学符合时间依赖性、不可逆抑制的 Kitz 和 Wilson 模型(K = 0.66 ± 0.15 mM,第一级最大速率常数 k = 0.198 ± 0.06 min)。NAD 和 NADH 保护 FDH 免受 AMPS-HDB 的失活,表明反应具有特异性。分子建模研究表明 Arg174 是一个可以被 AMPS-HDB 的二羰基基团修饰的候选残基。Arg174 是 FDH 中严格保守的残基,位于 Rossmann 折叠处,是脱氢酶常见的单核苷酸结合基序。使用定点突变将 Arg174 替换为 Asn。突变酶 FDHArg174Asn 显示对 AMPS-HDB 失活具有抗性,证实 Arg174 的胍基是 AMPS-HDB 的靶标。FDHArg174Asn 突变酶对 NAD 的亲和力显著降低,热稳定性降低。该研究结果强调了 Arg174 在 FDH 催化、辅酶结合和结构稳定性中的关键和多功能作用。

https://cdn.ncbi.nlm.nih.gov/pmc/blobs/7b50/7956174/c86e1f0a4cb3/molecules-26-01222-g001.jpg

文献检索

告别复杂PubMed语法,用中文像聊天一样搜索,搜遍4000万医学文献。AI智能推荐,让科研检索更轻松。

立即免费搜索

文件翻译

保留排版,准确专业,支持PDF/Word/PPT等文件格式,支持 12+语言互译。

免费翻译文档

深度研究

AI帮你快速写综述,25分钟生成高质量综述,智能提取关键信息,辅助科研写作。

立即免费体验