Suppr超能文献

卡利卡丁酮可减少破骨细胞的形成和吸收,并防止炎症性骨丢失。

Kalkitoxin Reduces Osteoclast Formation and Resorption and Protects against Inflammatory Bone Loss.

机构信息

Department of Dental Pharmacology, School of Dentistry, Jeonbuk National University, Jeonju 54896, Korea.

Department of Periodontology, School of Dentistry, Jeonbuk National University, Jeon-Ju 561-756, Korea.

出版信息

Int J Mol Sci. 2021 Feb 25;22(5):2303. doi: 10.3390/ijms22052303.

Abstract

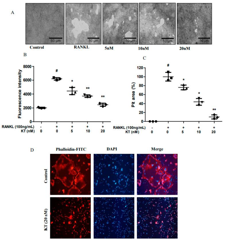
Osteoclasts, bone-specified multinucleated cells produced by monocyte/macrophage, are involved in numerous bone destructive diseases such as arthritis, osteoporosis, and inflammation-induced bone loss. The osteoclast differentiation mechanism suggests a possible strategy to treat bone diseases. In this regard, we recently examined the in vivo impact of kalkitoxin (KT), a marine product obtained from the marine cyanobacterium (previously ), on the macrophage colony-stimulating factor (M-CSF) and on the receptor activator of nuclear factor κB ligand (RANKL)-stimulated in vitro osteoclastogenesis and inflammation-mediated bone loss. We have now examined the molecular mechanism of KT in greater detail. KT decreased RANKL-induced bone marrow-derived macrophages (BMMs) tartrate-resistant acid phosphatase (TRAP)-multinucleated cells at a late stage. Likewise, KT suppressed RANKL-induced pit area and actin ring formation in BMM cells. Additionally, KT inhibited several RANKL-induced genes such as cathepsin K, matrix metalloproteinase (MMP-9), TRAP, and dendritic cell-specific transmembrane protein (DC-STAMP). In line with these results, RANKL stimulated both genes and protein expression of c-Fos and nuclear factor of activated T cells (NFATc1), and this was also suppressed by KT. Moreover, KT markedly decreased RANKL-induced p-ERK1/2 and p-JNK pathways at different time points. As a result, KT prevented inflammatory bone loss in mice, such as bone mineral density (BMD) and osteoclast differentiation markers. These experiments demonstrated that KT markedly inhibited osteoclast formation and inflammatory bone loss through NFATc1 and mitogen-activated protein kinase (MAPK) signaling pathways. Therefore, KT may have potential as a treatment for destructive bone diseases.

摘要

破骨细胞是由单核细胞/巨噬细胞产生的特化的多核细胞,参与多种骨破坏性疾病,如关节炎、骨质疏松症和炎症引起的骨质流失。破骨细胞分化机制为治疗骨疾病提供了一种可能的策略。在这方面,我们最近研究了海洋产物 kalkitoxin (KT) 在体内对巨噬细胞集落刺激因子 (M-CSF) 和核因子 κB 配体受体激活剂 (RANKL) 刺激的体外破骨细胞生成和炎症介导的骨质流失的影响。我们现在更详细地研究了 KT 的分子机制。KT 在晚期阶段减少了 RANKL 诱导的骨髓来源巨噬细胞 (BMM) 抗酒石酸酸性磷酸酶 (TRAP) 多核细胞。同样,KT 抑制了 RANKL 诱导的 BMM 细胞中的空斑面积和肌动蛋白环形成。此外,KT 抑制了几种 RANKL 诱导的基因,如组织蛋白酶 K、基质金属蛋白酶 (MMP-9)、TRAP 和树突状细胞特异性跨膜蛋白 (DC-STAMP)。与这些结果一致,RANKL 刺激了 c-Fos 和激活 T 细胞核因子 (NFATc1) 的基因和蛋白表达,这也被 KT 抑制。此外,KT 显著减少了 RANKL 诱导的不同时间点的 p-ERK1/2 和 p-JNK 通路。结果,KT 防止了小鼠的炎症性骨质流失,如骨密度 (BMD) 和破骨细胞分化标志物。这些实验表明,KT 通过 NFATc1 和丝裂原活化蛋白激酶 (MAPK) 信号通路显著抑制破骨细胞形成和炎症性骨质流失。因此,KT 可能具有治疗破坏性骨疾病的潜力。

https://cdn.ncbi.nlm.nih.gov/pmc/blobs/b82e/7956546/0b282453f6d5/ijms-22-02303-g001.jpg

文献检索

告别复杂PubMed语法,用中文像聊天一样搜索,搜遍4000万医学文献。AI智能推荐,让科研检索更轻松。

立即免费搜索

文件翻译

保留排版,准确专业,支持PDF/Word/PPT等文件格式,支持 12+语言互译。

免费翻译文档

深度研究

AI帮你快速写综述,25分钟生成高质量综述,智能提取关键信息,辅助科研写作。

立即免费体验