• 文献检索
  • 文档翻译
  • 深度研究
  • 学术资讯
  • Suppr Zotero 插件Zotero 插件
  • 邀请有礼
  • 套餐&价格
  • 历史记录
应用&插件
Suppr Zotero 插件Zotero 插件浏览器插件Mac 客户端Windows 客户端微信小程序
定价
高级版会员购买积分包购买API积分包
服务
文献检索文档翻译深度研究API 文档MCP 服务
关于我们
关于 Suppr公司介绍联系我们用户协议隐私条款
关注我们

Suppr 超能文献

核心技术专利:CN118964589B侵权必究
粤ICP备2023148730 号-1Suppr @ 2026

文献检索

告别复杂PubMed语法,用中文像聊天一样搜索,搜遍4000万医学文献。AI智能推荐,让科研检索更轻松。

立即免费搜索

文件翻译

保留排版,准确专业,支持PDF/Word/PPT等文件格式,支持 12+语言互译。

免费翻译文档

深度研究

AI帮你快速写综述,25分钟生成高质量综述,智能提取关键信息,辅助科研写作。

立即免费体验

ERK 和 mTORC1 抑制剂增强 Octpep-1 毒液衍生肽在黑色素瘤 BRAF(V600E)突变中的抗癌能力。

ERK and mTORC1 Inhibitors Enhance the Anti-Cancer Capacity of the Octpep-1 Venom-Derived Peptide in Melanoma BRAF(V600E) Mutations.

机构信息

Translational Venomics Group, Madrid Institute for Advanced Studies in Food, E28049 Madrid, Spain.

Hepatic Regenerative Medicine Group, Madrid Institute for Advanced Studies in Food, E28049 Madrid, Spain.

出版信息

Toxins (Basel). 2021 Feb 14;13(2):146. doi: 10.3390/toxins13020146.

DOI:10.3390/toxins13020146
PMID:33672955
原文链接:https://pmc.ncbi.nlm.nih.gov/articles/PMC7918145/
Abstract

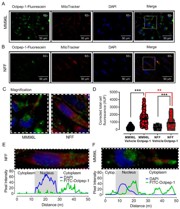
Melanoma is the main cause of skin cancer deaths, with special emphasis in those cases carrying BRAF mutations that trigger the mitogen-activated protein kinases (MAPK) signaling and unrestrained cell proliferation in the absence of mitogens. Current therapies targeting MAPK are hindered by drug resistance and relapse that rely on metabolic rewiring and Akt activation. To identify new drug candidates against melanoma, we investigated the molecular mechanism of action of the -derived peptide, Octpep-1, in human BRAF(V600E) melanoma cells using proteomics and RNAseq coupled with metabolic analysis. Fluorescence microscopy verified that Octpep-1 tagged with fluorescein enters MM96L and NFF cells and distributes preferentially in the perinuclear area of MM96L cells. Proteomics and RNAseq revealed that Octpep-1 targets PI3K/AKT/mTOR signaling in MM96L cells. In addition, Octpep-1 combined with rapamycin (mTORC1 inhibitor) or LY3214996 (ERK1/2 inhibitor) augmented the cytotoxicity against BRAF(V600E) melanoma cells in comparison with the inhibitors or Octpep-1 alone. Octpep-1-treated MM96L cells displayed reduced glycolysis and mitochondrial respiration when combined with LY3214996. Altogether these data support Octpep-1 as an optimal candidate in combination therapies for melanoma BRAF(V600E) mutations.

摘要

黑色素瘤是皮肤癌死亡的主要原因,特别是那些携带 BRAF 突变的病例,这些突变会触发丝裂原激活蛋白激酶(MAPK)信号通路,并在没有丝裂原的情况下导致不受控制的细胞增殖。目前针对 MAPK 的治疗方法受到耐药性和复发的阻碍,这些耐药性和复发依赖于代谢重排和 Akt 的激活。为了寻找针对黑色素瘤的新药物候选物,我们使用蛋白质组学和 RNAseq 结合代谢分析研究了衍生肽 Octpep-1 在人 BRAF(V600E)黑色素瘤细胞中的作用机制。荧光显微镜验证了带有荧光素的 Octpep-1 标记物进入 MM96L 和 NFF 细胞,并优先分布在 MM96L 细胞的核周区。蛋白质组学和 RNAseq 显示,Octpep-1 靶向 MM96L 细胞中的 PI3K/AKT/mTOR 信号通路。此外,与单独使用抑制剂或 Octpep-1 相比,Octpep-1 与雷帕霉素(mTORC1 抑制剂)或 LY3214996(ERK1/2 抑制剂)联合使用可增强对 BRAF(V600E)黑色素瘤细胞的细胞毒性。用 Octpep-1 处理的 MM96L 细胞在与 LY3214996 联合使用时显示出减少的糖酵解和线粒体呼吸作用。总之,这些数据支持 Octpep-1 作为 BRAF(V600E)突变黑色素瘤联合治疗的最佳候选物。

https://cdn.ncbi.nlm.nih.gov/pmc/blobs/50eb/7918145/6ab55fba6adf/toxins-13-00146-g008.jpg
https://cdn.ncbi.nlm.nih.gov/pmc/blobs/50eb/7918145/173125a19d78/toxins-13-00146-g0A1.jpg
https://cdn.ncbi.nlm.nih.gov/pmc/blobs/50eb/7918145/98df31f88de2/toxins-13-00146-g0A2.jpg
https://cdn.ncbi.nlm.nih.gov/pmc/blobs/50eb/7918145/6ca16ddfc2e4/toxins-13-00146-g001.jpg
https://cdn.ncbi.nlm.nih.gov/pmc/blobs/50eb/7918145/97666333f19e/toxins-13-00146-g002.jpg
https://cdn.ncbi.nlm.nih.gov/pmc/blobs/50eb/7918145/76a8300a95b2/toxins-13-00146-g003.jpg
https://cdn.ncbi.nlm.nih.gov/pmc/blobs/50eb/7918145/d0a8e5d4eacf/toxins-13-00146-g004.jpg
https://cdn.ncbi.nlm.nih.gov/pmc/blobs/50eb/7918145/4fbb5cfccf53/toxins-13-00146-g005.jpg
https://cdn.ncbi.nlm.nih.gov/pmc/blobs/50eb/7918145/e0ea435f4ec0/toxins-13-00146-g006.jpg
https://cdn.ncbi.nlm.nih.gov/pmc/blobs/50eb/7918145/fc77b0806f39/toxins-13-00146-g007.jpg
https://cdn.ncbi.nlm.nih.gov/pmc/blobs/50eb/7918145/6ab55fba6adf/toxins-13-00146-g008.jpg
https://cdn.ncbi.nlm.nih.gov/pmc/blobs/50eb/7918145/173125a19d78/toxins-13-00146-g0A1.jpg
https://cdn.ncbi.nlm.nih.gov/pmc/blobs/50eb/7918145/98df31f88de2/toxins-13-00146-g0A2.jpg
https://cdn.ncbi.nlm.nih.gov/pmc/blobs/50eb/7918145/6ca16ddfc2e4/toxins-13-00146-g001.jpg
https://cdn.ncbi.nlm.nih.gov/pmc/blobs/50eb/7918145/97666333f19e/toxins-13-00146-g002.jpg
https://cdn.ncbi.nlm.nih.gov/pmc/blobs/50eb/7918145/76a8300a95b2/toxins-13-00146-g003.jpg
https://cdn.ncbi.nlm.nih.gov/pmc/blobs/50eb/7918145/d0a8e5d4eacf/toxins-13-00146-g004.jpg
https://cdn.ncbi.nlm.nih.gov/pmc/blobs/50eb/7918145/4fbb5cfccf53/toxins-13-00146-g005.jpg
https://cdn.ncbi.nlm.nih.gov/pmc/blobs/50eb/7918145/e0ea435f4ec0/toxins-13-00146-g006.jpg
https://cdn.ncbi.nlm.nih.gov/pmc/blobs/50eb/7918145/fc77b0806f39/toxins-13-00146-g007.jpg
https://cdn.ncbi.nlm.nih.gov/pmc/blobs/50eb/7918145/6ab55fba6adf/toxins-13-00146-g008.jpg

相似文献

1
ERK and mTORC1 Inhibitors Enhance the Anti-Cancer Capacity of the Octpep-1 Venom-Derived Peptide in Melanoma BRAF(V600E) Mutations.ERK 和 mTORC1 抑制剂增强 Octpep-1 毒液衍生肽在黑色素瘤 BRAF(V600E)突变中的抗癌能力。
Toxins (Basel). 2021 Feb 14;13(2):146. doi: 10.3390/toxins13020146.
2
The structural conformation of the tachykinin domain drives the anti-tumoural activity of an octopus peptide in melanoma BRAF.速激肽结构构象驱动章鱼肽在黑色素瘤 BRAF 中的抗肿瘤活性。
Br J Pharmacol. 2022 Oct;179(20):4878-4896. doi: 10.1111/bph.15923. Epub 2022 Jul 29.
3
p53 Reactivation by PRIMA-1(Met) (APR-246) sensitises (V600E/K)BRAF melanoma to vemurafenib.PRIMA-1(Met)(APR-246)介导的p53激活使(V600E/K)BRAF黑色素瘤对维莫非尼敏感。
Eur J Cancer. 2016 Mar;55:98-110. doi: 10.1016/j.ejca.2015.12.002. Epub 2016 Jan 17.
4
Metabolic targeting synergizes with MAPK inhibition and delays drug resistance in melanoma.代谢靶向与 MAPK 抑制协同作用,延缓黑色素瘤耐药。
Cancer Lett. 2019 Feb 1;442:453-463. doi: 10.1016/j.canlet.2018.11.018. Epub 2018 Nov 24.
5
BRAFV600E cooperates with PI3K signaling, independent of AKT, to regulate melanoma cell proliferation.BRAFV600E与PI3K信号传导协同作用,不依赖于AKT,以调节黑色素瘤细胞的增殖。
Mol Cancer Res. 2014 Mar;12(3):447-63. doi: 10.1158/1541-7786.MCR-13-0224-T. Epub 2014 Jan 14.
6
Active notch protects MAPK activated melanoma cell lines from MEK inhibitor cobimetinib.活性突环可保护 MAPK 激活的黑色素瘤细胞系免受 MEK 抑制剂 cobimetinib 的影响。
Biomed Pharmacother. 2021 Jan;133:111006. doi: 10.1016/j.biopha.2020.111006. Epub 2020 Nov 14.
7
Targeting mTOR signaling overcomes acquired resistance to combined BRAF and MEK inhibition in BRAF-mutant melanoma.靶向 mTOR 信号通路克服了 BRAF 突变型黑色素瘤中 BRAF 和 MEK 联合抑制的获得性耐药。
Oncogene. 2021 Sep;40(37):5590-5599. doi: 10.1038/s41388-021-01911-5. Epub 2021 Jul 24.
8
Mitochondrial complex I inhibitor deguelin induces metabolic reprogramming and sensitizes vemurafenib-resistant BRAF mutation bearing metastatic melanoma cells.线粒体复合物 I 抑制剂去桂醇诱导代谢重编程,并增敏携带 BRAF 突变的vemurafenib 耐药转移性黑色素瘤细胞。
Mol Carcinog. 2019 Sep;58(9):1680-1690. doi: 10.1002/mc.23068. Epub 2019 Jun 18.
9
ROS production induced by BRAF inhibitor treatment rewires metabolic processes affecting cell growth of melanoma cells.BRAF抑制剂治疗诱导产生的活性氧(ROS)重编程代谢过程,影响黑色素瘤细胞的生长。
Mol Cancer. 2017 Jun 8;16(1):102. doi: 10.1186/s12943-017-0667-y.
10
Mitogen-activated protein kinase dependency in BRAF/RAS wild-type melanoma: A rationale for combination inhibitors.丝裂原活化蛋白激酶依赖性在 BRAF/RAS 野生型黑色素瘤中:联合抑制剂的原理。
Pigment Cell Melanoma Res. 2020 Mar;33(2):345-357. doi: 10.1111/pcmr.12824. Epub 2019 Sep 25.

引用本文的文献

1
The Southern European Atlantic Diet and Its Supplements: The Chemical Bases of Its Anticancer Properties.南欧大西洋饮食及其补充剂:其抗癌特性的化学基础。
Nutrients. 2023 Oct 6;15(19):4274. doi: 10.3390/nu15194274.
2
Subchronic Microcystin-LR Aggravates Colorectal Inflammatory Response and Barrier Disruption via Raf/ERK Signaling Pathway in Obese Mice.亚慢性微囊藻毒素-LR 通过 Raf/ERK 信号通路加剧肥胖小鼠结直肠炎症反应和屏障破坏。
Toxins (Basel). 2023 Apr 1;15(4):262. doi: 10.3390/toxins15040262.
3
Modern venomics-Current insights, novel methods, and future perspectives in biological and applied animal venom research.

本文引用的文献

1
Translational control of breast cancer plasticity.乳腺癌可塑性的翻译调控。
Nat Commun. 2020 May 19;11(1):2498. doi: 10.1038/s41467-020-16352-z.
2
Cell-penetrating peptide sequence and modification dependent uptake and subcellular distribution of green florescent protein in different cell lines.穿膜肽序列和修饰依赖性对不同细胞系中绿色荧光蛋白的摄取和亚细胞分布。
Sci Rep. 2019 Apr 18;9(1):6298. doi: 10.1038/s41598-019-42456-8.
3
Combination of Cell-Penetrating Peptides with Nanoparticles for Therapeutic Application: A Review.
现代毒液学——生物和应用动物毒液研究的当前见解、新方法和未来展望。
Gigascience. 2022 May 18;11. doi: 10.1093/gigascience/giac048.
4
Animal Venoms and Their Components: Molecular Mechanisms of Action.动物毒液及其成分:作用的分子机制。
Toxins (Basel). 2021 Jun 11;13(6):415. doi: 10.3390/toxins13060415.
5
Pharmacological Characterisation of and Viper Venoms Reveal Anticancer (Melanoma) Properties and a Potentially Novel Mode of Fibrinogenolysis.蛇毒的药理学特征揭示了其具有抗癌(黑色素瘤)特性和一种潜在的新型纤维蛋白溶解作用模式。
Int J Mol Sci. 2021 Jun 27;22(13):6896. doi: 10.3390/ijms22136896.
细胞穿透肽与纳米粒子结合在治疗应用中的研究进展:综述
Biomolecules. 2019 Jan 10;9(1):22. doi: 10.3390/biom9010022.
4
Gomesin inhibits melanoma growth by manipulating key signaling cascades that control cell death and proliferation.高美辛通过操纵控制细胞死亡和增殖的关键信号级联来抑制黑色素瘤的生长。
Sci Rep. 2018 Aug 1;8(1):11519. doi: 10.1038/s41598-018-29826-4.
5
Gomesin peptides prevent proliferation and lead to the cell death of devil facial tumour disease cells.戈麦辛肽可阻止袋獾面部肿瘤病细胞的增殖并导致其死亡。
Cell Death Discov. 2018 Feb 14;4:19. doi: 10.1038/s41420-018-0030-0. eCollection 2018 Dec.
6
Cell Penetrating Peptides as Molecular Carriers for Anti-Cancer Agents.细胞穿透肽作为抗癌药物的分子载体。
Molecules. 2018 Jan 31;23(2):295. doi: 10.3390/molecules23020295.
7
A modified FASP protocol for high-throughput preparation of protein samples for mass spectrometry.一种用于质谱分析的蛋白质样品高通量制备的改良FASP方案。
PLoS One. 2017 Jul 27;12(7):e0175967. doi: 10.1371/journal.pone.0175967. eCollection 2017.
8
PDK1: At the crossroad of cancer signaling pathways.PDK1:癌症信号通路的十字路口。
Semin Cancer Biol. 2018 Feb;48:27-35. doi: 10.1016/j.semcancer.2017.04.014. Epub 2017 May 1.
9
Understanding the Intersections between Metabolism and Cancer Biology.理解新陈代谢与癌症生物学之间的交叉点。
Cell. 2017 Feb 9;168(4):657-669. doi: 10.1016/j.cell.2016.12.039.
10
SWATH-MS as a tool for biomarker discovery: From basic research to clinical applications.SWATH-MS作为生物标志物发现的工具:从基础研究到临床应用
Proteomics. 2017 Feb;17(3-4). doi: 10.1002/pmic.201600278.