• 文献检索
  • 文档翻译
  • 深度研究
  • 学术资讯
  • Suppr Zotero 插件Zotero 插件
  • 邀请有礼
  • 套餐&价格
  • 历史记录
应用&插件
Suppr Zotero 插件Zotero 插件浏览器插件Mac 客户端Windows 客户端微信小程序
定价
高级版会员购买积分包购买API积分包
服务
文献检索文档翻译深度研究API 文档MCP 服务
关于我们
关于 Suppr公司介绍联系我们用户协议隐私条款
关注我们

Suppr 超能文献

核心技术专利:CN118964589B侵权必究
粤ICP备2023148730 号-1Suppr @ 2026

文献检索

告别复杂PubMed语法,用中文像聊天一样搜索,搜遍4000万医学文献。AI智能推荐,让科研检索更轻松。

立即免费搜索

文件翻译

保留排版,准确专业,支持PDF/Word/PPT等文件格式,支持 12+语言互译。

免费翻译文档

深度研究

AI帮你快速写综述,25分钟生成高质量综述,智能提取关键信息,辅助科研写作。

立即免费体验

来自3xTg-AD小鼠和阿尔茨海默病患者星形胶质细胞的细胞外囊泡损害神经胶质和血管成分。

Extracellular Vesicles From 3xTg-AD Mouse and Alzheimer's Disease Patient Astrocytes Impair Neuroglial and Vascular Components.

作者信息

González-Molina Luis Alfonso, Villar-Vesga Juan, Henao-Restrepo Julián, Villegas Andrés, Lopera Francisco, Cardona-Gómez Gloria Patricia, Posada-Duque Rafael

机构信息

Área de Neurobiología Celular y Molecular, Grupo de Neurociencias de Antioquia, Universidad de Antioquia, Medellin, Colombia.

Facultad de Ciencias Exactas y Naturales, Instituto de Biología, Universidad de Antioquia, Medellin, Colombia.

出版信息

Front Aging Neurosci. 2021 Feb 19;13:593927. doi: 10.3389/fnagi.2021.593927. eCollection 2021.

DOI:10.3389/fnagi.2021.593927
PMID:33679370
原文链接:https://pmc.ncbi.nlm.nih.gov/articles/PMC7933224/
Abstract

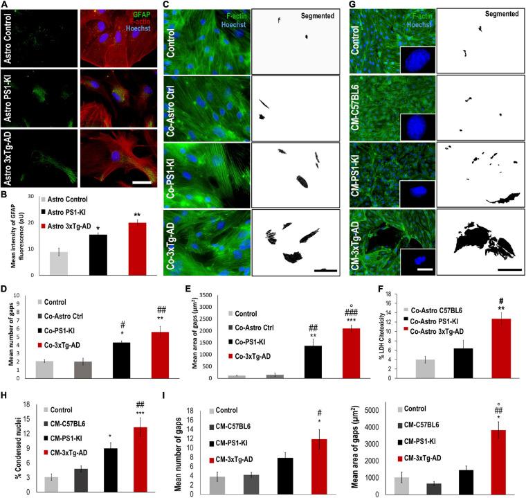
Astrocytes are specialized glial cells that are essential components of the neurovascular unit (NVU) and are involved in neurodevelopment, brain maintenance and repair, and neurodegeneration. Astrocytes mediate these processes by releasing cellular mediators such as extracellular vesicles (EVs). EVs are vehicles of cell-cell communication and have been proposed as mediators of damage in AD. However, the transcellular mechanism by which Alzheimer disease (AD) astrocytes impair the function of NVU components is poorly understood. Therefore, we evaluated the effects of adult PS1-KI and 3xTg-AD astrocyte conditioned media (CM) and EVs on NVU components (neuroglia and endothelium) . Additionally, SAD and FAD astrocyte-derived EVs (A-EVs) were characterized, and we evaluated their effects on NVU in cocultured cells and on intrahippocampal CA1 cells . Surprisingly, cultured 3xTg-AD astrocytes showed increased glial fibrillary acidic protein (GFAP) reactivity compared to PS1-KI astrocytes, which denotes astrocytic hyperreactivity. CM from adult mice 3xTg-AD astrocytes increased cell-cell gaps between endothelial cells, filopodia-like dendritic protrusions in neurons and neuronal and endothelial cell death. 3xTg-AD A-EVs induced neurotoxicity and increased astrocyte GFAP reactivity. Cultured human astrocytes from AD patients also increased GFAP reactivity and EVs release. No differences in the size or number of A-EVs were detected between AD and control samples; however, both SAD and FAD A-EVs showed increased expression of the surface marker aquaporin 4. A-EVs induced cytotoxicity and astrocyte hyperactivation: specifically, FAD A-EVs induced neuroglial cytotoxicity and increased gaps between the endothelium, while SAD A-EVs mainly altered the endothelium. Similarly, both AD A-EVs increased astrocyte GS reactivity and vascular deterioration . We associated this finding with perivascular reactive astrocytes and vascular deterioration in the human AD brain. In summary, these results suggest that AD A-EVs impair neuroglial and vascular components.

摘要

星形胶质细胞是一种特殊的神经胶质细胞,是神经血管单元(NVU)的重要组成部分,参与神经发育、大脑维持与修复以及神经退行性变。星形胶质细胞通过释放细胞介质如细胞外囊泡(EVs)来介导这些过程。EVs是细胞间通讯的载体,被认为是阿尔茨海默病(AD)中损伤的介质。然而,AD星形胶质细胞损害NVU组分功能的跨细胞机制尚不清楚。因此,我们评估了成年PS1-KI和3xTg-AD星形胶质细胞条件培养基(CM)及EVs对NVU组分(神经胶质和内皮)的影响。此外,对散发性AD(SAD)和家族性AD(FAD)星形胶质细胞衍生的EVs(A-EVs)进行了表征,并评估了它们对共培养细胞中NVU以及海马CA1区内细胞的影响。令人惊讶的是,与PS1-KI星形胶质细胞相比,培养的3xTg-AD星形胶质细胞显示出更高的胶质纤维酸性蛋白(GFAP)反应性,这表明星形胶质细胞反应过度。成年小鼠3xTg-AD星形胶质细胞的CM增加了内皮细胞之间的细胞间隙、神经元中丝状伪足样树突状突起以及神经元和内皮细胞死亡。3xTg-AD A-EVs诱导神经毒性并增加星形胶质细胞GFAP反应性。来自AD患者的培养人星形胶质细胞也增加了GFAP反应性和EVs释放。在AD和对照样本之间未检测到A-EVs大小或数量的差异;然而,SAD和FAD的A-EVs均显示水通道蛋白4表面标志物表达增加。A-EVs诱导细胞毒性和星形胶质细胞过度激活:具体而言,FAD A-EVs诱导神经胶质细胞毒性并增加内皮之间的间隙,而SAD A-EVs主要改变内皮。同样,两种AD A-EVs均增加星形胶质细胞谷氨酰胺合成酶(GS)反应性和血管退化。我们将这一发现与人类AD大脑中血管周围反应性星形胶质细胞和血管退化联系起来。总之,这些结果表明AD A-EVs损害神经胶质和血管组分。

https://cdn.ncbi.nlm.nih.gov/pmc/blobs/ccbd/7933224/5a96b423f5b1/fnagi-13-593927-g008.jpg
https://cdn.ncbi.nlm.nih.gov/pmc/blobs/ccbd/7933224/d2d01f1552e9/fnagi-13-593927-g001.jpg
https://cdn.ncbi.nlm.nih.gov/pmc/blobs/ccbd/7933224/47f9bb216778/fnagi-13-593927-g002.jpg
https://cdn.ncbi.nlm.nih.gov/pmc/blobs/ccbd/7933224/3677fb7a67c0/fnagi-13-593927-g003.jpg
https://cdn.ncbi.nlm.nih.gov/pmc/blobs/ccbd/7933224/272bd6183ad6/fnagi-13-593927-g004.jpg
https://cdn.ncbi.nlm.nih.gov/pmc/blobs/ccbd/7933224/e2935d729d75/fnagi-13-593927-g005.jpg
https://cdn.ncbi.nlm.nih.gov/pmc/blobs/ccbd/7933224/aa57def03c8d/fnagi-13-593927-g006.jpg
https://cdn.ncbi.nlm.nih.gov/pmc/blobs/ccbd/7933224/f2770b4af497/fnagi-13-593927-g007.jpg
https://cdn.ncbi.nlm.nih.gov/pmc/blobs/ccbd/7933224/5a96b423f5b1/fnagi-13-593927-g008.jpg
https://cdn.ncbi.nlm.nih.gov/pmc/blobs/ccbd/7933224/d2d01f1552e9/fnagi-13-593927-g001.jpg
https://cdn.ncbi.nlm.nih.gov/pmc/blobs/ccbd/7933224/47f9bb216778/fnagi-13-593927-g002.jpg
https://cdn.ncbi.nlm.nih.gov/pmc/blobs/ccbd/7933224/3677fb7a67c0/fnagi-13-593927-g003.jpg
https://cdn.ncbi.nlm.nih.gov/pmc/blobs/ccbd/7933224/272bd6183ad6/fnagi-13-593927-g004.jpg
https://cdn.ncbi.nlm.nih.gov/pmc/blobs/ccbd/7933224/e2935d729d75/fnagi-13-593927-g005.jpg
https://cdn.ncbi.nlm.nih.gov/pmc/blobs/ccbd/7933224/aa57def03c8d/fnagi-13-593927-g006.jpg
https://cdn.ncbi.nlm.nih.gov/pmc/blobs/ccbd/7933224/f2770b4af497/fnagi-13-593927-g007.jpg
https://cdn.ncbi.nlm.nih.gov/pmc/blobs/ccbd/7933224/5a96b423f5b1/fnagi-13-593927-g008.jpg

相似文献

1
Extracellular Vesicles From 3xTg-AD Mouse and Alzheimer's Disease Patient Astrocytes Impair Neuroglial and Vascular Components.来自3xTg-AD小鼠和阿尔茨海默病患者星形胶质细胞的细胞外囊泡损害神经胶质和血管成分。
Front Aging Neurosci. 2021 Feb 19;13:593927. doi: 10.3389/fnagi.2021.593927. eCollection 2021.
2
Differential Profile of Systemic Extracellular Vesicles From Sporadic and Familial Alzheimer's Disease Leads to Neuroglial and Endothelial Cell Degeneration.散发性和家族性阿尔茨海默病全身细胞外囊泡的差异特征导致神经胶质细胞和内皮细胞变性。
Front Aging Neurosci. 2020 Nov 11;12:587989. doi: 10.3389/fnagi.2020.587989. eCollection 2020.
3
Aberrant expression of the pore-forming K channel subunit Kir6.2 in hippocampal reactive astrocytes in the 3xTg-AD mouse model and human Alzheimer's disease.在3xTg-AD小鼠模型和人类阿尔茨海默病中,海马反应性星形胶质细胞中形成孔道的钾通道亚基Kir6.2的异常表达。
Neuroscience. 2016 Nov 12;336:81-101. doi: 10.1016/j.neuroscience.2016.08.034. Epub 2016 Aug 29.
4
Immortalised Hippocampal Astrocytes from 3xTG-AD Mice Fail to Support BBB Integrity In Vitro: Role of Extracellular Vesicles in Glial-Endothelial Communication.3xTg-AD 小鼠永生化海马星形胶质细胞在体外不能支持 BBB 完整性:细胞外囊泡在胶质-内皮通讯中的作用。
Cell Mol Neurobiol. 2021 Apr;41(3):551-562. doi: 10.1007/s10571-020-00871-w. Epub 2020 May 22.
5
Astrocyte S100β expression and selective differentiation to GFAP and GS in the entorhinal cortex during ageing in the 3xTg-Alzheimer's disease mouse model.在 3xTg-阿尔茨海默病小鼠模型中,衰老过程中内嗅皮层星形胶质细胞 S100β 的表达及向 GFAP 和 GS 的选择性分化。
Acta Histochem. 2024 Jan;126(1):152131. doi: 10.1016/j.acthis.2023.152131. Epub 2023 Dec 29.
6
Astrocytic palmitoylethanolamide pre-exposure exerts neuroprotective effects in astrocyte-neuron co-cultures from a triple transgenic mouse model of Alzheimer's disease.预先给予星形胶质细胞棕榈酰乙醇酰胺发挥神经保护作用,在阿尔茨海默病三转基因小鼠模型的星形胶质细胞-神经元共培养物中。
Life Sci. 2020 Sep 15;257:118037. doi: 10.1016/j.lfs.2020.118037. Epub 2020 Jul 2.
7
Distinct changes in all major components of the neurovascular unit across different neuropathological stages of Alzheimer's disease.在阿尔茨海默病的不同神经病理阶段,神经血管单元的所有主要成分都发生了明显变化。
Brain Pathol. 2020 Nov;30(6):1056-1070. doi: 10.1111/bpa.12895. Epub 2020 Sep 16.
8
Prominent and conspicuous astrocyte atrophy in human sporadic and familial Alzheimer's disease.在人类散发型和家族性阿尔茨海默病中,星形胶质细胞显著和明显萎缩。
Brain Struct Funct. 2023 Dec;228(9):2103-2113. doi: 10.1007/s00429-023-02707-x. Epub 2023 Sep 20.
9
Beta-Secretase 1 Underlies Reactive Astrocytes and Endothelial Disruption in Neurodegeneration.β-分泌酶1是神经退行性变中反应性星形胶质细胞和内皮细胞破坏的基础。
Front Cell Neurosci. 2021 May 6;15:656832. doi: 10.3389/fncel.2021.656832. eCollection 2021.
10
Astrocyte-derived extracellular vesicles: Neuroreparative properties and role in the pathogenesis of neurodegenerative disorders.星形胶质细胞衍生的细胞外囊泡:神经修复特性及其在神经退行性疾病发病机制中的作用。
J Control Release. 2020 Jul 10;323:225-239. doi: 10.1016/j.jconrel.2020.04.017. Epub 2020 Apr 11.

引用本文的文献

1
Mouse models of Anti-Aβ immunotherapies.抗淀粉样前体蛋白(Aβ)免疫疗法的小鼠模型。
Mol Neurodegener. 2025 May 13;20(1):57. doi: 10.1186/s13024-025-00836-x.
2
The roles of extracellular vesicles in mental disorders: information carriers, biomarkers, therapeutic agents.细胞外囊泡在精神障碍中的作用:信息载体、生物标志物、治疗剂。
Front Pharmacol. 2025 Apr 9;16:1591469. doi: 10.3389/fphar.2025.1591469. eCollection 2025.
3
Driving research on successful aging and neuroprotection in Latin America: Insights from the inaugural symposium on brain resilience and healthy longevity.

本文引用的文献

1
Differential Profile of Systemic Extracellular Vesicles From Sporadic and Familial Alzheimer's Disease Leads to Neuroglial and Endothelial Cell Degeneration.散发性和家族性阿尔茨海默病全身细胞外囊泡的差异特征导致神经胶质细胞和内皮细胞变性。
Front Aging Neurosci. 2020 Nov 11;12:587989. doi: 10.3389/fnagi.2020.587989. eCollection 2020.
2
Alzheimer's disease brain-derived extracellular vesicles spread tau pathology in interneurons.阿尔茨海默病脑源性细胞外囊泡在中间神经元中传播 tau 病理学。
Brain. 2021 Feb 12;144(1):288-309. doi: 10.1093/brain/awaa376.
3
Immortalised Hippocampal Astrocytes from 3xTG-AD Mice Fail to Support BBB Integrity In Vitro: Role of Extracellular Vesicles in Glial-Endothelial Communication.
推动拉丁美洲成功老龄化与神经保护研究:首届脑韧性与健康长寿研讨会的见解
Alzheimers Dement. 2025 Mar;21(3):e70037. doi: 10.1002/alz.70037.
4
Entorhinal cortex astrocytic atrophy in human frontotemporal dementia.人类额颞叶痴呆中内嗅皮质星形胶质细胞萎缩
Brain Struct Funct. 2024 Apr;229(3):695-703. doi: 10.1007/s00429-024-02763-x. Epub 2024 Feb 2.
5
Exosomes in multiple sclerosis and Alzheimer's disease - Adversary and ally.多发性硬化症和阿尔茨海默病中的细胞外囊泡:对手与盟友。
Biomed J. 2024 Oct;47(5):100665. doi: 10.1016/j.bj.2023.100665. Epub 2023 Sep 29.
6
Prominent and conspicuous astrocyte atrophy in human sporadic and familial Alzheimer's disease.在人类散发型和家族性阿尔茨海默病中,星形胶质细胞显著和明显萎缩。
Brain Struct Funct. 2023 Dec;228(9):2103-2113. doi: 10.1007/s00429-023-02707-x. Epub 2023 Sep 20.
7
Aberrant Energy Metabolism in Alzheimer's Disease.阿尔茨海默病中的异常能量代谢。
J Transl Int Med. 2022 Sep 24;10(3):197-206. doi: 10.2478/jtim-2022-0024. eCollection 2022 Sep.
8
Emerging Roles of Extracellular Vesicles in Alzheimer's Disease: Focus on Synaptic Dysfunction and Vesicle-Neuron Interaction.细胞外囊泡在阿尔茨海默病中的新兴作用:聚焦于突触功能障碍和囊泡-神经元相互作用。
Cells. 2022 Dec 23;12(1):63. doi: 10.3390/cells12010063.
9
Astrocytes as a Therapeutic Target in Alzheimer's Disease-Comprehensive Review and Recent Developments.星形胶质细胞作为阿尔茨海默病的治疗靶点:全面综述和最新进展。
Int J Mol Sci. 2022 Nov 7;23(21):13630. doi: 10.3390/ijms232113630.
10
Altered Expression of AQP1 and AQP4 in Brain Barriers and Cerebrospinal Fluid May Affect Cerebral Water Balance during Chronic Hypertension.脑内屏障和脑脊液中 AQP1 和 AQP4 的表达改变可能会影响慢性高血压期间的脑内水平衡。
Int J Mol Sci. 2022 Oct 14;23(20):12277. doi: 10.3390/ijms232012277.
3xTg-AD 小鼠永生化海马星形胶质细胞在体外不能支持 BBB 完整性:细胞外囊泡在胶质-内皮通讯中的作用。
Cell Mol Neurobiol. 2021 Apr;41(3):551-562. doi: 10.1007/s10571-020-00871-w. Epub 2020 May 22.
4
Altered Waste Disposal System in Aging and Alzheimer's Disease: Focus on Astrocytic Aquaporin-4.衰老和阿尔茨海默病中改变的废物处理系统:聚焦于星形胶质细胞水通道蛋白-4
Front Pharmacol. 2020 Jan 29;10:1656. doi: 10.3389/fphar.2019.01656. eCollection 2019.
5
Activated human astrocyte-derived extracellular vesicles modulate neuronal uptake, differentiation and firing.活化的人星形胶质细胞衍生的细胞外囊泡调节神经元摄取、分化和放电。
J Extracell Vesicles. 2019 Dec 26;9(1):1706801. doi: 10.1080/20013078.2019.1706801. eCollection 2020.
6
Proteomic Profiling of Extracellular Vesicles Isolated From Cerebrospinal Fluid of Former National Football League Players at Risk for Chronic Traumatic Encephalopathy.从有慢性创伤性脑病风险的前美国国家橄榄球联盟球员的脑脊液中分离出的细胞外囊泡的蛋白质组学分析。
Front Neurosci. 2019 Oct 9;13:1059. doi: 10.3389/fnins.2019.01059. eCollection 2019.
7
Extracellular Vesicles Isolated from Familial Alzheimer's Disease Neuronal Cultures Induce Aberrant Tau Phosphorylation in the Wild-Type Mouse Brain.家族性阿尔茨海默病神经元培养物中分离的细胞外囊泡在野生型小鼠脑中诱导异常的 tau 磷酸化。
J Alzheimers Dis. 2019;72(2):575-585. doi: 10.3233/JAD-190656.
8
Propagation of Tau via Extracellular Vesicles.通过细胞外囊泡传播的 Tau 蛋白
Front Neurosci. 2019 Jul 2;13:698. doi: 10.3389/fnins.2019.00698. eCollection 2019.
9
Neuroimmune Crosstalk through Extracellular Vesicles in Health and Disease.神经免疫细胞外囊泡在健康与疾病中的串扰作用。
Trends Neurosci. 2019 May;42(5):361-372. doi: 10.1016/j.tins.2019.02.007. Epub 2019 Mar 26.
10
Extracellular Vesicles Secreted by Astroglial Cells Transport Apolipoprotein D to Neurons and Mediate Neuronal Survival Upon Oxidative Stress.星形胶质细胞分泌的细胞外囊泡将载脂蛋白D转运至神经元并在氧化应激时介导神经元存活。
Front Cell Neurosci. 2019 Jan 10;12:526. doi: 10.3389/fncel.2018.00526. eCollection 2018.