Suppr超能文献

USP34 通过稳定 NFIC 调节牙根形态发生。

USP34 regulates tooth root morphogenesis by stabilizing NFIC.

机构信息

State Key Laboratory of Oral Diseases & National Clinical Research Center for Oral Diseases & West China Hospital of Stomatology, Sichuan University, Chengdu, China.

Department of Periodontology, West China Hospital of Stomatology, Sichuan University, Chengdu, China.

出版信息

Int J Oral Sci. 2021 Mar 9;13(1):7. doi: 10.1038/s41368-021-00114-8.

Abstract

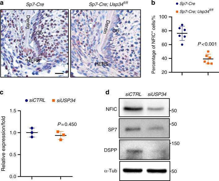
Tooth root morphogenesis involves two biological processes, root elongation and dentinogenesis, which are guaranteed by downgrowth of Hertwig's epithelial root sheath (HERS) and normal odontoblast differentiation. Ubiquitin-dependent protein degradation has been reported to precisely regulate various physiological processes, while its role in tooth development is still elusive. Here we show ubiquitin-specific protease 34 (USP34) plays a pivotal role in root formation. Deletion of Usp34 in dental mesenchymal cells leads to short root anomaly, characterized by truncated roots and thin root dentin. The USP34-deficient dental pulp cells (DPCs) exhibit decreased odontogenic differentiation with downregulation of nuclear factor I/C (NFIC). Overexpression of NFIC partially restores the impaired odontogenic potential of DPCs. These findings indicate that USP34-dependent deubiquitination is critical for root morphogenesis by stabilizing NFIC.

摘要

牙齿根形态发生涉及两个生物学过程,即根伸长和牙本质生成,这两个过程由 Hertwig 上皮根鞘(HERS)的向下生长和正常成牙本质细胞分化来保证。已有报道表明,泛素依赖性蛋白降解能够精确调节各种生理过程,但其在牙齿发育中的作用仍不清楚。在这里,我们发现泛素特异性蛋白酶 34(USP34)在根形成中起着关键作用。在牙间质细胞中缺失 Usp34 会导致短根异常,其特征是根截断和根牙本质变薄。USP34 缺陷的牙髓细胞(DPC)表现出成牙本质分化减少,核因子 I/C(NFIC)下调。NFIC 的过表达部分恢复了 DPC 受损的成牙本质潜能。这些发现表明,USP34 依赖性去泛素化对于通过稳定 NFIC 来维持根形态发生至关重要。

https://cdn.ncbi.nlm.nih.gov/pmc/blobs/2cda/7940473/009b2569b914/41368_2021_114_Fig1_HTML.jpg

文献检索

告别复杂PubMed语法,用中文像聊天一样搜索,搜遍4000万医学文献。AI智能推荐,让科研检索更轻松。

立即免费搜索

文件翻译

保留排版,准确专业,支持PDF/Word/PPT等文件格式,支持 12+语言互译。

免费翻译文档

深度研究

AI帮你快速写综述,25分钟生成高质量综述,智能提取关键信息,辅助科研写作。

立即免费体验