• 文献检索
  • 文档翻译
  • 深度研究
  • 学术资讯
  • Suppr Zotero 插件Zotero 插件
  • 邀请有礼
  • 套餐&价格
  • 历史记录
应用&插件
Suppr Zotero 插件Zotero 插件浏览器插件Mac 客户端Windows 客户端微信小程序
定价
高级版会员购买积分包购买API积分包
服务
文献检索文档翻译深度研究API 文档MCP 服务
关于我们
关于 Suppr公司介绍联系我们用户协议隐私条款
关注我们

Suppr 超能文献

核心技术专利:CN118964589B侵权必究
粤ICP备2023148730 号-1Suppr @ 2026

文献检索

告别复杂PubMed语法,用中文像聊天一样搜索,搜遍4000万医学文献。AI智能推荐,让科研检索更轻松。

立即免费搜索

文件翻译

保留排版,准确专业,支持PDF/Word/PPT等文件格式,支持 12+语言互译。

免费翻译文档

深度研究

AI帮你快速写综述,25分钟生成高质量综述,智能提取关键信息,辅助科研写作。

立即免费体验

应用数字液滴 PCR 对日本非小细胞肺癌患者进行连续的游离细胞 DNA 评估,监测表皮生长因子受体 C797S 突变。

Monitoring epidermal growth factor receptor C797S mutation in Japanese non-small cell lung cancer patients with serial cell-free DNA evaluation using digital droplet PCR.

机构信息

Cancer Chemotherapy Center, Japanese Foundation for Cancer Research, Tokyo, Japan.

Department of Thoracic Medical Oncology, The Cancer Institute Hospital, Japanese Foundation for Cancer Research, Tokyo, Japan.

出版信息

Cancer Sci. 2021 Jun;112(6):2371-2380. doi: 10.1111/cas.14879. Epub 2021 May 2.

DOI:10.1111/cas.14879
PMID:33686722
原文链接:https://pmc.ncbi.nlm.nih.gov/articles/PMC8177776/
Abstract

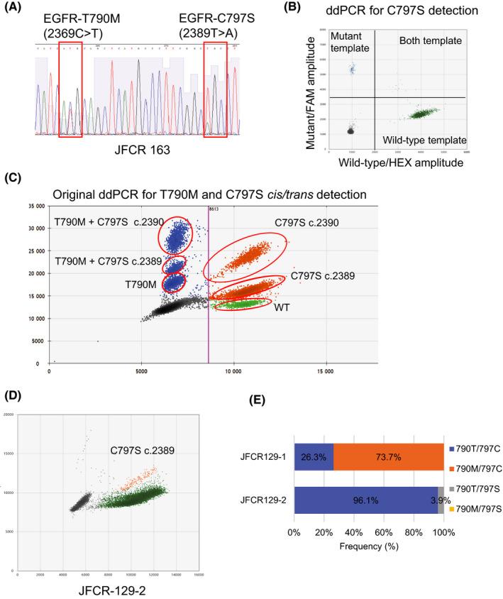
Osimertinib is a third-generation epidermal growth factor receptor tyrosine kinase inhibitor (EGFR-TKI) that is effective in treating both naïve and T790M-mutated EGFR-TKI-resistant non-small cell lung cancer patients. The EGFR C797S mutation is the major osimertinib resistance mechanism. The present study monitored the EGFR C797S mutation during osimertinib treatment in Japanese patients using droplet digital PCR (ddPCR). In our first cohort, C797S detection was validated with tumor specimens and/or plasma samples from 26 patients using ddPCR with custom-designed probes detecting and discriminating T790M and C797S in cis and trans positions. In our second cohort, 18 patients with EGFR-T790M who were going to start osimertinib were analyzed using ddPCR by collecting the plasma samples every month from the beginning of the course of osimertinib. In the first cohort, C797S was detected in 15.4% of patients. C797S and T790M in cis and trans positions were distinguished using ddPCR. In the second cohort, serial cfDNA evaluation revealed that the rate of EGFR mutation changes with disease state. Increases of EGFR mutation were detected, including C797S several months before the diagnosis of disease progression. As with the first cohort, C797S and T790M in cis and trans position were distinguished by ddPCR at disease progression. Coincidentally, in the first cohort, next generation sequencing detected NRAS Q61K mutation and the resistance with NRAS Q61K mutation was overcome by trametinib. In the second cohort, serial cfDNA analysis was useful for evaluating bone oligo-progression and local radiation therapy.

摘要

奥希替尼是一种第三代表皮生长因子受体酪氨酸激酶抑制剂(EGFR-TKI),可有效治疗初治和 T790M 突变型 EGFR-TKI 耐药的非小细胞肺癌患者。EGFR C797S 突变是奥希替尼耐药的主要机制。本研究采用液滴数字 PCR(ddPCR)监测日本患者奥希替尼治疗期间的 EGFR C797S 突变。在我们的第一队列中,使用 ddPCR 检测了 26 例患者的肿瘤标本和/或血浆样本中的 C797S,ddPCR 使用定制的探针检测和区分顺式和反式位置的 T790M 和 C797S。在我们的第二队列中,18 例 EGFR-T790M 患者在开始奥希替尼治疗前每月通过收集血浆样本进行 ddPCR 分析。在第一队列中,15.4%的患者检测到 C797S。使用 ddPCR 区分顺式和反式位置的 C797S 和 T790M。在第二队列中,连续的 cfDNA 评估显示 EGFR 突变状态随疾病状态而变化。在疾病进展前几个月检测到包括 C797S 在内的 EGFR 突变增加。与第一队列一样,ddPCR 可区分顺式和反式位置的 C797S 和 T790M。巧合的是,在第一队列中,下一代测序检测到 NRAS Q61K 突变,NRAS Q61K 突变的耐药性被 trametinib 克服。在第二队列中,连续的 cfDNA 分析有助于评估骨寡进展和局部放射治疗。

https://cdn.ncbi.nlm.nih.gov/pmc/blobs/23bd/8177776/feb88e4de7e3/CAS-112-2371-g004.jpg
https://cdn.ncbi.nlm.nih.gov/pmc/blobs/23bd/8177776/a73594254a70/CAS-112-2371-g006.jpg
https://cdn.ncbi.nlm.nih.gov/pmc/blobs/23bd/8177776/89824089af5f/CAS-112-2371-g001.jpg
https://cdn.ncbi.nlm.nih.gov/pmc/blobs/23bd/8177776/b711781bc30e/CAS-112-2371-g007.jpg
https://cdn.ncbi.nlm.nih.gov/pmc/blobs/23bd/8177776/ba859192162b/CAS-112-2371-g003.jpg
https://cdn.ncbi.nlm.nih.gov/pmc/blobs/23bd/8177776/9beab4dfa842/CAS-112-2371-g002.jpg
https://cdn.ncbi.nlm.nih.gov/pmc/blobs/23bd/8177776/feb88e4de7e3/CAS-112-2371-g004.jpg
https://cdn.ncbi.nlm.nih.gov/pmc/blobs/23bd/8177776/a73594254a70/CAS-112-2371-g006.jpg
https://cdn.ncbi.nlm.nih.gov/pmc/blobs/23bd/8177776/89824089af5f/CAS-112-2371-g001.jpg
https://cdn.ncbi.nlm.nih.gov/pmc/blobs/23bd/8177776/b711781bc30e/CAS-112-2371-g007.jpg
https://cdn.ncbi.nlm.nih.gov/pmc/blobs/23bd/8177776/ba859192162b/CAS-112-2371-g003.jpg
https://cdn.ncbi.nlm.nih.gov/pmc/blobs/23bd/8177776/9beab4dfa842/CAS-112-2371-g002.jpg
https://cdn.ncbi.nlm.nih.gov/pmc/blobs/23bd/8177776/feb88e4de7e3/CAS-112-2371-g004.jpg

相似文献

1
Monitoring epidermal growth factor receptor C797S mutation in Japanese non-small cell lung cancer patients with serial cell-free DNA evaluation using digital droplet PCR.应用数字液滴 PCR 对日本非小细胞肺癌患者进行连续的游离细胞 DNA 评估,监测表皮生长因子受体 C797S 突变。
Cancer Sci. 2021 Jun;112(6):2371-2380. doi: 10.1111/cas.14879. Epub 2021 May 2.
2
[Comparison of epidermal growth factor receptor (EGFR) gene T790M mutation by droplet digital PCR and Super-ARMS PCR in plasma ctDNA samples of non-small cell lung cancer patients with the resistance to EGFR-tyrosine kinase inhibitor].[采用液滴数字PCR和超级扩增阻滞突变系统PCR检测对表皮生长因子受体(EGFR)酪氨酸激酶抑制剂耐药的非小细胞肺癌患者血浆循环肿瘤DNA样本中EGFR基因T790M突变的比较]
Zhonghua Bing Li Xue Za Zhi. 2018 Dec 8;47(12):910-914. doi: 10.3760/cma.j.issn.0529-5807.2018.12.003.
3
EGFR-Mutated Lung Cancers Resistant to Osimertinib through EGFR C797S Respond to First-Generation Reversible EGFR Inhibitors but Eventually Acquire EGFR T790M/C797S in Preclinical Models and Clinical Samples.奥希替尼耐药的 EGFR 突变型肺癌对第一代可逆性 EGFR 抑制剂敏感,但在临床前模型和临床样本中最终会获得 EGFR T790M/C797S 耐药突变。
J Thorac Oncol. 2019 Nov;14(11):1995-2002. doi: 10.1016/j.jtho.2019.07.016. Epub 2019 Aug 1.
4
Acquired EGFR C797S mutation mediates resistance to AZD9291 in non-small cell lung cancer harboring EGFR T790M.获得性表皮生长因子受体(EGFR)C797S突变介导携带EGFR T790M的非小细胞肺癌对AZD9291耐药。
Nat Med. 2015 Jun;21(6):560-2. doi: 10.1038/nm.3854. Epub 2015 May 4.
5
Efficacy of immunotherapy targeting the neoantigen derived from epidermal growth factor receptor T790M/C797S mutation in non-small cell lung cancer.针对表皮生长因子受体 T790M/C797S 突变的新型抗原的免疫疗法在非小细胞肺癌中的疗效。
Cancer Sci. 2020 Aug;111(8):2736-2746. doi: 10.1111/cas.14451. Epub 2020 Jun 18.
6
Plasma screening for the T790M mutation of EGFR and phase 2 study of osimertinib efficacy in plasma T790M-positive non-small cell lung cancer: West Japan Oncology Group 8815L/LPS study.血浆 EGFR T790M 突变筛查和奥希替尼在血浆 T790M 阳性非小细胞肺癌中的疗效的 2 期研究:西日本肿瘤学组 8815L/LPS 研究。
Cancer. 2020 Jan 1;126(9):1940-1948. doi: 10.1002/cncr.32749. Epub 2020 Feb 5.
7
Epidermal growth factor receptor mutation analysis in tissue and plasma from the AURA3 trial: Osimertinib versus platinum-pemetrexed for T790M mutation-positive advanced non-small cell lung cancer.AURA3 试验中外周血和组织标本中表皮生长因子受体突变分析:奥希替尼对比培美曲塞/顺铂用于 T790M 突变阳性的晚期非小细胞肺癌。
Cancer. 2020 Jan 15;126(2):373-380. doi: 10.1002/cncr.32503. Epub 2019 Nov 26.
8
Combination Osimertinib and Gefitinib in C797S and T790M EGFR-Mutated Non-Small Cell Lung Cancer.奥希替尼与吉非替尼联合治疗 C797S 和 T790M 突变的非小细胞肺癌。
J Thorac Oncol. 2017 Nov;12(11):1728-1732. doi: 10.1016/j.jtho.2017.08.006. Epub 2017 Aug 24.
9
Exploring the resistance mechanisms of second-line osimertinib and their prognostic implications using next-generation sequencing in patients with non-small-cell lung cancer.利用下一代测序技术探索非小细胞肺癌患者二线奥希替尼的耐药机制及其预后意义。
Eur J Cancer. 2021 May;148:202-210. doi: 10.1016/j.ejca.2021.01.052. Epub 2021 Mar 18.
10
Temporal changes of EGFR mutations and T790M levels in tumour and plasma DNA following AZD9291 treatment.AZD9291治疗后肿瘤和血浆DNA中EGFR突变及T790M水平的时间变化。
Lung Cancer. 2016 Aug;98:29-32. doi: 10.1016/j.lungcan.2016.05.003. Epub 2016 May 11.

引用本文的文献

1
Possibilities of Overcoming Resistance to Osimertinib in NSCLC Patients with Mutations in the Gene.克服非小细胞肺癌患者基因发生突变后对奥希替尼耐药的可能性。
Cancers (Basel). 2025 Feb 7;17(4):563. doi: 10.3390/cancers17040563.
2
CRISPR/Cas13a-based supersensitive circulating tumor DNA assay for detecting EGFR mutations in plasma.基于 CRISPR/Cas13a 的超灵敏循环肿瘤 DNA 检测分析用于检测血浆中的 EGFR 突变。
Commun Biol. 2024 May 28;7(1):657. doi: 10.1038/s42003-024-06368-2.
3
Can Liquid Biopsy Based on ctDNA/cfDNA Replace Tissue Biopsy for the Precision Treatment of EGFR-Mutated NSCLC?

本文引用的文献

1
Plasma-based early screening and monitoring of EGFR mutations in NSCLC patients by a 3-color digital PCR assay.基于血浆的 3 色数字 PCR 检测用于非小细胞肺癌患者 EGFR 突变的早期筛查和监测。
Br J Cancer. 2020 Oct;123(9):1437-1444. doi: 10.1038/s41416-020-1024-2. Epub 2020 Aug 12.
2
ctDNA analysis reveals different molecular patterns upon disease progression in patients treated with osimertinib.ctDNA分析揭示了接受奥希替尼治疗的患者疾病进展时的不同分子模式。
Transl Lung Cancer Res. 2020 Jun;9(3):532-540. doi: 10.21037/tlcr.2020.04.01.
3
The new-generation selective ROS1/NTRK inhibitor DS-6051b overcomes crizotinib resistant ROS1-G2032R mutation in preclinical models.
基于ctDNA/cfDNA的液体活检能否取代组织活检用于EGFR突变非小细胞肺癌的精准治疗?
J Clin Med. 2023 Feb 10;12(4):1438. doi: 10.3390/jcm12041438.
4
EGFR-TKI re-administration after osimertinib failure in T790M mutation loss cases with re-biopsy.奥希替尼治疗失败后 T790M 突变丢失病例再次活检后重新使用 EGFR-TKI。
Invest New Drugs. 2022 Dec;40(6):1342-1349. doi: 10.1007/s10637-022-01301-y. Epub 2022 Sep 24.
5
Clinical Utility of Liquid Biopsy-Based Actionable Mutations Detected via ddPCR.通过数字滴液聚合酶链反应检测基于液体活检的可操作突变的临床效用。
Biomedicines. 2021 Jul 28;9(8):906. doi: 10.3390/biomedicines9080906.
新一代选择性 ROS1/NTRK 抑制剂 DS-6051b 在临床前模型中克服了克唑替尼耐药的 ROS1-G2032R 突变。
Nat Commun. 2019 Aug 9;10(1):3604. doi: 10.1038/s41467-019-11496-z.
4
The amount of activating EGFR mutations in circulating cell-free DNA is a marker to monitor osimertinib response.循环无细胞 DNA 中激活型 EGFR 突变的数量是监测奥希替尼反应的标志物。
Br J Cancer. 2018 Nov;119(10):1252-1258. doi: 10.1038/s41416-018-0238-z. Epub 2018 Nov 6.
5
The current state of oligometastatic and oligoprogressive non-small cell lung cancer.寡转移和寡进展性非小细胞肺癌的现状
J Thorac Dis. 2018 Aug;10(Suppl 21):S2537-S2544. doi: 10.21037/jtd.2018.07.19.
6
Investigating Novel Resistance Mechanisms to Third-Generation EGFR Tyrosine Kinase Inhibitor Osimertinib in Non-Small Cell Lung Cancer Patients.探索非小细胞肺癌患者对第三代 EGFR 酪氨酸激酶抑制剂奥希替尼产生新耐药机制。
Clin Cancer Res. 2018 Jul 1;24(13):3097-3107. doi: 10.1158/1078-0432.CCR-17-2310. Epub 2018 Mar 5.
7
High ratio of T790M to EGFR activating mutations correlate with the osimertinib response in non-small-cell lung cancer.T790M 与 EGFR 激活突变的高比值与非小细胞肺癌的奥希替尼反应相关。
Lung Cancer. 2018 Mar;117:1-6. doi: 10.1016/j.lungcan.2017.12.018. Epub 2018 Jan 4.
8
Primary resistance to osimertinib due to SCLC transformation: Issue of T790M determination on liquid re-biopsy.奥希替尼治疗原发性耐药导致小细胞肺癌转化:液体再活检T790M 检测问题。
Lung Cancer. 2018 Jan;115:21-27. doi: 10.1016/j.lungcan.2017.11.011. Epub 2017 Nov 13.
9
Outcomes in patients with non-small-cell lung cancer and acquired Thr790Met mutation treated with osimertinib: a genomic study.奥希替尼治疗获得性 Thr790Met 突变的非小细胞肺癌患者的结局:一项基因组研究。
Lancet Respir Med. 2018 Feb;6(2):107-116. doi: 10.1016/S2213-2600(17)30480-0. Epub 2017 Dec 14.
10
Comparison of Minimal Residual Disease Detection by Multiparameter Flow Cytometry, ASO-qPCR, Droplet Digital PCR, and Deep Sequencing in Patients with Multiple Myeloma Who Underwent Autologous Stem Cell Transplantation.多参数流式细胞术、等位基因特异性寡核苷酸定量聚合酶链反应、数字液滴聚合酶链反应和深度测序检测接受自体干细胞移植的多发性骨髓瘤患者微小残留病的比较
J Clin Med. 2017 Sep 25;6(10):91. doi: 10.3390/jcm6100091.