• 文献检索
  • 文档翻译
  • 深度研究
  • 学术资讯
  • Suppr Zotero 插件Zotero 插件
  • 邀请有礼
  • 套餐&价格
  • 历史记录
应用&插件
Suppr Zotero 插件Zotero 插件浏览器插件Mac 客户端Windows 客户端微信小程序
定价
高级版会员购买积分包购买API积分包
服务
文献检索文档翻译深度研究API 文档MCP 服务
关于我们
关于 Suppr公司介绍联系我们用户协议隐私条款
关注我们

Suppr 超能文献

核心技术专利:CN118964589B侵权必究
粤ICP备2023148730 号-1Suppr @ 2026

文献检索

告别复杂PubMed语法,用中文像聊天一样搜索,搜遍4000万医学文献。AI智能推荐,让科研检索更轻松。

立即免费搜索

文件翻译

保留排版,准确专业,支持PDF/Word/PPT等文件格式,支持 12+语言互译。

免费翻译文档

深度研究

AI帮你快速写综述,25分钟生成高质量综述,智能提取关键信息,辅助科研写作。

立即免费体验

对 COVID-19 患者的代谢组学分析揭示了与疾病阶段相关的和预后的生物标志物。

Metabolomic analyses of COVID-19 patients unravel stage-dependent and prognostic biomarkers.

机构信息

INSERM U1015, Gustave Roussy Cancer Campus, 94800, Villejuif, France.

Université Paris Saclay, Faculté de Médecine, 94270, Le Kremlin-Bicêtre, France.

出版信息

Cell Death Dis. 2021 Mar 11;12(3):258. doi: 10.1038/s41419-021-03540-y.

DOI:10.1038/s41419-021-03540-y
PMID:33707411
原文链接:https://pmc.ncbi.nlm.nih.gov/articles/PMC7948172/
Abstract

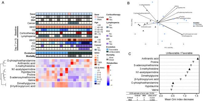
The circulating metabolome provides a snapshot of the physiological state of the organism responding to pathogenic challenges. Here we report alterations in the plasma metabolome reflecting the clinical presentation of COVID-19 patients with mild (ambulatory) diseases, moderate disease (radiologically confirmed pneumonitis, hospitalization and oxygen therapy), and critical disease (in intensive care). This analysis revealed major disease- and stage-associated shifts in the metabolome, meaning that at least 77 metabolites including amino acids, lipids, polyamines and sugars, as well as their derivatives, were altered in critical COVID-19 patient's plasma as compared to mild COVID-19 patients. Among a uniformly moderate cohort of patients who received tocilizumab, only 10 metabolites were different among individuals with a favorable evolution as compared to those who required transfer into the intensive care unit. The elevation of one single metabolite, anthranilic acid, had a poor prognostic value, correlating with the maintenance of high interleukin-10 and -18 levels. Given that products of the kynurenine pathway including anthranilic acid have immunosuppressive properties, we speculate on the therapeutic utility to inhibit the rate-limiting enzymes of this pathway including indoleamine 2,3-dioxygenase and tryptophan 2,3-dioxygenase.

摘要

循环代谢组学提供了机体对致病挑战的生理状态的实时快照。在这里,我们报告了反映 COVID-19 轻症(可走动)患者、中度疾病(影像学证实的肺炎、住院和氧疗)和重症(重症监护)患者临床表型的血浆代谢组的变化。该分析显示出与疾病和阶段相关的主要代谢组学变化,这意味着与轻症 COVID-19 患者相比,至少有 77 种代谢物(包括氨基酸、脂质、多胺和糖及其衍生物)在重症 COVID-19 患者的血浆中发生改变。在接受托珠单抗治疗的同质中度患者队列中,与需要转入重症监护病房的患者相比,只有 10 种代谢物在预后良好的个体中存在差异。单一种代谢物邻氨基苯甲酸的升高具有较差的预后价值,与高白细胞介素-10 和 -18 水平的维持相关。鉴于包括邻氨基苯甲酸在内的犬尿氨酸途径的产物具有免疫抑制特性,我们推测抑制该途径的限速酶(包括吲哚胺 2,3-双加氧酶和色氨酸 2,3-双加氧酶)具有治疗效用。

https://cdn.ncbi.nlm.nih.gov/pmc/blobs/9e7f/7952596/93a1d7f0e755/41419_2021_3540_Fig6_HTML.jpg
https://cdn.ncbi.nlm.nih.gov/pmc/blobs/9e7f/7952596/3d46c028a827/41419_2021_3540_Fig1_HTML.jpg
https://cdn.ncbi.nlm.nih.gov/pmc/blobs/9e7f/7952596/8607f2bc00fd/41419_2021_3540_Fig2_HTML.jpg
https://cdn.ncbi.nlm.nih.gov/pmc/blobs/9e7f/7952596/b57921be369a/41419_2021_3540_Fig3_HTML.jpg
https://cdn.ncbi.nlm.nih.gov/pmc/blobs/9e7f/7952596/519e163f5db3/41419_2021_3540_Fig4_HTML.jpg
https://cdn.ncbi.nlm.nih.gov/pmc/blobs/9e7f/7952596/df7ea21ba6c2/41419_2021_3540_Fig5_HTML.jpg
https://cdn.ncbi.nlm.nih.gov/pmc/blobs/9e7f/7952596/93a1d7f0e755/41419_2021_3540_Fig6_HTML.jpg
https://cdn.ncbi.nlm.nih.gov/pmc/blobs/9e7f/7952596/3d46c028a827/41419_2021_3540_Fig1_HTML.jpg
https://cdn.ncbi.nlm.nih.gov/pmc/blobs/9e7f/7952596/8607f2bc00fd/41419_2021_3540_Fig2_HTML.jpg
https://cdn.ncbi.nlm.nih.gov/pmc/blobs/9e7f/7952596/b57921be369a/41419_2021_3540_Fig3_HTML.jpg
https://cdn.ncbi.nlm.nih.gov/pmc/blobs/9e7f/7952596/519e163f5db3/41419_2021_3540_Fig4_HTML.jpg
https://cdn.ncbi.nlm.nih.gov/pmc/blobs/9e7f/7952596/df7ea21ba6c2/41419_2021_3540_Fig5_HTML.jpg
https://cdn.ncbi.nlm.nih.gov/pmc/blobs/9e7f/7952596/93a1d7f0e755/41419_2021_3540_Fig6_HTML.jpg

相似文献

1
Metabolomic analyses of COVID-19 patients unravel stage-dependent and prognostic biomarkers.对 COVID-19 患者的代谢组学分析揭示了与疾病阶段相关的和预后的生物标志物。
Cell Death Dis. 2021 Mar 11;12(3):258. doi: 10.1038/s41419-021-03540-y.
2
Metabolomics study of COVID-19 patients in four different clinical stages.COVID-19 患者在四个不同临床阶段的代谢组学研究。
Sci Rep. 2022 Jan 31;12(1):1650. doi: 10.1038/s41598-022-05667-0.
3
Metabolic predictors of COVID-19 mortality and severity: a survival analysis.新冠病毒肺炎死亡率和严重程度的代谢预测因子:生存分析。
Front Immunol. 2024 May 10;15:1353903. doi: 10.3389/fimmu.2024.1353903. eCollection 2024.
4
Metabolomic/lipidomic profiling of COVID-19 and individual response to tocilizumab.COVID-19 的代谢组学/脂质组学分析及托珠单抗的个体反应。
PLoS Pathog. 2021 Feb 1;17(2):e1009243. doi: 10.1371/journal.ppat.1009243. eCollection 2021 Feb.
5
Circulating acetylated polyamines correlate with Covid-19 severity in cancer patients.循环乙酰化多胺与癌症患者 COVID-19 严重程度相关。
Aging (Albany NY). 2021 Sep 13;13(17):20860-20885. doi: 10.18632/aging.203525.
6
Metabolic Signatures Associated with Severity in Hospitalized COVID-19 Patients.与住院 COVID-19 患者严重程度相关的代谢特征。
Int J Mol Sci. 2021 Apr 30;22(9):4794. doi: 10.3390/ijms22094794.
7
High serum IL-6 values increase the risk of mortality and the severity of pneumonia in patients diagnosed with COVID-19.高血清 IL-6 水平会增加 COVID-19 患者的死亡风险和肺炎严重程度。
Mol Immunol. 2020 Dec;128:64-68. doi: 10.1016/j.molimm.2020.10.006. Epub 2020 Oct 14.
8
Cytokine Profiles Before and After Immune Modulation in Hospitalized Patients with COVID-19.COVID-19 住院患者免疫调节前后的细胞因子谱。
J Clin Immunol. 2021 May;41(4):738-747. doi: 10.1007/s10875-020-00949-6. Epub 2021 Jan 18.
9
COVID-19 infection alters kynurenine and fatty acid metabolism, correlating with IL-6 levels and renal status.COVID-19 感染改变犬尿氨酸和脂肪酸代谢,与 IL-6 水平和肾脏状况相关。
JCI Insight. 2020 Jul 23;5(14):140327. doi: 10.1172/jci.insight.140327.
10
Metabolomic profiling of COVID-19 using serum and urine samples in intensive care and medical ward cohorts.采用血清和尿液样本对重症监护和医疗病房队列中 COVID-19 的代谢组学分析。
Sci Rep. 2024 Oct 10;14(1):23713. doi: 10.1038/s41598-024-74641-9.

引用本文的文献

1
COVID-19-Omics Report: From Individual Omics Approaches to Precision Medicine.《COVID-19组学报告:从个体组学方法到精准医学》
Reports (MDPI). 2023 Sep 22;6(4):45. doi: 10.3390/reports6040045.
2
Baseline predictors for 28-day COVID-19 severity and mortality among hospitalized patients: results from the IMPACC study.住院患者中28天COVID-19严重程度和死亡率的基线预测因素:IMPACC研究结果
Front Med (Lausanne). 2025 Jul 4;12:1604388. doi: 10.3389/fmed.2025.1604388. eCollection 2025.
3
Time-series metabolomic profiling of SARS-CoV-2 infection: Possible prognostic biomarkers in patients in the ICU by ¹H-NMR analysis.

本文引用的文献

1
Enhanced Anticancer Effect of a Combination of S-adenosylmethionine (SAM) and Immune Checkpoint Inhibitor (ICPi) in a Syngeneic Mouse Model of Advanced Melanoma.S-腺苷甲硫氨酸(SAM)与免疫检查点抑制剂(ICPi)联合使用在晚期黑色素瘤同基因小鼠模型中的抗癌效果增强
Front Oncol. 2020 Sep 2;10:1361. doi: 10.3389/fonc.2020.01361. eCollection 2020.
2
Trial watch: IDO inhibitors in cancer therapy.试验观察:癌症治疗中的吲哚胺2,3-双加氧酶抑制剂
Oncoimmunology. 2020 Jun 14;9(1):1777625. doi: 10.1080/2162402X.2020.1777625.
3
Characterization of indoleamine-2,3-dioxygenase 1, tryptophan-2,3-dioxygenase, and Ido1/Tdo2 knockout mice.
2019冠状病毒病感染的时间序列代谢组学分析:通过¹H-NMR分析确定重症监护病房患者可能的预后生物标志物
PLoS One. 2025 Jul 3;20(7):e0327244. doi: 10.1371/journal.pone.0327244. eCollection 2025.
4
Comprehensive clinical and metabolomics profiling of COVID-19 Mexican patients across three epidemiological waves.对墨西哥COVID-19患者在三个疫情流行阶段进行的全面临床和代谢组学分析。
Front Mol Biosci. 2025 Jun 18;12:1607583. doi: 10.3389/fmolb.2025.1607583. eCollection 2025.
5
Metabolic signature of COVID-19 progression: potential prognostic markers for severity and outcome.新冠病毒疾病进展的代谢特征:严重程度和预后的潜在预后标志物
Metabolomics. 2025 May 21;21(3):70. doi: 10.1007/s11306-025-02264-w.
6
Association of homoarginine with arginine and disease severity in COVID-19 patients.高同型精氨酸与精氨酸的关联及COVID-19患者的疾病严重程度
Amino Acids. 2025 May 7;57(1):24. doi: 10.1007/s00726-025-03453-6.
7
Anti-diabetes activity of (R)-gentiandiol in KKAy type 2 mice.(R)-龙胆二醇对KKAy 2型小鼠的抗糖尿病活性
Sci Rep. 2025 May 6;15(1):15730. doi: 10.1038/s41598-025-00422-7.
8
Plasma metabolomics signatures predict COVID-19 patient outcome at ICU admission comparable to clinical scores.血浆代谢组学特征在重症监护病房(ICU)入院时可预测新冠病毒疾病(COVID-19)患者的预后,其预测能力与临床评分相当。
Sci Rep. 2025 May 3;15(1):15498. doi: 10.1038/s41598-025-00373-z.
9
Integrative metagenomics and metabolomics reveal age-associated gut microbiota and metabolite alterations in a hamster model of COVID-19.整合宏基因组学和代谢组学揭示了新冠病毒感染仓鼠模型中与年龄相关的肠道微生物群和代谢物变化。
Gut Microbes. 2025 Dec;17(1):2486511. doi: 10.1080/19490976.2025.2486511. Epub 2025 Apr 2.
10
Metabolomic characteristics and related pathways in patients with different severity of COVID-19: a systematic review and meta-analysis.不同严重程度新冠病毒病患者的代谢组学特征及相关通路:一项系统综述和荟萃分析
J Glob Health. 2025 Feb 28;15:04056. doi: 10.7189/jogh.15.04056.
吲哚胺 2,3-双加氧酶 1、色氨酸 2,3-双加氧酶和 Ido1/Tdo2 基因敲除小鼠的特征。
Toxicol Appl Pharmacol. 2020 Nov 1;406:115216. doi: 10.1016/j.taap.2020.115216. Epub 2020 Aug 29.
4
Plasma leptin correlates with anthranilic acid in schizophrenia but not in major depressive disorder.血浆瘦素与精神分裂症中的邻氨基苯甲酸相关,但与重度抑郁症无关。
Eur Neuropsychopharmacol. 2020 Dec;41:167-168. doi: 10.1016/j.euroneuro.2020.08.001. Epub 2020 Aug 24.
5
Emerging Pandemic Diseases: How We Got to COVID-19.新发传染病:我们如何走到 COVID-19 这一步。
Cell. 2020 Sep 3;182(5):1077-1092. doi: 10.1016/j.cell.2020.08.021. Epub 2020 Aug 15.
6
The introduction of immunosuppressor (TDO inhibitor) significantly improved the efficacy of irinotecan in treating hepatocellular carcinoma.免疫抑制剂(TDO 抑制剂)的引入显著提高了伊立替康治疗肝癌的疗效。
Cancer Immunol Immunother. 2021 Feb;70(2):497-508. doi: 10.1007/s00262-020-02697-3. Epub 2020 Aug 25.
7
An inflammatory cytokine signature predicts COVID-19 severity and survival.炎症细胞因子特征可预测 COVID-19 严重程度和存活情况。
Nat Med. 2020 Oct;26(10):1636-1643. doi: 10.1038/s41591-020-1051-9. Epub 2020 Aug 24.
8
Elevated Calprotectin and Abnormal Myeloid Cell Subsets Discriminate Severe from Mild COVID-19.血清钙卫蛋白和异常髓系细胞亚群可区分 COVID-19 重症与轻症。
Cell. 2020 Sep 17;182(6):1401-1418.e18. doi: 10.1016/j.cell.2020.08.002. Epub 2020 Aug 5.
9
Severe COVID-19 Is Marked by a Dysregulated Myeloid Cell Compartment.严重的 COVID-19 以髓系细胞失调为特征。
Cell. 2020 Sep 17;182(6):1419-1440.e23. doi: 10.1016/j.cell.2020.08.001. Epub 2020 Aug 5.
10
A dynamic COVID-19 immune signature includes associations with poor prognosis.一个动态的 COVID-19 免疫特征包括与预后不良的关联。
Nat Med. 2020 Oct;26(10):1623-1635. doi: 10.1038/s41591-020-1038-6. Epub 2020 Aug 17.