• 文献检索
  • 文档翻译
  • 深度研究
  • 学术资讯
  • Suppr Zotero 插件Zotero 插件
  • 邀请有礼
  • 套餐&价格
  • 历史记录
应用&插件
Suppr Zotero 插件Zotero 插件浏览器插件Mac 客户端Windows 客户端微信小程序
定价
高级版会员购买积分包购买API积分包
服务
文献检索文档翻译深度研究API 文档MCP 服务
关于我们
关于 Suppr公司介绍联系我们用户协议隐私条款
关注我们

Suppr 超能文献

核心技术专利:CN118964589B侵权必究
粤ICP备2023148730 号-1Suppr @ 2026

文献检索

告别复杂PubMed语法,用中文像聊天一样搜索,搜遍4000万医学文献。AI智能推荐,让科研检索更轻松。

立即免费搜索

文件翻译

保留排版,准确专业,支持PDF/Word/PPT等文件格式,支持 12+语言互译。

免费翻译文档

深度研究

AI帮你快速写综述,25分钟生成高质量综述,智能提取关键信息,辅助科研写作。

立即免费体验

粪便微生物群移植显示断奶后仔猪腹泻多组学特征有显著变化。

Fecal Microbiota Transplantation Shows Marked Shifts in the Multi-Omic Profiles of Porcine Post-weaning Diarrhea.

作者信息

Su Yuan, Li Xiaolei, Li Diyan, Sun Jing

机构信息

Animal Genetic Resources Exploration and Innovation Key Laboratory of Sichuan Province, Sichuan Agricultural University, Chengdu, China.

Chongqing Academy of Animal Sciences, Chongqing, China.

出版信息

Front Microbiol. 2021 Feb 23;12:619460. doi: 10.3389/fmicb.2021.619460. eCollection 2021.

DOI:10.3389/fmicb.2021.619460
PMID:33708182
原文链接:https://pmc.ncbi.nlm.nih.gov/articles/PMC7940351/
Abstract

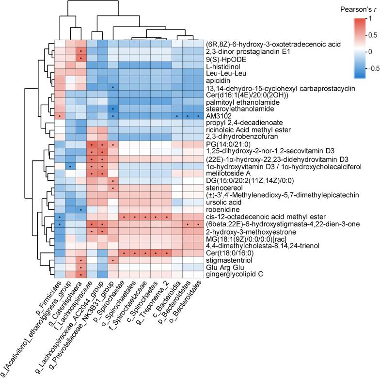
Weaning is the most critical phase in pig production and is generally associated with significant impacts on intestinal morphology, structure, physiology, and immune responses, which can lead to subsequent production inefficiencies such as decreases in growth and intake and increases in morbidity and mortality. In the present study, we attempted to explore the effects of fecal microbiota transplantation (FMT) on the fecal microbiota, fecal metabolites, and transcriptome in the jejunum, colon, liver, spleen, and oral mucosa in piglets with post-weaning diarrhea and to evaluate the therapeutic potential of FMT in piglets with post-weaning diarrhea. We found that FMT partially relieved the symptoms of diarrhea in piglets, and microbiota analysis results indicated that was identified as an FMT-associated bacterial family at 66 day and that the Shannon index in the healthy group at 34, 38, and 66 days were higher than that at 21 day. Functional enrichment analysis of the oral mucosa, liver, jejunum, and colon showed that most of the differentially expressed genes (DEGs) were enriched in the terms metabolic process, immune response, and inflammatory response. Moreover, the enriched fecal metabolites focused mostly on apoptosis, beta-alanine metabolism, glutathione metabolism, and sphingolipid metabolism. We tried to detect specific "metabolite-bacterium" pairs, such as "-stigmastentriol," "p_Bacteroidetes-(6beta,22E)-6-hydroxystigmasta-4,22-dien-3-one," and "-stenocereol." Overall, the present study provides a theoretical basis for the alleviation of weaning stress and contributes to the realization of effective and sustainable application of FMT in the pig production industry in the future.

摘要

断奶是养猪生产中最关键的阶段,通常会对肠道形态、结构、生理和免疫反应产生重大影响,进而可能导致后续生产效率低下,如生长和采食量下降,发病率和死亡率增加。在本研究中,我们试图探讨粪便微生物群移植(FMT)对断奶后腹泻仔猪粪便微生物群、粪便代谢物以及空肠、结肠、肝脏、脾脏和口腔黏膜转录组的影响,并评估FMT对断奶后腹泻仔猪的治疗潜力。我们发现FMT部分缓解了仔猪腹泻症状,微生物群分析结果表明,在第66天被鉴定为与FMT相关的细菌家族,健康组在第34、38和66天的香农指数高于第21天。对口腔黏膜、肝脏、空肠和结肠的功能富集分析表明,大多数差异表达基因(DEG)富集在代谢过程、免疫反应和炎症反应等术语中。此外,富集的粪便代谢物主要集中在细胞凋亡、β-丙氨酸代谢、谷胱甘肽代谢和鞘脂代谢上。我们试图检测特定的“代谢物-细菌”对,如“-豆甾三醇”、“p_拟杆菌属-(6β,22E)-6-羟基豆甾-4,22-二烯-3-酮”和“-窄头龙脑醇”。总体而言,本研究为缓解断奶应激提供了理论依据,并有助于未来FMT在养猪业中实现有效且可持续的应用。

https://cdn.ncbi.nlm.nih.gov/pmc/blobs/04cd/7940351/e0b6db1a4714/fmicb-12-619460-g006.jpg
https://cdn.ncbi.nlm.nih.gov/pmc/blobs/04cd/7940351/25d076fc9579/fmicb-12-619460-g001.jpg
https://cdn.ncbi.nlm.nih.gov/pmc/blobs/04cd/7940351/0ba3df6cf328/fmicb-12-619460-g002.jpg
https://cdn.ncbi.nlm.nih.gov/pmc/blobs/04cd/7940351/9635c20a9f4d/fmicb-12-619460-g003.jpg
https://cdn.ncbi.nlm.nih.gov/pmc/blobs/04cd/7940351/9b68e807a765/fmicb-12-619460-g004.jpg
https://cdn.ncbi.nlm.nih.gov/pmc/blobs/04cd/7940351/22791dc8ef00/fmicb-12-619460-g005.jpg
https://cdn.ncbi.nlm.nih.gov/pmc/blobs/04cd/7940351/e0b6db1a4714/fmicb-12-619460-g006.jpg
https://cdn.ncbi.nlm.nih.gov/pmc/blobs/04cd/7940351/25d076fc9579/fmicb-12-619460-g001.jpg
https://cdn.ncbi.nlm.nih.gov/pmc/blobs/04cd/7940351/0ba3df6cf328/fmicb-12-619460-g002.jpg
https://cdn.ncbi.nlm.nih.gov/pmc/blobs/04cd/7940351/9635c20a9f4d/fmicb-12-619460-g003.jpg
https://cdn.ncbi.nlm.nih.gov/pmc/blobs/04cd/7940351/9b68e807a765/fmicb-12-619460-g004.jpg
https://cdn.ncbi.nlm.nih.gov/pmc/blobs/04cd/7940351/22791dc8ef00/fmicb-12-619460-g005.jpg
https://cdn.ncbi.nlm.nih.gov/pmc/blobs/04cd/7940351/e0b6db1a4714/fmicb-12-619460-g006.jpg

相似文献

1
Fecal Microbiota Transplantation Shows Marked Shifts in the Multi-Omic Profiles of Porcine Post-weaning Diarrhea.粪便微生物群移植显示断奶后仔猪腹泻多组学特征有显著变化。
Front Microbiol. 2021 Feb 23;12:619460. doi: 10.3389/fmicb.2021.619460. eCollection 2021.
2
Early-Life Intervention Using Exogenous Fecal Microbiota Alleviates Gut Injury and Reduce Inflammation Caused by Weaning Stress in Piglets.利用外源性粪便微生物群进行早期生活干预可减轻仔猪断奶应激引起的肠道损伤并减少炎症。
Front Microbiol. 2021 Jun 10;12:671683. doi: 10.3389/fmicb.2021.671683. eCollection 2021.
3
Effects of fecal microbiota transplantation from yaks on weaning diarrhea, fecal microbiota composition, microbial network structure and functional pathways in Chinese Holstein calves.牦牛粪便微生物群移植对中国荷斯坦犊牛断奶腹泻、粪便微生物群组成、微生物网络结构及功能通路的影响
Front Microbiol. 2022 Sep 23;13:898505. doi: 10.3389/fmicb.2022.898505. eCollection 2022.
4
Lythrum salicaria L. herb and gut microbiota of healthy post-weaning piglets. Focus on prebiotic properties and formation of postbiotic metabolites in ex vivo cultures.水蓼全草及其对健康断奶仔猪肠道微生物群的影响。重点关注其在体外培养物中的益生元特性和后生代谢产物的形成。
J Ethnopharmacol. 2020 Oct 28;261:113073. doi: 10.1016/j.jep.2020.113073. Epub 2020 Jul 14.
5
A multi-omic assessment of the mechanisms of intestinal microbes used to treat diarrhea in early-weaned lambs.对用于治疗早期断奶羔羊腹泻的肠道微生物机制的多组学评估。
mSystems. 2024 Feb 20;9(2):e0095323. doi: 10.1128/msystems.00953-23. Epub 2024 Jan 9.
6
Early-Life Intervention Using Fecal Microbiota Combined with Probiotics Promotes Gut Microbiota Maturation, Regulates Immune System Development, and Alleviates Weaning Stress in Piglets.早期生活干预使用粪便微生物群联合益生菌可促进肠道微生物群成熟、调节免疫系统发育并减轻仔猪断奶应激。
Int J Mol Sci. 2020 Jan 13;21(2):503. doi: 10.3390/ijms21020503.
7
Capsulized faecal microbiota transplantation ameliorates post-weaning diarrhoea by modulating the gut microbiota in piglets.胶囊化粪便微生物群移植通过调节仔猪肠道微生物群改善断奶后腹泻。
Vet Res. 2020 Apr 16;51(1):55. doi: 10.1186/s13567-020-00779-9.
8
Fecal Microbiota Transplantation Beneficially Regulates Intestinal Mucosal Autophagy and Alleviates Gut Barrier Injury.粪便微生物群移植有益地调节肠道黏膜自噬并减轻肠道屏障损伤。
mSystems. 2018 Oct 9;3(5). doi: 10.1128/mSystems.00137-18. eCollection 2018 Sep-Oct.
9
Introduction of Colonic and Fecal Microbiota From an Adult Pig Differently Affects the Growth, Gut Health, Intestinal Microbiota and Blood Metabolome of Newborn Piglets.成年猪结肠和粪便微生物群的引入对新生仔猪的生长、肠道健康、肠道微生物群和血液代谢组有不同影响。
Front Microbiol. 2021 Feb 4;12:623673. doi: 10.3389/fmicb.2021.623673. eCollection 2021.
10
Dietary fermented soybean meal replacement alleviates diarrhea in weaned piglets challenged with enterotoxigenic Escherichia coli K88 by modulating inflammatory cytokine levels and cecal microbiota composition.饲粮发酵豆粕替代缓解肠产毒型大肠杆菌 K88 攻毒仔猪腹泻的作用及其机制。
BMC Vet Res. 2020 Jul 14;16(1):245. doi: 10.1186/s12917-020-02466-5.

引用本文的文献

1
Fecal microbiota transplantation in pigs: current status and future perspective.猪的粪便微生物群移植:现状与未来展望
Anim Microbiome. 2025 Jul 20;7(1):76. doi: 10.1186/s42523-025-00440-w.
2
Nanopore versus Illumina to study the gut bacterial diversity of sows and piglets between farms with high and low health status.纳米孔测序与Illumina测序用于研究健康状况高低不同的猪场中母猪和仔猪的肠道细菌多样性。
BMC Vet Res. 2025 Apr 4;21(1):246. doi: 10.1186/s12917-025-04693-0.
3
Fecal microbiota transplantation modulates jejunal host-microbiota interface in weanling piglets.

本文引用的文献

1
Dietary spp enhanced growth and disease resistance of weaned pigs by modulating intestinal microbiota and systemic immunity.日粮特定益生菌通过调节肠道微生物群和全身免疫来提高断奶仔猪的生长性能和抗病能力。
J Anim Sci Biotechnol. 2020 Sep 15;11:101. doi: 10.1186/s40104-020-00498-3. eCollection 2020.
2
Freeze-dried fecal samples are biologically active after long-lasting storage and suited to fecal microbiota transplantation in a preclinical murine model of infection.经长期储存后,冻干粪便样本仍具有生物活性,适合用于感染的临床前小鼠模型中的粪便微生物群移植。
Gut Microbes. 2020 Sep 2;11(5):1405-1422. doi: 10.1080/19490976.2020.1759489. Epub 2020 Jun 5.
3
粪便微生物群移植可调节断奶仔猪空肠的宿主-微生物群界面。
Microbiome. 2025 Feb 7;13(1):45. doi: 10.1186/s40168-025-02042-9.
4
Effects of a farm-specific fecal microbial transplant (FMT) product on clinical outcomes and fecal microbiome composition in preweaned dairy calves.一种特定于农场的粪便微生物移植(FMT)产品对未断奶奶牛犊牛临床结局和粪便微生物组组成的影响。
PLoS One. 2022 Oct 21;17(10):e0276638. doi: 10.1371/journal.pone.0276638. eCollection 2022.
5
Effects of fecal microbiota transplantation from yaks on weaning diarrhea, fecal microbiota composition, microbial network structure and functional pathways in Chinese Holstein calves.牦牛粪便微生物群移植对中国荷斯坦犊牛断奶腹泻、粪便微生物群组成、微生物网络结构及功能通路的影响
Front Microbiol. 2022 Sep 23;13:898505. doi: 10.3389/fmicb.2022.898505. eCollection 2022.
6
High Dietary Intake of Rye Affects Porcine Gut Microbiota in a Typhimurium Infection Study.在一项鼠伤寒沙门氏菌感染研究中,高膳食黑麦摄入量对猪肠道微生物群有影响。
Plants (Basel). 2022 Aug 28;11(17):2232. doi: 10.3390/plants11172232.
7
Effects of dietary supplement with a Chinese herbal mixture on growth performance, antioxidant capacity, and gut microbiota in weaned pigs.日粮添加一种中药混合物对断奶仔猪生长性能、抗氧化能力和肠道微生物群的影响。
Front Vet Sci. 2022 Aug 22;9:971647. doi: 10.3389/fvets.2022.971647. eCollection 2022.
8
Microbiome, Transcriptome, and Metabolomic Analyses Revealed the Mechanism of Immune Response to Diarrhea in Rabbits Fed Antibiotic-Free Diets.微生物组、转录组和代谢组分析揭示了食用无抗生素饮食的兔子对腹泻免疫反应的机制。
Front Microbiol. 2022 Jul 6;13:888984. doi: 10.3389/fmicb.2022.888984. eCollection 2022.
9
The Multi-Omics Analysis Revealed Microbiological Regulation of Rabbit Colon with Diarrhea Fed an Antibiotic-Free Diet.多组学分析揭示了无抗生素饮食喂养的腹泻兔结肠的微生物调节作用。
Animals (Basel). 2022 Jun 8;12(12):1497. doi: 10.3390/ani12121497.
10
The Multi-Omics Analysis Revealed a Metabolic Regulatory System of Cecum in Rabbit with Diarrhea.多组学分析揭示了腹泻家兔盲肠的代谢调控系统。
Animals (Basel). 2022 May 6;12(9):1194. doi: 10.3390/ani12091194.
Weaning Alters Intestinal Gene Expression Involved in Nutrient Metabolism by Shaping Gut Microbiota in Pigs.
断奶通过塑造猪的肠道微生物群改变参与营养代谢的肠道基因表达。
Front Microbiol. 2020 Apr 17;11:694. doi: 10.3389/fmicb.2020.00694. eCollection 2020.
4
Capsulized faecal microbiota transplantation ameliorates post-weaning diarrhoea by modulating the gut microbiota in piglets.胶囊化粪便微生物群移植通过调节仔猪肠道微生物群改善断奶后腹泻。
Vet Res. 2020 Apr 16;51(1):55. doi: 10.1186/s13567-020-00779-9.
5
Early-Life Intervention Using Fecal Microbiota Combined with Probiotics Promotes Gut Microbiota Maturation, Regulates Immune System Development, and Alleviates Weaning Stress in Piglets.早期生活干预使用粪便微生物群联合益生菌可促进肠道微生物群成熟、调节免疫系统发育并减轻仔猪断奶应激。
Int J Mol Sci. 2020 Jan 13;21(2):503. doi: 10.3390/ijms21020503.
6
Identification of the core bacteria in rectums of diarrheic and non-diarrheic piglets.鉴定腹泻和非腹泻仔猪直肠中的核心细菌。
Sci Rep. 2019 Dec 10;9(1):18675. doi: 10.1038/s41598-019-55328-y.
7
sp. probiotic supplementation diminish the F4ac infection in susceptible weaned pigs by influencing the intestinal immune response, intestinal microbiota and blood metabolomics.特定益生菌补充剂通过影响肠道免疫反应、肠道微生物群和血液代谢组学来减少易感断奶仔猪的F4ac感染。
J Anim Sci Biotechnol. 2019 Sep 12;10:74. doi: 10.1186/s40104-019-0380-3. eCollection 2019.
8
Sodium oligomannate therapeutically remodels gut microbiota and suppresses gut bacterial amino acids-shaped neuroinflammation to inhibit Alzheimer's disease progression.低聚甘露糖通过治疗重塑肠道微生物群,抑制肠道细菌氨基酸诱导的神经炎症来抑制阿尔茨海默病的进展。
Cell Res. 2019 Oct;29(10):787-803. doi: 10.1038/s41422-019-0216-x. Epub 2019 Sep 6.
9
Characterization of Microbiota Associated with Digesta and Mucosa in Different Regions of Gastrointestinal Tract of Nursery Pigs. characterizing the Microbiota associated with digesta and mucosa in different regions of the Gastrointestinal Tract of Nursery Pigs.
Int J Mol Sci. 2019 Apr 2;20(7):1630. doi: 10.3390/ijms20071630.
10
Metascape provides a biologist-oriented resource for the analysis of systems-level datasets.Metascape 为系统水平数据集的分析提供了面向生物学家的资源。
Nat Commun. 2019 Apr 3;10(1):1523. doi: 10.1038/s41467-019-09234-6.