Suppr超能文献

肝细胞癌进展和预后相关核心基因的鉴定及小分子药物预测

Identification of Core Genes Related to Progression and Prognosis of Hepatocellular Carcinoma and Small-Molecule Drug Predication.

作者信息

Jiang Nan, Zhang Xinzhuo, Qin Dalian, Yang Jing, Wu Anguo, Wang Long, Sun Yueshan, Li Hong, Shen Xin, Lin Jing, Kantawong Fahsai, Wu Jianming

机构信息

Department of Medical Technology, Faculty of Associated Medical Sciences, Chiang Mai University, Chiang Mai, Thailand.

School of Pharmacy, Southwest Medical University, Luzhou, China.

出版信息

Front Genet. 2021 Feb 23;12:608017. doi: 10.3389/fgene.2021.608017. eCollection 2021.

Abstract

BACKGROUND

Hepatocellular carcinoma (HCC) is one of the most leading causes of cancer death with a poor prognosis. However, the underlying molecular mechanisms are largely unclear, and effective treatment for it is limited. Using an integrated bioinformatics method, the present study aimed to identify the key candidate prognostic genes that are involved in HCC development and identify small-molecule drugs with treatment potential.

METHODS AND RESULTS

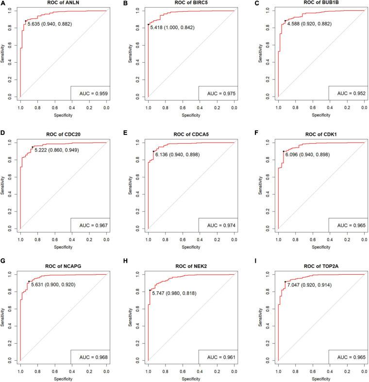
In this study, by using three expression profile datasets from Gene Expression Omnibus database, 1,704 differentially expressed genes were identified, including 671 upregulated and 1,033 downregulated genes. Then, weighted co-expression network analysis revealed nine modules are related with pathological stage; turquoise module was the most associated module. Gene Ontology (GO) and Kyoto Encyclopedia of Genes and Genomes pathway analyses (KEGG) indicated that these genes were enriched in cell division, cell cycle, and metabolic related pathways. Furthermore, by analyzing the turquoise module, 22 genes were identified as hub genes. Based on HCC data from gene expression profiling interactive analysis (GEPIA) database, nine genes associated with progression and prognosis of HCC were screened, including , , , , , , , , and . According to the Human Protein Atlas and the Oncomine database, these genes were highly upregulated in HCC tumor samples. Moreover, multivariate Cox regression analysis showed that the risk score based on the gene expression signature of these nine genes was an independent prognostic factor for overall survival and disease-free survival in HCC patients. In addition, the candidate small-molecule drugs for HCC were identified by the CMap database.

CONCLUSION

In conclusion, the nine key gene signatures related to HCC progression and prognosis were identified and validated. The cell cycle pathway was the core pathway enriched with these key genes. Moreover, several candidate molecule drugs were identified, providing insights into novel therapeutic approaches for HCC.

摘要

背景

肝细胞癌(HCC)是癌症死亡的主要原因之一,预后较差。然而,其潜在的分子机制在很大程度上尚不清楚,针对它的有效治疗方法也很有限。本研究采用综合生物信息学方法,旨在识别参与HCC发生发展的关键候选预后基因,并确定具有治疗潜力的小分子药物。

方法与结果

在本研究中,通过使用来自基因表达综合数据库的三个表达谱数据集,鉴定出1704个差异表达基因,其中包括671个上调基因和1033个下调基因。然后,加权共表达网络分析显示有九个模块与病理分期相关;绿松石模块是最相关的模块。基因本体(GO)和京都基因与基因组百科全书通路分析(KEGG)表明,这些基因在细胞分裂、细胞周期和代谢相关通路中富集。此外,通过分析绿松石模块,确定了22个基因作为枢纽基因。基于基因表达谱交互式分析(GEPIA)数据库中的HCC数据,筛选出与HCC进展和预后相关的九个基因,包括[此处原文缺失九个基因的具体信息]。根据人类蛋白质图谱和Oncomine数据库,这些基因在HCC肿瘤样本中高度上调。此外,多变量Cox回归分析表明,基于这九个基因的基因表达特征的风险评分是HCC患者总生存和无病生存的独立预后因素。此外,通过CMap数据库确定了HCC的候选小分子药物。

结论

总之,鉴定并验证了与HCC进展和预后相关的九个关键基因特征。细胞周期通路是富含这些关键基因的核心通路。此外,还确定了几种候选分子药物,为HCC的新型治疗方法提供了思路。

https://cdn.ncbi.nlm.nih.gov/pmc/blobs/467e/7940693/c394a89c8cad/fgene-12-608017-g001.jpg

文献检索

告别复杂PubMed语法,用中文像聊天一样搜索,搜遍4000万医学文献。AI智能推荐,让科研检索更轻松。

立即免费搜索

文件翻译

保留排版,准确专业,支持PDF/Word/PPT等文件格式,支持 12+语言互译。

免费翻译文档

深度研究

AI帮你快速写综述,25分钟生成高质量综述,智能提取关键信息,辅助科研写作。

立即免费体验