• 文献检索
  • 文档翻译
  • 深度研究
  • 学术资讯
  • Suppr Zotero 插件Zotero 插件
  • 邀请有礼
  • 套餐&价格
  • 历史记录
应用&插件
Suppr Zotero 插件Zotero 插件浏览器插件Mac 客户端Windows 客户端微信小程序
定价
高级版会员购买积分包购买API积分包
服务
文献检索文档翻译深度研究API 文档MCP 服务
关于我们
关于 Suppr公司介绍联系我们用户协议隐私条款
关注我们

Suppr 超能文献

核心技术专利:CN118964589B侵权必究
粤ICP备2023148730 号-1Suppr @ 2026

文献检索

告别复杂PubMed语法,用中文像聊天一样搜索,搜遍4000万医学文献。AI智能推荐,让科研检索更轻松。

立即免费搜索

文件翻译

保留排版,准确专业,支持PDF/Word/PPT等文件格式,支持 12+语言互译。

免费翻译文档

深度研究

AI帮你快速写综述,25分钟生成高质量综述,智能提取关键信息,辅助科研写作。

立即免费体验

跨物种体外研究血脑屏障。

The blood-brain barrier studied in vitro across species.

机构信息

Department of Health Science and Technology, Neurobiology Research and Drug Delivery, Aalborg University, Aalborg, Denmark.

出版信息

PLoS One. 2021 Mar 12;16(3):e0236770. doi: 10.1371/journal.pone.0236770. eCollection 2021.

DOI:10.1371/journal.pone.0236770
PMID:33711041
原文链接:https://pmc.ncbi.nlm.nih.gov/articles/PMC7954348/
Abstract

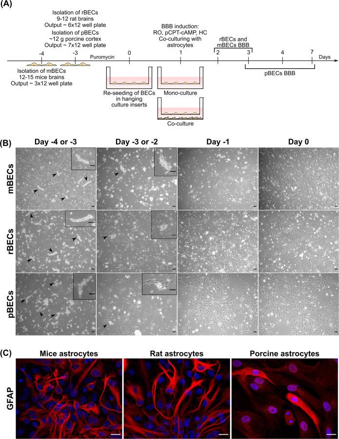
The blood-brain barrier (BBB) is formed by brain capillary endothelial cells (BECs) supported by pericytes and astrocytes. The BBB maintains homeostasis and protects the brain against toxic substances circulating in the blood, meaning that only a few drugs can pass the BBB. Thus, for drug screening, understanding cell interactions, and pathology, in vitro BBB models have been developed using BECs from various animal sources. When comparing models of different species, differences exist especially in regards to the transendothelial electrical resistance (TEER). Thus, we compared primary mice, rat, and porcine BECs (mBECs, rBECs, and pBECs) cultured in mono- and co-culture with astrocytes, to identify species-dependent differences that could explain the variations in TEER and aid to the selection of models for future BBB studies. The BBB models based on primary mBECs, rBECs, and pBECs were evaluated and compared in regards to major BBB characteristics. The barrier integrity was evaluated by the expression of tight junction proteins and measurements of TEER and apparent permeability (Papp). Additionally, the cell size, the functionality of the P-glycoprotein (P-gp) efflux transporter, and the expression of the transferrin receptor were evaluated and compared. Expression and organization of tight junction proteins were in all three species influenced by co-culturing, supporting the findings, that TEER increases after co-culturing with astrocytes. All models had functional polarised P-gp efflux transporters and expressed the transferrin receptor. The most interesting discovery was that even though the pBECs had higher TEER than rBECs and mBECs, the Papp did not show the same variation between species, which could be explained by a significantly larger cell size of pBECs. In conclusion, our results imply that the choice of species for a given BBB study should be defined from its purpose, instead of aiming to reach the highest TEER, as the models studied here revealed similar BBB properties.

摘要

血脑屏障(BBB)由脑毛细血管内皮细胞(BEC)组成,由周细胞和星形胶质细胞支持。BBB 维持脑内环境稳定并保护大脑免受血液中循环的有害物质的侵害,这意味着只有少数药物可以通过 BBB。因此,为了进行药物筛选、了解细胞相互作用和病理学,已经使用来自各种动物来源的 BEC 开发了体外 BBB 模型。在比较不同物种的模型时,特别是在跨内皮电阻(TEER)方面存在差异。因此,我们比较了原代小鼠、大鼠和猪 BEC(mBEC、rBEC 和 pBEC)在与星形胶质细胞进行单核和共培养时的差异,以确定物种依赖性差异,这些差异可以解释 TEER 的变化,并有助于选择未来 BBB 研究的模型。基于原代 mBEC、rBEC 和 pBEC 的 BBB 模型在主要 BBB 特征方面进行了评估和比较。通过紧密连接蛋白的表达以及 TEER 和表观渗透系数(Papp)的测量来评估和比较屏障完整性。此外,还评估和比较了细胞大小、P-糖蛋白(P-gp)外排转运蛋白的功能以及转铁蛋白受体的表达。在所有三种物种中,紧密连接蛋白的表达和组织都受到共培养的影响,这支持了 TEER 在与星形胶质细胞共培养后增加的发现。所有模型都具有功能性极化 P-gp 外排转运蛋白,并表达转铁蛋白受体。最有趣的发现是,尽管 pBEC 的 TEER 高于 rBEC 和 mBEC,但 Papp 并没有显示出物种之间的相同变化,这可以通过 pBEC 细胞尺寸显著增大来解释。总之,我们的结果表明,对于给定的 BBB 研究,应根据其目的选择物种,而不是旨在达到最高的 TEER,因为这里研究的模型显示出相似的 BBB 特性。

https://cdn.ncbi.nlm.nih.gov/pmc/blobs/9eb9/7954348/24992c794042/pone.0236770.g005.jpg
https://cdn.ncbi.nlm.nih.gov/pmc/blobs/9eb9/7954348/cd7b5ea8f25a/pone.0236770.g001.jpg
https://cdn.ncbi.nlm.nih.gov/pmc/blobs/9eb9/7954348/9a3174d0c0ea/pone.0236770.g002.jpg
https://cdn.ncbi.nlm.nih.gov/pmc/blobs/9eb9/7954348/d9c573a7c64e/pone.0236770.g003.jpg
https://cdn.ncbi.nlm.nih.gov/pmc/blobs/9eb9/7954348/f2a2e4185244/pone.0236770.g004.jpg
https://cdn.ncbi.nlm.nih.gov/pmc/blobs/9eb9/7954348/24992c794042/pone.0236770.g005.jpg
https://cdn.ncbi.nlm.nih.gov/pmc/blobs/9eb9/7954348/cd7b5ea8f25a/pone.0236770.g001.jpg
https://cdn.ncbi.nlm.nih.gov/pmc/blobs/9eb9/7954348/9a3174d0c0ea/pone.0236770.g002.jpg
https://cdn.ncbi.nlm.nih.gov/pmc/blobs/9eb9/7954348/d9c573a7c64e/pone.0236770.g003.jpg
https://cdn.ncbi.nlm.nih.gov/pmc/blobs/9eb9/7954348/f2a2e4185244/pone.0236770.g004.jpg
https://cdn.ncbi.nlm.nih.gov/pmc/blobs/9eb9/7954348/24992c794042/pone.0236770.g005.jpg

相似文献

1
The blood-brain barrier studied in vitro across species.跨物种体外研究血脑屏障。
PLoS One. 2021 Mar 12;16(3):e0236770. doi: 10.1371/journal.pone.0236770. eCollection 2021.
2
A Triple Culture Model of the Blood-Brain Barrier Using Porcine Brain Endothelial cells, Astrocytes and Pericytes.一种使用猪脑内皮细胞、星形胶质细胞和周细胞构建血脑屏障的三重培养模型。
PLoS One. 2015 Aug 4;10(8):e0134765. doi: 10.1371/journal.pone.0134765. eCollection 2015.
3
Effects of fasudil on blood-brain barrier integrity.法舒地尔对血脑屏障完整性的影响。
Fluids Barriers CNS. 2022 Jun 3;19(1):43. doi: 10.1186/s12987-022-00336-w.
4
Setting-up an in vitro model of rat blood-brain barrier (BBB): a focus on BBB impermeability and receptor-mediated transport.建立大鼠血脑屏障(BBB)的体外模型:聚焦BBB的不透性和受体介导的转运
J Vis Exp. 2014 Jun 28(88):e51278. doi: 10.3791/51278.
5
A new blood-brain barrier model using primary rat brain endothelial cells, pericytes and astrocytes.一种使用原代大鼠脑内皮细胞、周细胞和星形胶质细胞构建的新型血脑屏障模型。
Neurochem Int. 2009 Mar-Apr;54(3-4):253-63. doi: 10.1016/j.neuint.2008.12.002. Epub 2008 Dec 7.
6
An improved in vitro blood-brain barrier model: rat brain endothelial cells co-cultured with astrocytes.一种改进的体外血脑屏障模型:大鼠脑内皮细胞与星形胶质细胞共培养。
Methods Mol Biol. 2012;814:415-30. doi: 10.1007/978-1-61779-452-0_28.
7
Transfection of brain capillary endothelial cells in primary culture with defined blood-brain barrier properties.用具有明确血脑屏障特性的物质转染原代培养的脑毛细血管内皮细胞。
Fluids Barriers CNS. 2015 Aug 7;12:19. doi: 10.1186/s12987-015-0015-9.
8
A detailed method for preparation of a functional and flexible blood-brain barrier model using porcine brain endothelial cells.一种使用猪脑内皮细胞制备功能灵活的血脑屏障模型的详细方法。
Brain Res. 2013 Jul 12;1521:16-30. doi: 10.1016/j.brainres.2013.04.006. Epub 2013 Apr 17.
9
Hypoxia increases expression of selected blood-brain barrier transporters GLUT-1, P-gp, SLC7A5 and TFRC, while maintaining barrier integrity, in brain capillary endothelial monolayers.缺氧增加了血脑屏障转运体 GLUT-1、P-糖蛋白、SLC7A5 和 TFRC 的表达,同时保持了脑毛细血管内皮单层的屏障完整性。
Fluids Barriers CNS. 2022 Jan 4;19(1):1. doi: 10.1186/s12987-021-00297-6.
10
An electrically tight in vitro blood-brain barrier model displays net brain-to-blood efflux of substrates for the ABC transporters, P-gp, Bcrp and Mrp-1.一种电紧密的体外血脑屏障模型显示,ABC转运蛋白P-gp、Bcrp和Mrp-1的底物存在从脑到血的净流出。
AAPS J. 2014 Sep;16(5):1046-55. doi: 10.1208/s12248-014-9628-1. Epub 2014 Jun 17.

引用本文的文献

1
Mechanobiology of the blood-brain barrier during development, disease and ageing.发育、疾病和衰老过程中血脑屏障的力学生物学
Nat Commun. 2025 Aug 6;16(1):7233. doi: 10.1038/s41467-025-61888-7.
2
Role of autophagy in neurotoxic protein's clearance following post-ischemic stroke: where we are and what we know?自噬在缺血性中风后神经毒性蛋白清除中的作用:我们目前的进展与所知情况?
Mol Brain. 2025 Jul 8;18(1):60. doi: 10.1186/s13041-025-01201-1.
3
In Vitro and In Vivo Pharmacokinetic Characterization of 7-Hydroxymitragynine, an Active Metabolite of Mitragynine, in Sprague-Dawley Rats.

本文引用的文献

1
Gene therapy to the blood-brain barrier with resulting protein secretion as a strategy for treatment of Niemann Picks type C2 disease.通过基因治疗血脑屏障,实现蛋白质分泌,作为治疗尼曼匹克 C2 型疾病的一种策略。
J Neurochem. 2021 Feb;156(3):290-308. doi: 10.1111/jnc.14982. Epub 2020 Mar 10.
2
Isolation of endothelial cells, pericytes and astrocytes from mouse brain.从鼠脑中分离内皮细胞、周细胞和星形胶质细胞。
PLoS One. 2019 Dec 18;14(12):e0226302. doi: 10.1371/journal.pone.0226302. eCollection 2019.
3
Targeting the transferrin receptor for brain drug delivery.
7-羟基帽柱木碱(帽柱木碱的一种活性代谢产物)在斯普拉格-道利大鼠体内和体外的药代动力学特征
Eur J Drug Metab Pharmacokinet. 2025 May;50(3):205-218. doi: 10.1007/s13318-025-00939-2. Epub 2025 Mar 22.
4
Generation of Advanced Blood-Brain Barrier Spheroids Using Human-Induced Pluripotent Stem Cell-Derived Brain Capillary Endothelial-Like Cells.利用人诱导多能干细胞衍生的脑微血管内皮样细胞生成先进的血脑屏障类器官
Adv Biol (Weinh). 2025 Apr;9(4):e2400442. doi: 10.1002/adbi.202400442. Epub 2025 Feb 6.
5
Endothelial and neuronal engagement by AAV-BR1 gene therapy alleviates neurological symptoms and lipid deposition in a mouse model of Niemann-Pick type C2.通过AAV-BR1基因疗法实现的内皮细胞和神经元参与可减轻尼曼-匹克C2型小鼠模型中的神经症状和脂质沉积。
Fluids Barriers CNS. 2025 Jan 31;22(1):13. doi: 10.1186/s12987-025-00621-4.
6
Characterization of a primary cellular airway model for inhalative drug delivery in comparison with the established permanent cell lines CaLu3 and RPMI 2650.与已建立的永生化细胞系CaLu3和RPMI 2650相比,一种用于吸入药物递送的原代细胞气道模型的表征。
In Vitro Model. 2024 Nov 25;3(4-6):183-203. doi: 10.1007/s44164-024-00079-y. eCollection 2024 Dec.
7
Activation of glial cells induces proinflammatory properties in brain capillary endothelial cells in vitro.胶质细胞的激活会诱导体外脑毛细血管内皮细胞产生促炎特性。
Sci Rep. 2024 Nov 4;14(1):26580. doi: 10.1038/s41598-024-78204-w.
8
Upregulation of Transferrin Receptor 1 (TfR1) but Not Glucose Transporter 1 (GLUT1) or CD98hc at the Blood-Brain Barrier in Response to Valproic Acid.血脑屏障对丙戊酸反应时转铁蛋白受体 1(TfR1)上调,但葡萄糖转运蛋白 1(GLUT1)或 CD98hc 不变。
Cells. 2024 Jul 11;13(14):1181. doi: 10.3390/cells13141181.
9
Isolation methods and characterization of primary rat neurovascular cells.原代大鼠神经血管细胞的分离方法及特性研究
J Biol Eng. 2024 Jul 11;18(1):39. doi: 10.1186/s13036-024-00434-3.
10
Sources and applications of endothelial seed cells: a review.内皮祖细胞的来源与应用:综述。
Stem Cell Res Ther. 2024 Jun 18;15(1):175. doi: 10.1186/s13287-024-03773-6.
针对脑内药物递送的转铁蛋白受体。
Prog Neurobiol. 2019 Oct;181:101665. doi: 10.1016/j.pneurobio.2019.101665. Epub 2019 Jul 31.
4
Claudin-5: gatekeeper of neurological function.Claudin-5:神经功能的守门员。
Fluids Barriers CNS. 2019 Jan 29;16(1):3. doi: 10.1186/s12987-019-0123-z.
5
Modulating the antibody density changes the uptake and transport at the blood-brain barrier of both transferrin receptor-targeted gold nanoparticles and liposomal cargo.调节抗体密度会改变转铁蛋白受体靶向金纳米颗粒和脂质体货物在血脑屏障的摄取和转运。
J Control Release. 2019 Feb 10;295:237-249. doi: 10.1016/j.jconrel.2019.01.005. Epub 2019 Jan 10.
6
3D self-organized microvascular model of the human blood-brain barrier with endothelial cells, pericytes and astrocytes.具有内皮细胞、周细胞和星形胶质细胞的人血脑屏障 3D 自组织微血管模型。
Biomaterials. 2018 Oct;180:117-129. doi: 10.1016/j.biomaterials.2018.07.014. Epub 2018 Jul 12.
7
Hepcidin Mediates Transcriptional Changes in Ferroportin mRNA in Differentiated Neuronal-Like PC12 Cells Subjected to Iron Challenge.铁调素介导铁负荷诱导分化的 PC12 样神经元细胞中铁蛋白 mRNA 的转录变化。
Mol Neurobiol. 2019 Apr;56(4):2362-2374. doi: 10.1007/s12035-018-1241-3. Epub 2018 Jul 20.
8
Monocultures of primary porcine brain capillary endothelial cells: Still a functional in vitro model for the blood-brain-barrier.原代猪脑毛细血管内皮细胞的单培养:血脑屏障的功能体外模型仍在使用。
J Control Release. 2018 Sep 10;285:172-177. doi: 10.1016/j.jconrel.2018.07.016. Epub 2018 Jul 10.
9
Antibody affinity and valency impact brain uptake of transferrin receptor-targeted gold nanoparticles.抗体亲和力和价态影响转铁蛋白受体靶向金纳米颗粒向脑内的摄取。
Theranostics. 2018 May 24;8(12):3416-3436. doi: 10.7150/thno.25228. eCollection 2018.
10
Comparison of a Rat Primary Cell-Based Blood-Brain Barrier Model With Epithelial and Brain Endothelial Cell Lines: Gene Expression and Drug Transport.基于大鼠原代细胞的血脑屏障模型与上皮细胞和脑内皮细胞系的比较:基因表达与药物转运
Front Mol Neurosci. 2018 May 22;11:166. doi: 10.3389/fnmol.2018.00166. eCollection 2018.