• 文献检索
  • 文档翻译
  • 深度研究
  • 学术资讯
  • Suppr Zotero 插件Zotero 插件
  • 邀请有礼
  • 套餐&价格
  • 历史记录
应用&插件
Suppr Zotero 插件Zotero 插件浏览器插件Mac 客户端Windows 客户端微信小程序
定价
高级版会员购买积分包购买API积分包
服务
文献检索文档翻译深度研究API 文档MCP 服务
关于我们
关于 Suppr公司介绍联系我们用户协议隐私条款
关注我们

Suppr 超能文献

核心技术专利:CN118964589B侵权必究
粤ICP备2023148730 号-1Suppr @ 2026

文献检索

告别复杂PubMed语法,用中文像聊天一样搜索,搜遍4000万医学文献。AI智能推荐,让科研检索更轻松。

立即免费搜索

文件翻译

保留排版,准确专业,支持PDF/Word/PPT等文件格式,支持 12+语言互译。

免费翻译文档

深度研究

AI帮你快速写综述,25分钟生成高质量综述,智能提取关键信息,辅助科研写作。

立即免费体验

胶质细胞的激活会诱导体外脑毛细血管内皮细胞产生促炎特性。

Activation of glial cells induces proinflammatory properties in brain capillary endothelial cells in vitro.

机构信息

Neurobiology Research and Drug Delivery, Department of Health Science and Technology, Aalborg University, Selma Lagerlöfts Vej 249, 9260, Gistrup, Denmark.

Neurobiology Research, Department of Molecular Medicine, University of Southern Denmark, Campusvej 55, 5230, Odense M, Denmark.

出版信息

Sci Rep. 2024 Nov 4;14(1):26580. doi: 10.1038/s41598-024-78204-w.

DOI:10.1038/s41598-024-78204-w
PMID:39496829
原文链接:https://pmc.ncbi.nlm.nih.gov/articles/PMC11535503/
Abstract

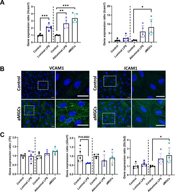
Neurodegenerative diseases are often accompanied by neuroinflammation and impairment of the blood-brain barrier (BBB) mediated by activated glial cells through their release of proinflammatory molecules. To study the effects of glial cells on mouse brain endothelial cells (mBECs), we developed an in vitro BBB model with inflammation by preactivating mixed glial cells (MGCs) with lipopolysaccharide (LPS) before co-culturing with mBECs to study the influence of molecules released by activated MGCs. The response of the mBECs to activated MGCs was compared to direct stimulation with LPS. The cytokine profile of activated MGCs was analyzed together with their effects on the mBEC's integrity, expression of tight junction proteins, adhesion molecules, and BBB-specific transport proteins. Stimulation of MGCs significantly upregulated mRNA expression and secretion of several pro-inflammatory cytokines. Co-culturing mBECs with pre-stimulated MGCs significantly affected the barrier integrity of mBECs similar to direct stimulation with LPS. The gene expression levels of tight junction proteins were unaltered, but tight junction proteins revealed rearrangements with respect to subcellular distribution. Compared to direct stimulation with LPS, the expression of cell-adhesion molecules was significantly increased when mBECs were co-cultured with prestimulated MGCs and thus pre-activating MGCs transforms mBECs into a proinflammatory phenotype.

摘要

神经退行性疾病通常伴随着神经炎症和血脑屏障(BBB)的损伤,这是由激活的神经胶质细胞通过释放促炎分子介导的。为了研究神经胶质细胞对小鼠脑内皮细胞(mBEC)的影响,我们通过用脂多糖(LPS)预先激活混合神经胶质细胞(MGC),然后与 mBEC 共培养来建立炎症体外 BBB 模型,以研究激活的 MGC 释放的分子的影响。将 mBEC 对激活的 MGC 的反应与 LPS 的直接刺激进行了比较。分析了激活的 MGC 的细胞因子谱及其对 mBEC 完整性、紧密连接蛋白表达、粘附分子和 BBB 特异性转运蛋白的影响。MGC 的刺激显著上调了几种促炎细胞因子的 mRNA 表达和分泌。与 LPS 的直接刺激相比,与预先刺激的 MGC 共培养 mBECs 显著影响 mBECs 的屏障完整性。紧密连接蛋白的基因表达水平没有改变,但紧密连接蛋白在亚细胞分布方面发生了重排。与 LPS 的直接刺激相比,当 mBECs 与预刺激的 MGC 共培养时,细胞粘附分子的表达显著增加,因此,预先激活 MGC 将 mBEC 转化为促炎表型。

https://cdn.ncbi.nlm.nih.gov/pmc/blobs/24d6/11535503/5a1dca20317a/41598_2024_78204_Fig3_HTML.jpg
https://cdn.ncbi.nlm.nih.gov/pmc/blobs/24d6/11535503/50cc2efb3dff/41598_2024_78204_Fig1_HTML.jpg
https://cdn.ncbi.nlm.nih.gov/pmc/blobs/24d6/11535503/1c7e5b89c8a1/41598_2024_78204_Fig2_HTML.jpg
https://cdn.ncbi.nlm.nih.gov/pmc/blobs/24d6/11535503/5a1dca20317a/41598_2024_78204_Fig3_HTML.jpg
https://cdn.ncbi.nlm.nih.gov/pmc/blobs/24d6/11535503/50cc2efb3dff/41598_2024_78204_Fig1_HTML.jpg
https://cdn.ncbi.nlm.nih.gov/pmc/blobs/24d6/11535503/1c7e5b89c8a1/41598_2024_78204_Fig2_HTML.jpg
https://cdn.ncbi.nlm.nih.gov/pmc/blobs/24d6/11535503/5a1dca20317a/41598_2024_78204_Fig3_HTML.jpg

相似文献

1
Activation of glial cells induces proinflammatory properties in brain capillary endothelial cells in vitro.胶质细胞的激活会诱导体外脑毛细血管内皮细胞产生促炎特性。
Sci Rep. 2024 Nov 4;14(1):26580. doi: 10.1038/s41598-024-78204-w.
2
Mitochondrial dysfunction mediated through dynamin-related protein 1 (Drp1) propagates impairment in blood brain barrier in septic encephalopathy.线粒体功能障碍通过与动力蛋白相关蛋白 1(Drp1)介导在脓毒症性脑病中传播血脑屏障损伤。
J Neuroinflammation. 2020 Jan 27;17(1):36. doi: 10.1186/s12974-019-1689-8.
3
The blood-brain barrier studied in vitro across species.跨物种体外研究血脑屏障。
PLoS One. 2021 Mar 12;16(3):e0236770. doi: 10.1371/journal.pone.0236770. eCollection 2021.
4
The inhibitory effect of LPS on the expression of GPR81 lactate receptor in blood-brain barrier model in vitro.脂多糖(LPS)对体外血脑屏障模型中 GPR81 乳酸受体表达的抑制作用。
J Neuroinflammation. 2018 Jul 4;15(1):196. doi: 10.1186/s12974-018-1233-2.
5
Immortalised Hippocampal Astrocytes from 3xTG-AD Mice Fail to Support BBB Integrity In Vitro: Role of Extracellular Vesicles in Glial-Endothelial Communication.3xTg-AD 小鼠永生化海马星形胶质细胞在体外不能支持 BBB 完整性:细胞外囊泡在胶质-内皮通讯中的作用。
Cell Mol Neurobiol. 2021 Apr;41(3):551-562. doi: 10.1007/s10571-020-00871-w. Epub 2020 May 22.
6
Compromised endothelial Wnt/β-catenin signaling mediates the blood-brain barrier disruption and leads to neuroinflammation in endotoxemia.受损的内皮细胞 Wnt/β-catenin 信号通路介导内毒素血症时血脑屏障的破坏,并导致神经炎症。
J Neuroinflammation. 2024 Oct 19;21(1):265. doi: 10.1186/s12974-024-03261-x.
7
Lipopolysaccharide-induced blood-brain barrier disruption: roles of cyclooxygenase, oxidative stress, neuroinflammation, and elements of the neurovascular unit.脂多糖诱导的血脑屏障破坏:环氧化酶、氧化应激、神经炎症及神经血管单元各要素的作用
J Neuroinflammation. 2015 Nov 25;12:223. doi: 10.1186/s12974-015-0434-1.
8
α1-Acid glycoprotein induced effects in rat brain microvessel endothelial cells.α1-酸性糖蛋白对大鼠脑微血管内皮细胞的影响。
Microvasc Res. 2012 Sep;84(2):161-8. doi: 10.1016/j.mvr.2012.05.003. Epub 2012 May 25.
9
FGL2 deficiency alleviates maternal inflammation-induced blood-brain barrier damage by blocking PI3K/NF-κB mediated endothelial oxidative stress.FGL2 缺乏通过阻断 PI3K/NF-κB 介导的内皮氧化应激来减轻母源性炎症诱导的血脑屏障损伤。
Front Immunol. 2023 Mar 27;14:1157027. doi: 10.3389/fimmu.2023.1157027. eCollection 2023.
10
Establishing Co-Culture Blood-Brain Barrier Models for Different Neurodegeneration Conditions to Understand Its Effect on BBB Integrity.建立用于不同神经退行性疾病条件的共培养血脑屏障模型,以了解其对 BBB 完整性的影响。
Int J Mol Sci. 2023 Mar 9;24(6):5283. doi: 10.3390/ijms24065283.

引用本文的文献

1
Flecainide mediated sodium channel blockade enhances blood brain barrier integrity and promotes neuroprotection in neuroinflammation.氟卡尼介导的钠通道阻滞增强血脑屏障完整性并在神经炎症中促进神经保护作用。
Sci Rep. 2025 Aug 23;15(1):31032. doi: 10.1038/s41598-025-15430-w.
2
Endothelial delivery of simvastatin by LRP1-targeted nanoparticles ameliorates pathogenesis of alzheimer's disease in a mouse model.通过靶向低密度脂蛋白受体相关蛋白1(LRP1)的纳米颗粒进行辛伐他汀的内皮递送可改善阿尔茨海默病小鼠模型的发病机制。
Alzheimers Res Ther. 2025 Aug 20;17(1):193. doi: 10.1186/s13195-025-01840-5.
3
Gut microbiota-mediated pain sensitization: mechanisms and therapeutic implications.

本文引用的文献

1
Upregulation of Transferrin Receptor 1 (TfR1) but Not Glucose Transporter 1 (GLUT1) or CD98hc at the Blood-Brain Barrier in Response to Valproic Acid.血脑屏障对丙戊酸反应时转铁蛋白受体 1(TfR1)上调,但葡萄糖转运蛋白 1(GLUT1)或 CD98hc 不变。
Cells. 2024 Jul 11;13(14):1181. doi: 10.3390/cells13141181.
2
Blood-Brain Barrier Breakdown in Neuroinflammation: Current In Vitro Models.神经炎症中的血脑屏障破坏:当前的体外模型。
Int J Mol Sci. 2023 Aug 11;24(16):12699. doi: 10.3390/ijms241612699.
3
CD98hc is a target for brain delivery of biotherapeutics.
肠道微生物群介导的疼痛敏化:机制与治疗意义。
Front Pain Res (Lausanne). 2025 Jul 3;6:1626515. doi: 10.3389/fpain.2025.1626515. eCollection 2025.
4
The Crucial Role of the Blood-Brain Barrier in Neurodegenerative Diseases: Mechanisms of Disruption and Therapeutic Implications.血脑屏障在神经退行性疾病中的关键作用:破坏机制及治疗意义
J Clin Med. 2025 Jan 9;14(2):386. doi: 10.3390/jcm14020386.
CD98hc 是脑内递送生物治疗药物的靶点。
Nat Commun. 2023 Aug 19;14(1):5053. doi: 10.1038/s41467-023-40681-4.
4
Establishing Co-Culture Blood-Brain Barrier Models for Different Neurodegeneration Conditions to Understand Its Effect on BBB Integrity.建立用于不同神经退行性疾病条件的共培养血脑屏障模型,以了解其对 BBB 完整性的影响。
Int J Mol Sci. 2023 Mar 9;24(6):5283. doi: 10.3390/ijms24065283.
5
Lipopolysaccharide-Induced Model of Neuroinflammation: Mechanisms of Action, Research Application and Future Directions for Its Use.脂多糖诱导的神经炎症模型:作用机制、研究应用及其未来应用方向。
Molecules. 2022 Aug 26;27(17):5481. doi: 10.3390/molecules27175481.
6
Factors influencing the blood-brain barrier permeability.影响血脑屏障通透性的因素。
Brain Res. 2022 Aug 1;1788:147937. doi: 10.1016/j.brainres.2022.147937. Epub 2022 May 11.
7
The blood-brain barrier in systemic infection and inflammation.全身性感染和炎症中的血脑屏障。
Cell Mol Immunol. 2021 Nov;18(11):2489-2501. doi: 10.1038/s41423-021-00757-x. Epub 2021 Sep 30.
8
Blood-Brain Barrier Dysfunction Amplifies the Development of Neuroinflammation: Understanding of Cellular Events in Brain Microvascular Endothelial Cells for Prevention and Treatment of BBB Dysfunction.血脑屏障功能障碍加剧神经炎症的发展:了解脑微血管内皮细胞中的细胞事件以预防和治疗血脑屏障功能障碍。
Front Cell Neurosci. 2021 Sep 13;15:661838. doi: 10.3389/fncel.2021.661838. eCollection 2021.
9
Mouse primary microglia respond differently to LPS and poly(I:C) in vitro.小鼠原代小胶质细胞在体外对 LPS 和 poly(I:C)的反应不同。
Sci Rep. 2021 May 17;11(1):10447. doi: 10.1038/s41598-021-89777-1.
10
The blood-brain barrier studied in vitro across species.跨物种体外研究血脑屏障。
PLoS One. 2021 Mar 12;16(3):e0236770. doi: 10.1371/journal.pone.0236770. eCollection 2021.