• 文献检索
  • 文档翻译
  • 深度研究
  • 学术资讯
  • Suppr Zotero 插件Zotero 插件
  • 邀请有礼
  • 套餐&价格
  • 历史记录
应用&插件
Suppr Zotero 插件Zotero 插件浏览器插件Mac 客户端Windows 客户端微信小程序
定价
高级版会员购买积分包购买API积分包
服务
文献检索文档翻译深度研究API 文档MCP 服务
关于我们
关于 Suppr公司介绍联系我们用户协议隐私条款
关注我们

Suppr 超能文献

核心技术专利:CN118964589B侵权必究
粤ICP备2023148730 号-1Suppr @ 2026

文献检索

告别复杂PubMed语法,用中文像聊天一样搜索,搜遍4000万医学文献。AI智能推荐,让科研检索更轻松。

立即免费搜索

文件翻译

保留排版,准确专业,支持PDF/Word/PPT等文件格式,支持 12+语言互译。

免费翻译文档

深度研究

AI帮你快速写综述,25分钟生成高质量综述,智能提取关键信息,辅助科研写作。

立即免费体验

手术应激靶向血管内皮细胞的甲泼尼龙的抗转移作用。

Anti-metastatic effect of methylprednisolone targeting vascular endothelial cells under surgical stress.

机构信息

Department of Gastroenterological Surgery, Osaka University Graduate School of Medicine, 2-2, Yamadaoka, Suita, Osaka, 565-0871, Japan.

出版信息

Sci Rep. 2021 Mar 18;11(1):6268. doi: 10.1038/s41598-021-85241-2.

DOI:10.1038/s41598-021-85241-2
PMID:33737522
原文链接:https://pmc.ncbi.nlm.nih.gov/articles/PMC7973421/
Abstract

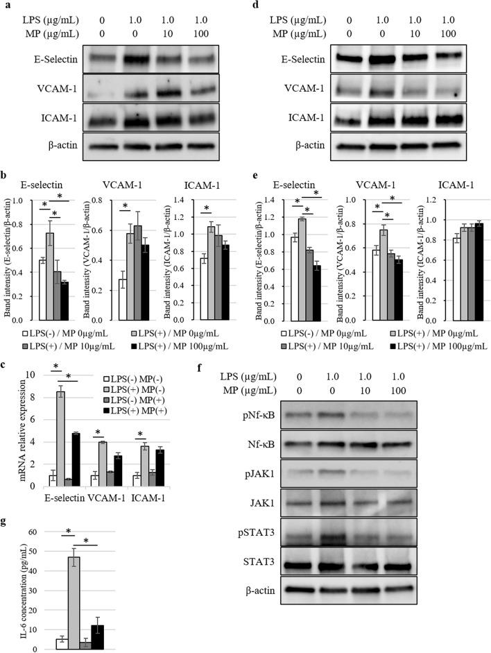
Perioperative systemic inflammation induced by surgical stress elevates the risk of hematogenous cancer metastasis. This study investigated the anti-metastatic effects and mechanisms of methylprednisolone (MP) administration for surgical stress. We examined the effects of MP on the expression of adhesion molecules in human vascular endothelial cells and in a murine hepatic metastasis model under lipopolysaccharide (LPS) administration, which mimics systemic inflammation induced by surgical stress. Serum E-selectin level was measured in blood samples obtained from 32 gastric cancer patients who were randomly assigned to treat preoperatively with or without MP. The expression of E-selectin in LPS-induced vascular endothelial cells was suppressed by MP. An adhesion assay showed the number of LPS-induced adherent tumour cells was significantly lower following MP. In the in vivo study, LPS significantly elevated the number of hepatic metastases, but pretreatment with MP before LPS significantly inhibited this elevation. The LPS-induced expression of E-selectin in the vascular endothelium of the portal vein was suppressed by MP. In human clinical samples, serum E-selectin level was significantly decreased by preoperative MP. Suppression of surgically induced systemic inflammation by MP administration might prevent hematogenous cancer metastases by suppressing the induction of E-selectin expression in the vascular endothelium.

摘要

手术应激引起的围手术期全身炎症会增加血源性癌症转移的风险。本研究探讨了甲基强的松龙(MP)用于手术应激的抗转移作用及其机制。我们检测了 MP 对脂多糖(LPS)给药下人类血管内皮细胞中黏附分子表达的影响,LPS 模拟了手术应激引起的全身炎症。从 32 名随机分配接受或不接受 MP 术前治疗的胃癌患者的血液样本中测量血清 E-选择素水平。MP 抑制 LPS 诱导的血管内皮细胞中 E-选择素的表达。黏附实验显示,在用 MP 处理后,LPS 诱导的黏附肿瘤细胞数量显著减少。在体内研究中,LPS 显著增加肝转移的数量,但 LPS 前用 MP 预处理可显著抑制这种增加。MP 抑制了 LPS 诱导的门静脉血管内皮细胞中 E-选择素的表达。在人类临床样本中,术前 MP 可显著降低血清 E-选择素水平。MP 给药抑制手术引起的全身炎症可能通过抑制血管内皮细胞中 E-选择素的诱导来防止血源性癌症转移。

https://cdn.ncbi.nlm.nih.gov/pmc/blobs/7cc8/7973421/17e995b2d118/41598_2021_85241_Fig6_HTML.jpg
https://cdn.ncbi.nlm.nih.gov/pmc/blobs/7cc8/7973421/194d9cca82e8/41598_2021_85241_Fig1_HTML.jpg
https://cdn.ncbi.nlm.nih.gov/pmc/blobs/7cc8/7973421/1e688630d0b0/41598_2021_85241_Fig2_HTML.jpg
https://cdn.ncbi.nlm.nih.gov/pmc/blobs/7cc8/7973421/93fe91559453/41598_2021_85241_Fig3_HTML.jpg
https://cdn.ncbi.nlm.nih.gov/pmc/blobs/7cc8/7973421/bc7c3e7826e2/41598_2021_85241_Fig4_HTML.jpg
https://cdn.ncbi.nlm.nih.gov/pmc/blobs/7cc8/7973421/b16b3a3b7959/41598_2021_85241_Fig5_HTML.jpg
https://cdn.ncbi.nlm.nih.gov/pmc/blobs/7cc8/7973421/17e995b2d118/41598_2021_85241_Fig6_HTML.jpg
https://cdn.ncbi.nlm.nih.gov/pmc/blobs/7cc8/7973421/194d9cca82e8/41598_2021_85241_Fig1_HTML.jpg
https://cdn.ncbi.nlm.nih.gov/pmc/blobs/7cc8/7973421/1e688630d0b0/41598_2021_85241_Fig2_HTML.jpg
https://cdn.ncbi.nlm.nih.gov/pmc/blobs/7cc8/7973421/93fe91559453/41598_2021_85241_Fig3_HTML.jpg
https://cdn.ncbi.nlm.nih.gov/pmc/blobs/7cc8/7973421/bc7c3e7826e2/41598_2021_85241_Fig4_HTML.jpg
https://cdn.ncbi.nlm.nih.gov/pmc/blobs/7cc8/7973421/b16b3a3b7959/41598_2021_85241_Fig5_HTML.jpg
https://cdn.ncbi.nlm.nih.gov/pmc/blobs/7cc8/7973421/17e995b2d118/41598_2021_85241_Fig6_HTML.jpg

相似文献

1
Anti-metastatic effect of methylprednisolone targeting vascular endothelial cells under surgical stress.手术应激靶向血管内皮细胞的甲泼尼龙的抗转移作用。
Sci Rep. 2021 Mar 18;11(1):6268. doi: 10.1038/s41598-021-85241-2.
2
Rhein inhibits the expression of vascular cell adhesion molecule 1 in human umbilical vein endothelial cells with or without lipopolysaccharide stimulation.利凡诺抑制脂多糖刺激或不刺激的人脐静脉内皮细胞血管细胞黏附分子 1 的表达。
Am J Chin Med. 2013;41(3):473-85. doi: 10.1142/S0192415X13500341.
3
Anti-inflammatory effects of oleanolic acid on LPS-induced inflammation in vitro and in vivo.齐墩果酸对 LPS 诱导的体内外炎症的抗炎作用。
Inflammation. 2013 Feb;36(1):94-102. doi: 10.1007/s10753-012-9523-9.
4
ZLJ-6, a novel COX/5-LOX inhibitor, attenuates TNF-α-induced endothelial E-selectin, ICAM-1 and VCAM-1 expression and monocyte-endothelial interactions via a COX/5-LOX-independent mechanism.ZLJ-6,一种新型的 COX/5-LOX 抑制剂,通过一种 COX/5-LOX 非依赖的机制,减弱 TNF-α 诱导的内皮细胞 E-选择素、ICAM-1 和 VCAM-1 的表达和单核细胞-内皮细胞的相互作用。
Vascul Pharmacol. 2011 Nov-Dec;55(5-6):135-42. doi: 10.1016/j.vph.2011.07.003. Epub 2011 Jul 12.
5
Leonurine attenuates lipopolysaccharide-induced inflammatory responses in human endothelial cells: involvement of reactive oxygen species and NF-κB pathways.汉黄芩素减轻人内皮细胞脂多糖诱导的炎症反应:涉及活性氧和 NF-κB 途径。
Eur J Pharmacol. 2012 Apr 5;680(1-3):108-14. doi: 10.1016/j.ejphar.2012.01.012. Epub 2012 Jan 28.
6
Effect of preoperative administration of methylpredonisolone and ulinastatin on tumor cell metastasis after surgical stress.
Kurume Med J. 2014;60(3-4):79-88. doi: 10.2739/kurumemedj.ms63004. Epub 2014 Feb 17.
7
Aurintricarboxylic acid inhibits the nuclear factor-κB-dependent expression of intercellular cell adhesion molecule-1 and endothelial cell selectin on activated human endothelial cells.金精三羧酸抑制活化的人内皮细胞上细胞间细胞黏附分子-1和内皮细胞选择素的核因子-κB依赖性表达。
Blood Coagul Fibrinolysis. 2011 Mar;22(2):132-9. doi: 10.1097/MBC.0b013e32834356b6.
8
Acanthoic acid inhibits LPS-induced inflammatory response by activating LXRα in human umbilical vein endothelial cells.刺鼠酸通过激活人脐静脉内皮细胞中的肝X受体α(LXRα)来抑制脂多糖(LPS)诱导的炎症反应。
Int Immunopharmacol. 2016 Mar;32:111-115. doi: 10.1016/j.intimp.2015.12.042. Epub 2016 Jan 22.
9
Hydroxysafflor yellow A attenuate lipopolysaccharide-induced endothelium inflammatory injury.羟基红花黄色素A减轻脂多糖诱导的内皮炎症损伤。
Chin J Integr Med. 2016 Jan;22(1):36-41. doi: 10.1007/s11655-015-1976-x. Epub 2015 May 27.
10
Lipopolysaccharide and sphingosine-1-phosphate cooperate to induce inflammatory molecules and leukocyte adhesion in endothelial cells.脂多糖和鞘氨醇-1-磷酸协同诱导内皮细胞中炎症分子和白细胞黏附。
J Immunol. 2012 Dec 1;189(11):5402-10. doi: 10.4049/jimmunol.1201309. Epub 2012 Oct 22.

引用本文的文献

1
Intraoperative corticosteroid administration for resectable gastric cancer: a multicenter, randomized, open-label, phase II/III study.可切除胃癌术中给予皮质类固醇:一项多中心、随机、开放标签的II/III期研究。
Gastric Cancer. 2025 Jul 10. doi: 10.1007/s10120-025-01635-5.
2
Huangqi fuling decoction inhibits the invasion and metastasis of gastric cancer via the TNF signaling pathway.黄芪茯苓汤通过肿瘤坏死因子信号通路抑制胃癌的侵袭和转移。
Sci Rep. 2025 Jun 4;15(1):19628. doi: 10.1038/s41598-025-00920-8.
3
Remote Co-loading of amphipathic acid drugs in neutrophil nanovesicles infilled with cholesterol mitigates lung bacterial infection and inflammation.

本文引用的文献

1
Prognostic value of postoperative C-reactive protein elevation versus complication occurrence: a multicenter validation study.术后 C 反应蛋白升高与并发症发生的预后价值:一项多中心验证研究。
Gastric Cancer. 2020 Sep;23(5):937-943. doi: 10.1007/s10120-020-01073-5. Epub 2020 Apr 20.
2
Methylprednisolone Inhibits Tumor Growth and Peritoneal Seeding Induced by Surgical Stress and Postoperative Complications.甲泼尼龙抑制手术应激和术后并发症诱导的肿瘤生长和腹膜种植。
Ann Surg Oncol. 2019 Sep;26(9):2831-2838. doi: 10.1245/s10434-019-07585-4. Epub 2019 Jul 8.
3
STAT3 activation in endothelial cells is important for tumor metastasis via increased cell adhesion molecule expression.
载双性离子药物的中性粒细胞纳米囊泡包载胆固醇减轻肺部细菌感染和炎症。
Biomaterials. 2023 May;296:122071. doi: 10.1016/j.biomaterials.2023.122071. Epub 2023 Feb 28.
4
Clinical impact of C-reactive protein to albumin ratio of the 7th postoperative day on prognosis after laparoscopic colorectal cancer surgery.腹腔镜结直肠癌手术后第7天C反应蛋白与白蛋白比值对预后的临床影响
Ann Coloproctol. 2023 Aug;39(4):315-325. doi: 10.3393/ac.2022.00234.0033. Epub 2022 Jun 13.
5
Usefulness of microfocus computed tomography in life science research: preliminary study using murine micro-hepatic tumor models.微焦点计算机断层扫描在生命科学研究中的应用:使用鼠微小肝肿瘤模型的初步研究。
Surg Today. 2022 Apr;52(4):715-720. doi: 10.1007/s00595-021-02396-1. Epub 2021 Oct 25.
内皮细胞中 STAT3 的激活对于肿瘤转移很重要,因为它能增加细胞黏附分子的表达。
Oncogene. 2017 Sep 28;36(39):5445-5459. doi: 10.1038/onc.2017.148. Epub 2017 May 22.
4
Control of metastatic niche formation by targeting APBA3/Mint3 in inflammatory monocytes.通过靶向炎症单核细胞中的 APBA3/Mint3 来控制转移龛的形成。
Proc Natl Acad Sci U S A. 2017 May 30;114(22):E4416-E4424. doi: 10.1073/pnas.1703171114. Epub 2017 May 15.
5
Surgery for Cancer: A Trigger for Metastases.癌症手术:转移的诱因
Cancer Res. 2017 Apr 1;77(7):1548-1552. doi: 10.1158/0008-5472.CAN-16-1536. Epub 2017 Mar 22.
6
Neutrophil Extracellular Traps Promote the Development and Progression of Liver Metastases after Surgical Stress.中性粒细胞胞外诱捕网促进手术应激后肝转移的发生与进展。
Cancer Res. 2016 Mar 15;76(6):1367-80. doi: 10.1158/0008-5472.CAN-15-1591. Epub 2016 Jan 12.
7
Which is a more reliable indicator of survival after gastric cancer surgery: Postoperative complication occurrence or C-reactive protein elevation?胃癌手术后,哪个是更可靠的生存指标:术后并发症的发生还是C反应蛋白升高?
J Surg Oncol. 2015 Dec;112(8):894-9. doi: 10.1002/jso.24067. Epub 2015 Oct 13.
8
Atrial natriuretic peptide prevents cancer metastasis through vascular endothelial cells.心房利钠肽通过血管内皮细胞预防癌症转移。
Proc Natl Acad Sci U S A. 2015 Mar 31;112(13):4086-91. doi: 10.1073/pnas.1417273112. Epub 2015 Mar 16.
9
Infectious postoperative complications decrease long-term survival in patients undergoing curative surgery for colorectal cancer: a study of 12,075 patients.术后感染并发症降低接受结直肠癌根治性手术患者的长期生存率:一项 12075 例患者的研究。
Ann Surg. 2015 Mar;261(3):497-505. doi: 10.1097/SLA.0000000000000854.
10
Systemic inflammation promotes lung metastasis via E-selectin upregulation in mouse breast cancer model.系统性炎症通过上调 E-选择素促进小鼠乳腺癌模型的肺转移。
Cancer Biol Ther. 2014 Jun 1;15(6):789-96. doi: 10.4161/cbt.28552. Epub 2014 Mar 21.