• 文献检索
  • 文档翻译
  • 深度研究
  • 学术资讯
  • Suppr Zotero 插件Zotero 插件
  • 邀请有礼
  • 套餐&价格
  • 历史记录
应用&插件
Suppr Zotero 插件Zotero 插件浏览器插件Mac 客户端Windows 客户端微信小程序
定价
高级版会员购买积分包购买API积分包
服务
文献检索文档翻译深度研究API 文档MCP 服务
关于我们
关于 Suppr公司介绍联系我们用户协议隐私条款
关注我们

Suppr 超能文献

核心技术专利:CN118964589B侵权必究
粤ICP备2023148730 号-1Suppr @ 2026

文献检索

告别复杂PubMed语法,用中文像聊天一样搜索,搜遍4000万医学文献。AI智能推荐,让科研检索更轻松。

立即免费搜索

文件翻译

保留排版,准确专业,支持PDF/Word/PPT等文件格式,支持 12+语言互译。

免费翻译文档

深度研究

AI帮你快速写综述,25分钟生成高质量综述,智能提取关键信息,辅助科研写作。

立即免费体验

载双性离子药物的中性粒细胞纳米囊泡包载胆固醇减轻肺部细菌感染和炎症。

Remote Co-loading of amphipathic acid drugs in neutrophil nanovesicles infilled with cholesterol mitigates lung bacterial infection and inflammation.

机构信息

Department of Pharmaceutical Sciences, College of Pharmacy and Pharmaceutical Sciences, Washington State University, Spokane, WA, 99202, USA.

Department of Pharmaceutical Sciences, College of Pharmacy and Pharmaceutical Sciences, Washington State University, Spokane, WA, 99202, USA.

出版信息

Biomaterials. 2023 May;296:122071. doi: 10.1016/j.biomaterials.2023.122071. Epub 2023 Feb 28.

DOI:10.1016/j.biomaterials.2023.122071
PMID:36878092
原文链接:https://pmc.ncbi.nlm.nih.gov/articles/PMC9973434/
Abstract

Lung bacterial infections could result in acute lung inflammation/injury (ALI) that propagates to its severe form, acute respiratory distress syndrome (ADRS) leading to the death. The molecular mechanism of ALI is associated with bacterial invasion and the host inflammation response. Here, we proposed a novel strategy to specifically target both bacteria and inflammatory pathways by co-loading of antibiotics (azlocillin, AZ) and anti-inflammatory agents (methylprednisolone sodium, MPS) in neutrophil nanovesicles. We found that cholesterol infilling in the membrane of nanovesicles can maintain a pH gradient between intra-vesicles and outer-vesicles, so we remotely loaded both AZ and MPS in single nanovesicles. The results showed that loading efficiency of both drugs can achieve more than 30% (w/w), and delivery of both drugs using nanovesicles accelerated bacterial clearance and resolved inflammation responses, thus preventing the potential lung damage due to infections. Our studies show that remote loading of multiple drugs in neutrophil nanovesicles which specifically target the infectious lung could be translational to treat ARDS.

摘要

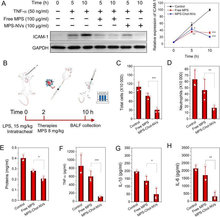
肺部细菌感染可能导致急性肺炎症/损伤(ALI),进而发展为严重的急性呼吸窘迫综合征(ARDS),导致死亡。ALI 的分子机制与细菌入侵和宿主炎症反应有关。在这里,我们提出了一种新的策略,通过在中性粒细胞纳米囊泡中共同装载抗生素(氨曲南,AZ)和抗炎剂(甲泼尼龙钠,MPS)来特异性靶向细菌和炎症途径。我们发现,胆固醇填充在纳米囊泡的膜中可以在囊内和囊外之间维持 pH 梯度,因此我们可以远程将 AZ 和 MPS 装载到单个纳米囊泡中。结果表明,两种药物的装载效率都可以达到 30%(w/w)以上,并且使用纳米囊泡递送两种药物可以加速细菌清除和缓解炎症反应,从而防止由于感染引起的潜在肺部损伤。我们的研究表明,将多种药物远程装载到专门针对感染性肺部的中性粒细胞纳米囊泡中,可能会转化为治疗 ARDS 的方法。

https://cdn.ncbi.nlm.nih.gov/pmc/blobs/d702/9973434/fecb989bf9f0/gr7_lrg.jpg
https://cdn.ncbi.nlm.nih.gov/pmc/blobs/d702/9973434/666eaec13c93/gr1_lrg.jpg
https://cdn.ncbi.nlm.nih.gov/pmc/blobs/d702/9973434/3f96d5e200d4/gr2_lrg.jpg
https://cdn.ncbi.nlm.nih.gov/pmc/blobs/d702/9973434/94091bfcab13/gr3_lrg.jpg
https://cdn.ncbi.nlm.nih.gov/pmc/blobs/d702/9973434/77c8bcb366ff/gr4_lrg.jpg
https://cdn.ncbi.nlm.nih.gov/pmc/blobs/d702/9973434/2f5e92b76514/gr5_lrg.jpg
https://cdn.ncbi.nlm.nih.gov/pmc/blobs/d702/9973434/30f2837530f9/gr6_lrg.jpg
https://cdn.ncbi.nlm.nih.gov/pmc/blobs/d702/9973434/fecb989bf9f0/gr7_lrg.jpg
https://cdn.ncbi.nlm.nih.gov/pmc/blobs/d702/9973434/666eaec13c93/gr1_lrg.jpg
https://cdn.ncbi.nlm.nih.gov/pmc/blobs/d702/9973434/3f96d5e200d4/gr2_lrg.jpg
https://cdn.ncbi.nlm.nih.gov/pmc/blobs/d702/9973434/94091bfcab13/gr3_lrg.jpg
https://cdn.ncbi.nlm.nih.gov/pmc/blobs/d702/9973434/77c8bcb366ff/gr4_lrg.jpg
https://cdn.ncbi.nlm.nih.gov/pmc/blobs/d702/9973434/2f5e92b76514/gr5_lrg.jpg
https://cdn.ncbi.nlm.nih.gov/pmc/blobs/d702/9973434/30f2837530f9/gr6_lrg.jpg
https://cdn.ncbi.nlm.nih.gov/pmc/blobs/d702/9973434/fecb989bf9f0/gr7_lrg.jpg

相似文献

1
Remote Co-loading of amphipathic acid drugs in neutrophil nanovesicles infilled with cholesterol mitigates lung bacterial infection and inflammation.载双性离子药物的中性粒细胞纳米囊泡包载胆固醇减轻肺部细菌感染和炎症。
Biomaterials. 2023 May;296:122071. doi: 10.1016/j.biomaterials.2023.122071. Epub 2023 Feb 28.
2
Human neutrophil membrane-derived nanovesicles as a drug delivery platform for improved therapy of infectious diseases.人中性粒细胞膜衍生的纳米囊泡作为一种药物递送平台,可改善传染病的治疗效果。
Acta Biomater. 2021 Mar 15;123:354-363. doi: 10.1016/j.actbio.2021.01.020. Epub 2021 Jan 18.
3
Co-delivery of resolvin D1 and antibiotics with nanovesicles to lungs resolves inflammation and clears bacteria in mice.用纳米囊泡将消退素D1和抗生素共同递送至肺部可消除小鼠体内的炎症并清除细菌。
Commun Biol. 2020 Nov 16;3(1):680. doi: 10.1038/s42003-020-01410-5.
4
Engineered Biomimetic Nanovesicles Based on Neutrophils for Hierarchical Targeting Therapy of Acute Respiratory Distress Syndrome.基于中性粒细胞的工程仿生纳米囊泡用于急性呼吸窘迫综合征的分级靶向治疗。
ACS Nano. 2024 Jan 16;18(2):1658-1677. doi: 10.1021/acsnano.3c09848. Epub 2024 Jan 3.
5
Genetically Engineered Cellular Nanovesicle as Targeted DNase I Delivery System for the Clearance of Neutrophil Extracellular Traps in Acute Lung Injury.基因工程细胞纳米囊泡作为靶向 DNase I 递药系统用于清除急性肺损伤中的中性粒细胞胞外陷阱
Adv Sci (Weinh). 2023 Nov;10(32):e2303053. doi: 10.1002/advs.202303053. Epub 2023 Sep 27.
6
Review: Toll-like receptors and NOD-like receptors in pulmonary antibacterial immunity.综述:肺部抗菌免疫中的 Toll 样受体和 NOD 样受体。
Innate Immun. 2010 Jun;16(3):201-10. doi: 10.1177/1753425910366058. Epub 2010 Apr 23.
7
pH-Responsive Nanoparticles Targeted to Lungs for Improved Therapy of Acute Lung Inflammation/Injury.靶向肺部的 pH 响应性纳米粒子用于改善急性肺炎症/损伤的治疗。
ACS Appl Mater Interfaces. 2019 May 8;11(18):16380-16390. doi: 10.1021/acsami.9b04051. Epub 2019 Apr 24.
8
Hybrid biomineralized nanovesicles to enhance inflamed lung biodistribution and reduce side effect of glucocorticoid for ARDS therapy.用于增强炎症肺部生物分布并减少糖皮质激素治疗急性呼吸窘迫综合征副作用的混合生物矿化纳米囊泡。
J Control Release. 2024 May;369:746-764. doi: 10.1016/j.jconrel.2024.04.015. Epub 2024 Apr 15.
9
Small Immunomodulatory Molecules as Potential Therapeutics in Experimental Murine Models of Acute Lung Injury (ALI)/Acute Respiratory Distress Syndrome (ARDS).小免疫调节分子在急性肺损伤(ALI)/急性呼吸窘迫综合征(ARDS)的实验性小鼠模型中的潜在治疗作用。
Int J Mol Sci. 2021 Mar 4;22(5):2573. doi: 10.3390/ijms22052573.
10
"Rogue" neutrophil-subset [DEspR+CD11b+/CD66b+] immunotype is an actionable therapeutic target for neutrophilic inflammation-mediated tissue injury - .“流氓”中性粒细胞亚群[DEspR+CD11b+/CD66b+]免疫表型是中性粒细胞炎症介导的组织损伤的一个可行的治疗靶点- 。
Front Immunol. 2022 Oct 4;13:1008390. doi: 10.3389/fimmu.2022.1008390. eCollection 2022.

引用本文的文献

1
Inhibition of cathepsin L ameliorates inflammation through the A20/NF-κB pathway in endotoxin-induced acute lung injury.组织蛋白酶L的抑制通过A20/核因子-κB途径改善内毒素诱导的急性肺损伤中的炎症反应。
iScience. 2024 Oct 4;27(11):111024. doi: 10.1016/j.isci.2024.111024. eCollection 2024 Nov 15.
2
Advances in nanomaterial-targeted treatment of acute lung injury after burns.纳米材料靶向治疗烧伤后急性肺损伤的研究进展。
J Nanobiotechnology. 2024 Jun 18;22(1):342. doi: 10.1186/s12951-024-02615-0.
3
Nanoparticle-neutrophils interactions for autoimmune regulation.

本文引用的文献

1
Engineering bacterial membrane nanovesicles for improved therapies in infectious diseases and cancer.工程细菌膜纳米囊泡用于改善传染病和癌症的治疗。
Adv Drug Deliv Rev. 2022 Jul;186:114340. doi: 10.1016/j.addr.2022.114340. Epub 2022 May 13.
2
Generation of Membrane-Derived Nanovesicles by Nitrogen Cavitation for Drug Targeting Delivery and Immunization.氮气空化法生成膜衍生纳米囊泡用于药物靶向递释和免疫接种。
Methods Mol Biol. 2022;2394:575-589. doi: 10.1007/978-1-0716-1811-0_30.
3
Anti-metastatic effect of methylprednisolone targeting vascular endothelial cells under surgical stress.
纳米颗粒-中性粒细胞相互作用的自身免疫调控。
Adv Drug Deliv Rev. 2024 Jun;209:115316. doi: 10.1016/j.addr.2024.115316. Epub 2024 Apr 23.
4
Inhalable hybrid nanovaccines with virus-biomimetic structure boost protective immune responses against SARS-CoV-2 variants.吸入型混合纳米疫苗具有病毒仿生结构,可增强针对 SARS-CoV-2 变体的保护性免疫应答。
J Nanobiotechnology. 2024 Feb 27;22(1):76. doi: 10.1186/s12951-024-02345-3.
5
Vitamin K2 (MK-7) attenuates LPS-induced acute lung injury via inhibiting inflammation, apoptosis, and ferroptosis.维生素 K2(MK-7)通过抑制炎症、细胞凋亡和铁死亡来减轻 LPS 诱导的急性肺损伤。
PLoS One. 2023 Nov 27;18(11):e0294763. doi: 10.1371/journal.pone.0294763. eCollection 2023.
6
Lung Inflammation Resolution by RvD1 and RvD2 in a Receptor-Dependent Manner.RvD1和RvD2以受体依赖方式促进肺部炎症消退。
Pharmaceutics. 2023 May 18;15(5):1527. doi: 10.3390/pharmaceutics15051527.
手术应激靶向血管内皮细胞的甲泼尼龙的抗转移作用。
Sci Rep. 2021 Mar 18;11(1):6268. doi: 10.1038/s41598-021-85241-2.
4
RGD-expressed bacterial membrane-derived nanovesicles enhance cancer therapy multiple tumorous targeting.RGD 表达的细菌膜衍生纳米囊泡增强癌症治疗的多肿瘤靶向性。
Theranostics. 2021 Jan 15;11(7):3301-3316. doi: 10.7150/thno.51988. eCollection 2021.
5
Human neutrophil membrane-derived nanovesicles as a drug delivery platform for improved therapy of infectious diseases.人中性粒细胞膜衍生的纳米囊泡作为一种药物递送平台,可改善传染病的治疗效果。
Acta Biomater. 2021 Mar 15;123:354-363. doi: 10.1016/j.actbio.2021.01.020. Epub 2021 Jan 18.
6
Targeting of Nanotherapeutics to Infection Sites for Antimicrobial Therapy.纳米治疗药物靶向感染部位用于抗菌治疗
Adv Ther (Weinh). 2019 Nov;2(11). doi: 10.1002/adtp.201900095. Epub 2019 Sep 26.
7
Polymeric micelles coated with hybrid nanovesicles enhance the therapeutic potential of the reversible topoisomerase inhibitor camptothecin in a mouse model.涂覆有混合纳米囊泡的聚合物胶束增强了可逆性拓扑异构酶抑制剂喜树碱在小鼠模型中的治疗潜力。
Acta Biomater. 2021 Feb;121:579-591. doi: 10.1016/j.actbio.2020.11.049. Epub 2020 Dec 5.
8
Co-delivery of resolvin D1 and antibiotics with nanovesicles to lungs resolves inflammation and clears bacteria in mice.用纳米囊泡将消退素D1和抗生素共同递送至肺部可消除小鼠体内的炎症并清除细菌。
Commun Biol. 2020 Nov 16;3(1):680. doi: 10.1038/s42003-020-01410-5.
9
The Effect of Cholesterol on the Voltage-Current Characteristics of Tethered Lipid Membranes.胆固醇对束缚脂质膜电压电流特性的影响。
J Membr Biol. 2020 Aug;253(4):319-330. doi: 10.1007/s00232-020-00130-5. Epub 2020 Jul 24.
10
Preparation and evaluation of long circulating erythrocyte membrane-cloaked anti-cancer drug delivery system.制备及评价长循环红细胞膜包覆的抗癌药物传递系统。
Drug Deliv Transl Res. 2020 Oct;10(5):1278-1287. doi: 10.1007/s13346-020-00780-x.